【導讀】電源電路通電的瞬間,外部電源的能量首先轉移到輸入濾波電容上。該瞬間產生很大的浪涌電流,如果不加以限制,很容易損壞保險絲以及后續的整流二極管等周邊電子元器件。因此在電路設計時,需要考慮如何限制浪涌電流。在本文中,我們將首先介紹如何使用NTC熱敏電阻限制浪涌電流,然后介紹如何選擇NTC熱敏電阻,最后介紹如何使用繼電器進一步減小NTC熱敏電阻上的功耗。
限制浪涌電流,為什么用NTC?
NTC (負溫度系數) 熱敏電阻是指隨溫度上升電阻呈指數關系減小、具有負溫度系數的熱敏電阻。
下圖1是典型的AC-DC電源電路前端,圖中Z1為NTC熱敏電阻。該電阻在電源通電時能起到瞬間限流保護的作用。
電源電路通電的瞬間,可以看成是對濾波電容(如下圖1中的C1、C2)充電的過程。涌浪電流的大小可以用電壓除以濾波電容的等效串聯電阻來估算
電流值越大,對周邊電路的破壞力越大。
為了解決這一問題,最簡單方法加一個NTC熱敏電阻(如下圖1中的Z1)來減小涌浪電流的大小,此時通電瞬間的浪涌電阻相當于電壓除以NTC熱敏電阻與濾波電容的等效串聯電阻之和
比如使用一個25℃時為10Ω的NTC熱敏電阻,假設濾波電容的等效串聯電阻為1Ω,那么浪涌電流大小將相應降到十分之一左右。可見NTC熱敏電阻的阻值越大,限制浪涌電流的效果越好。

圖1,AC-DC電源電路前端
當然NTC熱敏電阻的阻值并不是越大越好。阻值越大,消耗的功耗越大。負溫度系數NTC熱敏電阻很好的平衡了限制浪涌電流以及功耗。
對于一個100W的電源電路來說,假設使用一個25℃時為10Ω的NTC熱敏電阻。 在剛接通電源,環境溫度25℃條件下,NTC熱敏電阻將會有2W左右的功率損耗:

然后隨著電流流過NTC熱敏電阻,溫度逐漸升高。假設NTC熱敏電阻升溫到85℃,電阻降到2Ω左右, 在NTC熱敏電阻上的損耗將降到0.4W左右。如下圖
NTC熱敏電阻如何選型?
Digi-Key 網站列出了很多NTC熱敏電阻的參數,其中“25℃的歐姆值”與B值是兩個很重要的參數。“25℃的歐姆值”決定了NTC熱敏電阻在電源電路通電瞬間的限流能力。而根據B值可以計算出NTC熱敏電阻達到最終溫度時的電阻值。
Digi-Key NTC熱敏電阻

圖2,Digi-Key網站NTC參數比較與篩選
那么如何進行B的選擇與計算呢?B值范圍 (K) 是負溫度系數熱敏電阻器的熱敏指數,反映了兩個溫度之間的電阻變化。
它被定義為兩個溫度下零功率電阻值的自然對數之差與這個溫度倒數之差的比值。

從上面的等式中,R1、R2分別是絕對溫度T1、T2時的電阻值(Ω)。其中B0/50、B25/50、B25/75、B25/85、B25/100分別對應不同溫度之間的B值。
如果我們希望當溫度25°C 時阻值為10Ω,當溫度為85°C時阻值為2Ω,帶入上面的等式可以得到,B值需要2864K以上。

圖3,從Digi-Key網站中很快篩選適當NTC熱敏電阻參數
最后綜合篩選,很快便找到EPCOS (TDK) B57234S0100M000 B值3060K, 25°C 時 10,功率3.2W,基本符合要求。
進一步降低NTC上的損耗,該怎么辦?
對于有些應用來說, 降低功耗特別關鍵,在NTC熱敏電阻上的功率損耗不能忽略不計。
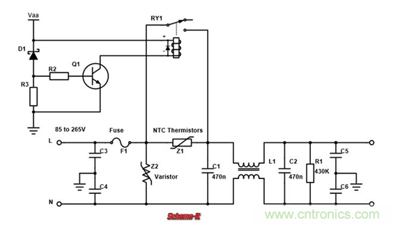
可以在NTC熱敏電阻上并聯一個繼電器來減小NTC熱敏電阻的功耗。如下圖,Vaa是后續電路經過AC-DC轉換的數字/模擬電源,比如5V/12V。
繼電器初始是斷開的。當Vaa逐漸達到自身電壓的時候,齊納二極管D1導通,三極管Q1打開,繼電器RY1閉合,相當于把限流NTC熱敏電阻Z1短路。
當然這里也可以使用普通電阻來代替NTC熱敏電阻充當限流電阻。普通電阻配合繼電器使用的情況下,阻值不受溫度影響更穩定,限流的效果也更穩定。

圖4,使用繼電器降低NTC熱敏電阻功耗
對于一些低成本,功率較低的電源電路,使用NTC熱敏電阻限制浪涌電流往往比較常見。對于中/高功率的電源電路以及對電源轉換效率要求比較高的應用,可以使用繼電器進一步減小NTC熱敏電阻上的功耗。
Digi-Key功率繼電器
Digi-Key 更多不同的繼電器選擇

總結
電源電路通電的瞬間,外部電源的能量首先轉移到輸入濾波電容上。使用NTC熱敏電阻既可以限制浪涌電流,同時在溫度升高的時候阻值變低,從而減小NTC熱敏電阻本身的功耗。
最后,可以使用繼電器等外圍電路進一步降低NTC熱敏電阻作為限流電阻的功耗。
推薦閱讀:




