【導讀】高通道密度數據采集系統用于醫療成像、工業過程控制、自動測試設備和40G/100G光通信系統可將眾多傳感器的信號多路復用至少量ADC,隨后依序轉換每一通道。 多路復用可讓每個系統使用更少的ADC,大幅降低功耗、尺寸和成本。 逐次逼近型ADC——通常根據它們的逐次逼近型寄存器而稱它們為SAR ADC——具有低延遲特性,因此適合用于要求對滿量程輸入階躍(最差情況)作出快速響應而無任何建立時間問題的多路復用系統。 易于使用的SAR ADC提供低功耗和小尺寸。 本文重點討論與使用高性能精密SAR ADC的多路復用數據采集系統相關的關鍵設計考慮因素、性能結果和應用挑戰。
多路復用數據采集系統挑戰
多路復用數據采集系統要求采用寬帶放大器,以便驅動ADC的滿量程(FS)輸入范圍時可以快速建立。 此外,對多路復用通道進行開關和順序采樣必須與ADC轉換周期同步。 相鄰輸入之間的巨大電壓差使這些系統易受通道間串擾的影響。 為了避免產生誤差,完整的信號鏈(包括多路復用器和放大器)必須建立至所需精度——一般以串擾誤差或建立誤差表示。 圖1顯示的是一個數據采集系統框圖,該系統包括多路復用器、ADC驅動器和SAR ADC。

圖1. 多路復用數字采集系統框圖
多路復用器
多路復用器的快速輸入切換和寬帶寬性能是實現高性能的關鍵。 多路復用器的開啟或關斷時間表示應用數字控制輸入與輸出超過VOUT 90%之間的延遲,如圖2所示。

圖2. 典型多路復用器的開關時間
當多路復用器切換通道時,在其輸入端會產生電壓毛刺或反沖。 該反沖與開啟和關斷時間、導通電阻以及負載電容成函數關系。 具有低導通電阻的大開關通常需采用大輸出電容,而每次輸入端開關時,都必須將其充電至新電壓。 如果輸出未能建立至新電壓,則將產生串擾誤差。 因此,多路復用器帶寬必須足夠大,且多路復用器輸入端必須使用緩沖放大器或大電容,才能建立至滿量程階躍。 此外,流過導通電阻的漏電流將產生增益誤差,因此這兩者都應盡可能小。
ADC驅動器
開關多路復用器的輸入通道時,ADC驅動放大器必須在指定的采樣周期內建立一個大電壓階躍。 輸入可從負滿量程變化到正滿量程,也可能從正滿量程變化到負滿量程,因此短時間內可創建大輸入電壓階躍。 放大器必須具備較寬的大信號帶寬和較快的建立時間,才能處理該階躍。 此外,壓擺率或輸出限流會導致非線性特征。 同時,驅動放大器必須建立反沖——該反沖是由于采集周期開始時,SAR ADC輸入端的充電再平衡所導致。 這可能會成為多路復用系統中輸入建立的瓶頸。 通過降低ADC的吞吐速率可緩解建立時間問題,提供更長的采集時間,從而允許放大器有充分時間建立至所需精度。
圖3顯示輸入端發生滿量程變化時,多路復用數據采集系統的時序圖。 ADC周期時間由轉換時間和采集時間構成 (tCYC = tCONV + tACQ),其在數據手冊中通常指定為1/吞吐速率。 轉換開始時,SAR ADC的電容DAC與輸入斷開連接,且多路復用器通道可在一個較短的開關延遲時間tS之后切換到下一通道。 這樣,便可有盡可能多的時間來建立至選定通道。 為了保證最大吞吐速率下的性能,多路復用系統中的所有元器件都必須在多路復用器切換和采集時間結束之間這段時間內完成ADC輸入端的建立。 多路復用器通道開關必須與ADC轉換時間正確同步。 多路復用系統可實現的吞吐速率等于單一ADC吞吐速率除以采樣通道數。

圖3. 多路復用數據采集系統典型時序圖
多路復用器輸入端的RC濾波器
某些設計人員使用低輸出阻抗緩沖器處理來自多路復用器輸入端的反沖。 SAR ADC的輸入帶寬(幾十MHz)和ADC驅動器的輸入帶寬(幾十到幾百MHz)高于采樣頻率,且所需的輸入信號帶寬通常為幾十到幾百kHz范圍內,因此多路復用器輸入端可能需使用RC抗混疊濾波器,以防干擾信號(混疊)折回目標帶寬,并緩解建立時間問題。 每個輸入通道使用的濾波器電容值都應根據下列權衡條件仔細選擇: 大電容有助于衰減來自多路復用器的反沖,但大電容也會降低之前放大器級的相位裕量,使其不穩定。 對于高Q、低溫度系數以及各種電壓下電氣特性穩定的RC濾波器,建議采用C0G或NP0類電容。 應選用合理的串聯電阻值,以保持放大器穩定并限制其輸出電流。 電阻值不可過高,否則多路復用器反沖后放大器將無法對電容再充電。
多路復用數據采集信號鏈
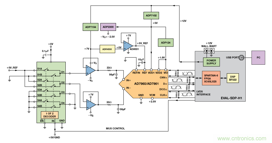
圖4顯示多路復用數據采集系統的簡化信號鏈。 采用 ADG774 ADG774 CMOS多路復用器來選擇兩個差分通道之一。 若要評估此系統,可連續開關ADG774的正負差分輸入,以產生滿量程階躍。 兩個超低失真運算放大器 ADA4899-1 緩沖多路復用器輸出,并驅動18位、5 MSPS PulSAR® ADC AD7960 RC濾波器(33 Ω/56 pF)有助于減少來自AD7960容性DAC輸入端的反沖,并限制進入AD7960輸入端的噪聲。

圖4. 多路復用數據采集系統簡化信號鏈
四通道2:1 CMOS多路復用器ADG774具有快速開關速度(tON = 7 ns, tOFF = 4 ns)、低導通電阻(RON = 2.2 Ω), 、寬帶寬(f–3dB = 240 MHz)以及低功耗(5 nW),是便攜式和電池供電型儀器儀表的理想之選。 ADG774的輸入端連接5 V固定基準電壓源和地,從而輸出應從正滿量程擺動到負滿量程。 圖5顯示典型的導通電阻與輸入電壓關系曲線,該曲線輸入電壓范圍為完整的0 V至5 V模擬輸入,溫度范圍為–40°C至+85°C。 該性能水平可確保快速開關信號時擁有出色的線性度和低失真性能。

圖5. ADG774導通電阻與輸入電壓的關系
ADG774的輸出連接至高輸入阻抗放大器級。 ADA4899-1高速運算放大器具有超低噪聲(1 nV/√Hz)和超低失真(−117 dBc)、600 MHz帶寬以及310 V/μs壓擺率性能。 該器件采用+7 V和−2.5 V電源供電,具有足夠的裕量實現低系統噪聲和失真。 如圖6所示,在2 V p-p輸入信號時,放大器的0.1%建立時間為50 ns,是驅動AD7960的理想之選。

圖6. ADA4899-1典型建立時間
精密差分ADC AD7960具有同類一流的噪聲和線性度性能,無延遲或流水線延遲,提供高精度(18位分辨率、±0.8 LSB INL、99 dB SNR和–117 dB THD)、快速采樣(5 MSPS)、低功耗和低成本特性。 該器件采用+5 V (VDD1)和+1.8 V(VDD2和VIO)電源供電,以回波時鐘模式轉換時的功耗僅為46.5 mW (5 MSPS)。 其內核功耗隨吞吐速率線性變化,因此非常適合低功耗、高通道密度應用。 可以利用低噪聲LDO(比如源。ADP7104和ADP124)產生5 V和1.8 V電源。
該ADC的滿量程差分輸入范圍通過外部基準電壓源設為5 V或4.096 V。 若要充分利用動態范圍,則輸入信號必須從0擺動到VREF。 在該信號鏈中,5 V基準電壓由高精度(±0.02%最大初始誤差)、低功耗(950 µA最大工作電流)基準電壓源ADR4550提供,該基準電壓源具有出色的溫度穩定性和低輸出噪聲。 軌到軌運算放大器AD8031緩沖外部基準電壓。 該器件具有大容性負載穩定性,可驅動去耦電容,以便最大程度降低瞬態電流引起的尖峰。 AD8031適合從寬帶寬電池供電系統到低功耗、高器件密度、高速系統的各種應用。
AD7960數字接口采用低壓差分信號(LVDS),具有自時鐘模式和回波時鐘模式,提供ADC和數字主機之間高達300 MHz(CLK±和D±)的高速數據傳輸。 LVDS接口允許多個器件共享時鐘,從而降低數字線路的數量,并簡化信號路由。 相比并行接口它具有更低的功耗,因此在多路復用應用中尤為有用。
AD7960在轉換開始后大約115 ns內返回采集模式,采集信號的時間約為200 ns總周期時間的40%。 這一相對較長的采集時間減輕了放大器的帶寬負擔并降低了建立時間要求,使得差分輸入更易于驅動。 5 MSPS吞吐速率允許多個通道以高掃描速率進行多路復用,因此高通道數系統所需的ADC數量更少。
轉換期間,AD7960的靜態時間要求為90 ns至110 ns,期間多路復用器輸入不可切換。 因此,為了避免破壞正在進行中的轉換,必須在CNV±起始信號上升沿后不足90 ns或超過110 ns時切換外部多路復用器。 如果在此靜態期間切換模擬輸入,則最多可破壞15 LSB的當前轉換。 應當盡可能早地切換模擬輸入,從而有盡可能多的時間來擺動滿量程信號并建立輸入。
每16次轉換之后,多路復用器將在CNV±上升沿過后,于–5 V和+5 V之間開關大約10 ns,如圖7所示。這樣會產生滿量程差分階躍,因此ADC輸出從負滿量程變為正滿量程,如圖8所示。

圖7. 示波器曲線顯示來自內部CAP DAC的反沖

圖8. AD7960輸出顯示ADG774在每16次轉換過后開關
這一開關時間延遲必須大于ADC的1.6 ns孔徑延遲。 ADC輸入端測得的信號顯示來自AD7960中容性DAC的反沖約為1 V p-p(圖7,紅色高亮部分)。 為了確保輸出完全建立,工作速率為5 MSPS時,驅動放大器必須在下一次轉換開始前建立此瞬態,即大約80 ns采樣時間內。 以較低的吞吐速率運行ADC可讓該反沖有更多的采集時間去建立,從而多路復用器輸入通道之間的串擾誤差更低,同時滿量程階躍建立時間性能更佳。
多路復用器輸入端測得的信號還顯示出來自通道開關的反沖。 多路復用器輸入端的緩沖放大器有助于建立該反沖。 若由于成本或空間等原因無法使用輸入緩沖放大器,則可在輸入端添加一個經過優化的RC濾波器,以降低反沖和串擾的影響。 多路復用器輸入端使用的RC濾波器值會影響信號鏈的總噪聲和建立時間。
當多路復用器靜止時,AD7960運行在5 MSPS最大吞吐速率下的數據采集系統輸出離開正常滿量程約14 LSB,可表示系統的總增益和失調誤差。 對于大多數應用而言,該多路復用器開關時,ADA4899-1驅動放大器有助于在可以接受的通道間串擾誤差范圍內使輸出建立至正和負滿量程。 輸出誤差與吞吐速率成指數關系,并在5 MSPS時達到0.01%最大值,如圖9所示。較低吞吐速率下的零串擾誤差表示ADC輸出在第一次轉換期間建立至其最終值。

圖9. 串擾誤差與吞吐速率的關系,以滿量程幅度的百分比表示
如圖10所示,1 V p-p(滿量程的10%)時,相對于滿量程的串擾誤差不足0.001%,并且隨差分輸入幅度成線性變化關系。 相對于階躍幅度的串擾誤差在整個輸入范圍內幾乎是平坦的,并且總是不足0.01%。

圖10. 串擾誤差與差分輸入信號的關系
該多路復用信號鏈在噪聲與建立時間之間取得了最佳平衡,具有最優性能。 這些結果表明,建立大電壓階躍、從ADC輸入端反沖以及在多路復用操作中降低串擾誤差幅度時需要用到寬帶寬、快速建立放大器。
多路復用數據采集系統布局考慮因素
印刷電路板(PCB)布局對于保持信號完整性以及實現信號鏈的預期性能至關重要。 圖11所示為69 mm × 85 mm四層評估板的頂視圖。 在電路板上進行獨立元器件和各種信號路由布局時必須十分仔細。 本例中,輸入信號從左至右進行傳遞。 ADC的全部電源和基準電壓源引腳都必須采用電容去耦;電容應靠近DUT放置,并使用短而寬、低阻抗的走線進行連接,以便為高頻電流提供路徑、最大程度降低EMI的影響并減少電源線路上的毛刺效應。 數據手冊中建議的典型值為10 µF和100 nF。 多路復用器、放大器以及ADC的輸入和輸出引腳之下的接地層和電源層應予以移除,以避免產生干擾寄生電容。 器件的裸露焊盤應使用多個過孔直接焊接到PCB的接地層上。 將敏感模擬部分與數字部分相隔離,同時使電源電路遠離模擬信號路徑。 快速開關信號(比如CNV±或CLK±)不應靠近或越過模擬信號路徑,以防噪聲耦合至ADC。

圖11. 多路復用數據采集系統評估板頂層
多路復用數據采集應用
工業自動化和醫療成像中使用的高性能、多通道數據采集系統要求具有寬帶寬、高精度和快速采樣性能——所有這一切都必須 通過小尺寸、低成本器件實現。 18位AD7960和16位AD7961具有5 MSPS吞吐速率,允許更多通道多路復用至更少的ADC,同時大幅降低成本、功耗和封裝尺寸。 這有助于設計人員應對高通道密度系統中經常遇到的空間、散熱、功耗和其他重要設計挑挑戰。
出色的線性度和低噪聲性能可提升計算機斷層掃描(CT)和數字X射線(DXR)應用中的圖像質量。 在高采樣速率下將眾多通道切換至較少的ADC可提供更短的掃描周期,同時降低暴露在X射線下的劑量,從而實現精確、成本合理的診斷以及更佳的患者體驗。 在CT掃描儀中,每通道使用一個積分器和采樣保持電路連續捕獲像素電流,并將輸出多路復用至高速ADC。 低噪聲模擬前端將來自每個像素的小電流轉換為大電壓,然后再將電壓轉換為能夠處理的數字數據。
多路復用醫療成像系統——特別是CT和DXR——指定相鄰像素的典型像素間串擾誤差為±0.1%,而非相鄰像素的誤差為±0.01%。 本文所示結果表明,本多路復用信號鏈在最大吞吐速率和滿量程范圍內產生的串擾誤差仍處于可接受的限值之內。
結論
高性能、高通道密度、多路復用數據采集系統要求具備可靠的性能、靈活的功能以及高精度,同時還要滿足功耗、空間和散熱要求。 本文提供根據關鍵設計考慮因素來選擇多路復用信號鏈元器件以實現預期性能的指南,以及如何在吞吐速率、建立時間和噪聲之間進行權衡取舍。 該信號鏈可實現最優性能,滿量程范圍內的5 MSPS串擾誤差不超過0.01%。
推薦閱讀:




