【導讀】智能手機或平板電腦中的處理器需要越來越多的電能來提供高性能。此外,便攜式設備24小時不間斷運行也需要更大的電池容量。智能手機或平板電腦的高功耗,以及嵌入式電池的有限容量使得用戶擔心電源的供電能力。
圖1是我在芝加哥奧黑爾國際機場充電站時拍攝的照片。很多人在查看充電百分比的同時,還隨時看著時間,以免錯過航班。

圖1:芝加哥奧黑爾國際機場的充電站
移動電源是一塊便攜式可充電電池,它在AC電源可用時存儲電能,并可以替代AC適配器為智能手機或平板電腦充電。移動電源是目前最常用的個人隨身配件之一。
一個兩級移動電源具有一個單節電池充電器,將適配器電壓降至電池充電電壓,之后是一個升壓轉換器,將電池電壓升壓至USB兼容5V電壓。分別需要兩組開關和電感器來執行充電和升壓。德州儀器 (TI) 已經開發出全系列的移動電壓IC解決方案;這個系列的解決方案只需一個組開關和一個電阻器即可執行充電和升壓功能。其設計理念是,由于充電和升壓不會同時發生,所以將用于充電的開關和電感器可重新應用于升壓。
bq24195/195L和bq24295仍然是電流高達2.1A的解決方案的理想選擇。全新發布的支持MaxCharge™ 技術的bq25892進一步提高了效率和熱性能。博文“MaxCharge™ 技術—更加靈動的快速充電”展現了更快速、散熱更低和更加安全充電所具有的特性。bq25895不但實現了高達5A的快速充電,并且將電流提高到3.1A,從而能夠同時為一個智能手機和一個平板電腦充電。請用以下這些解決方案來解決你的技術難題吧:
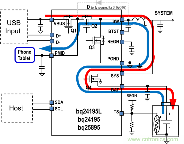
● 移動性:TI的移動電源IC是單芯片全集成解決方案。與兩級方法相比,圖2中所示的這些解決方案,bq24195L、bq24195和bq25895,只需要一個電感器,就將充電(紅色跡線)和升壓操作(藍色跡線)組合在一個芯片中。單芯片解決方案不但減小了移動電源的尺寸,而且降低了總體物料清單 (BOM) 成本。

圖2:全集成單芯片移動電源解決方案
● 安全性:電池充電和放電安全性是主要關心的問題。TI解決方案提供很多的保護等級,諸如升壓運行期間的過壓保護。在±0.5% 交叉溫度范圍內,充電電壓受到精確控制。圖2:全集成單芯片移動電源解決方案
● USB D+/D- 檢測:這個充電器能夠檢測一個USB主機或充電端口,并且與USB電池充電器技術規格兼容。
● 高效率:同步升壓運行的效率要高于異步運行的效率。bq25895的500kHz和1.5MHz開關頻率提供了在不同升壓電流電平下盡可能減少功率損耗的選項。
● 低電磁干擾 (EMI):驅動器電路已針對降壓充電和升壓進行了優化,以盡可能地減少EMI。
這些具有高轉換效率、能夠處理1A至3.1A備用充電電流的全集成移動電源IC提供了一款緊湊設計,以及高安全等級。考慮一下,將這些解決方案融入到你的下一個移動電源設計中,消除電池供電方面的擔憂。
免責聲明:本文為轉載文章,轉載此文目的在于傳遞更多信息,版權歸原作者所有。本文所用視頻、圖片、文字如涉及作品版權問題,請聯系小編進行處理。
推薦閱讀:





