【導讀】全球工業智能化進程不斷推進,工業自動化行業市場也一直備受關注。本次我們通過技術型分銷商世健公司邀請了他們的客戶,現就職于國內一線工業自動化廠商的硬件工程師李工,來跟我們探討高性能AO技術。
李工任職的一線工業自動化廠商是面向自主控制,智慧管理,安全可信,提供以自動化控制系統為核心,涵蓋工業軟件、自動化儀表及運維服務的智能制造產品及解決方案。而李工具有7年電子系統設計經驗,任控制系統IO技術構架師。具備豐富的模數混合電路、信號鏈電路等設計經驗。
摘要:本文從工業自動化領域的實際需求出發,深入淺出地分析了高性能AO技術應該具備的基本特點,并結合AD5755,提出了一種簡單易行的解決方案。
一、為什么我們需要高性能AO技術?
隨著自動化行業的發展,工業控制系統正不斷向著更強的性能、更高的可靠性、更智能的適用性的方向升級。作為控制系統與工業設備之間的接口,IO系統也需要不斷升級性能,以滿足控制系統和工業設備的更高的運行要求。
工業控制系統中的AO(Analog Output)設備是IO系統中的重要組成部件。作為控制系統操作工業設備的“手”,AO設備通過輸出電壓、電流信號,決定現場設備的運行狀態。因此,AO設備的性能決定了控制系統的控制結果在工業設備上的執行水平。目前市場上主流的AO設備支持電流、電壓信號,信號精度大致在0.2%~0.5%之間,信號刷新速度在十幾毫秒到幾十毫秒之間。
AO設備的驅動對象不僅包含各種閥門類執行機構,還包括了電機設備、電磁設備、光照設備等等。某些高端應用場合對控制精度、速度的要求已經超出了市場上的主流AO性能。在某些應用場合,AO設備和執行器之間需要額外的信號隔離或轉換設備,這就導致了AO輸出性能的下降。為了適配高精度、高速的執行器,或降低信號隔離或轉換設備對系統性能的影響,AO設備的輸出性能需要進一步提升。
二、我們需要什么樣的AO技術?
從表面上看,我們需要提高AO設備的信號精度、刷新速度,但深入分析后,這是個極其復雜的問題。
AO設備的信號類型常見電壓信號和電流信號。標準的工業電壓信號為0V~5V、1V~5V,標準的工業電流信號為0mA~10mA、4mA~20mA,除此外也有一些非標準的信號范圍。從端口特性上講,電壓信號輸出要求端口的輸出低阻抗,電流信號輸出要求端口的輸出高阻抗。而在實際應用中,由于驅動能力的要求和反饋結構的限制,端口輸出阻抗的設計必須要兼顧電壓和電流,這帶來了一定的設計復雜度。
工業現場使用的控制系統常常需要面對復雜的環境條件,尤其是安裝空間、通風條件、環境溫度。AO設備的外形設計需要盡可能緊湊,就要求AO電路的體積盡量小。小體積、寬溫度的條件下依然保持較高的精度,就需要電路元件具有較低的溫漂,或者盡可能降低AO電路的溫升。
圖1是一個常見的電壓轉電流的AO輸出方案。為了使負載電流可調,需要輸出級三極管的管壓降大范圍變化。在某些的負載條件下,該三極管的發熱量會非常高,若AO設備的散熱能力不足以抵消該發熱,DAC、運放等部件就會因較大的溫漂產生較大的精度誤差。

圖1
PLC、DCS設備中的AO組件往往不止有1路AO輸出。單個AO組件容納多路AO輸出時,所面臨的電路設計復雜度、電路規模與空間矛盾、發熱等問題會更嚴重。這就導致了AO設備性能的提升,與AO設備的可靠性、易用性難以兼得。
總之,高性能AO技術需要在提升信號精度和刷新速度的基礎上,進一步優化端口兼容性,提高電路集成度,降低發熱以及發熱帶來的影響。傳統的,基于分立器件設計的信號鏈電路方案難以兼顧各項需求。
三、AD5755方案
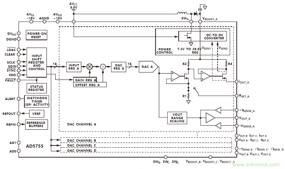
ADI公司推出的AD5755較完美的解決了以上問題。這款DAC內部封裝了4路獨立的電壓、電流輸出電路,每路可以獨立地輸出電壓型信號或電流型信號。AD5755支持最大±10V和0mA~24mA的信號范圍,基本涵蓋了工業設備應用場合的全部信號類型。
AD5755為每路AO單元設計了一個BOOST控制器,它的作用是根據當前通道的信號輸出和負載條件,自動調節AO信號供電電源的輸出電壓。從上面圖1所舉的例子可以看出,當AO輸出供電的電壓值可以根據輸出反饋調節時,輸出級的驅動管的管壓降就可以被限制在一個預設的值附近,比如2.4V左右,這時,驅動管的熱功率就會變得很低,整個AO電路中最大的熱源被大大限制了。從發熱源頭解決問題,整個AO組件的發熱、散熱情況都會大大改善。

圖2
AD5755方案將4套DAC、運算放大級、功率放大級等傳統信號鏈結構,以及自調節電源控制器集成在一個芯片內部,代替了以往采用分立元件設計時,巨大的電路規模和設計工作量。芯片面積僅9mm*9mm,大大減小了電路面積和AO設備的體積。同時,自調節電源控制器配合AO單元使用,有效地解決了電路發熱帶來的溫漂、老化問題。進一步提高了信號精度的環境適應性和電路的可靠性。
根據ADI的官方手冊,AD5755可以實現0.05%的基本精度,其動態響應時間低至十幾到幾十微秒,在精度和速度指標上遠遠高于現有市場的主流產品。是下一代高性能AO系統的理想解決方案。
除了精度、速度等重要指標外,面向智能化儀表需求,AD5755還具有HART信號調制輸入功能。我們只需要增加獨立的HART Modem,將HART信號輸入AD5755的CHART管腳,就可以在Iout端直接輸出帶HART通訊的電流信號。
在使用AD5755設計AO設備時,只需要將工作重點放在對該芯片的防護上。我們可以在端口上增加RC、LC、磁珠、TVS、自復位保險絲等必要的保護電路,就可以大大提高系統的耐受能力。下圖給出了一個較為通用的保護方案,僅供讀者參考。

圖3
通過傳統方案和AD5755方案的對比,我們不難發現,傳統的基于電子元器件+PCB的工藝方法有其自身的瓶頸。在傳統工藝框架下很難突破的瓶頸,在先進工藝(如MEMS或Chip等)方案面前迎刃而解。我們期待未來市場上可以涌現出更多的高集成化的芯片解決方案或模塊解決方案,以提供給我們更強的性能、更高的可靠性、更智能的適用性的產品設計資源。
關于世健——亞太區領先的元器件授權代理商
世健是完整解決方案的供應商,為亞洲電子廠商包括原設備生產商(OEM)、原設計生產商(ODM)和電子制造服務提供商(EMS)提供優質的元器件、工程設計及供應鏈管理服務。
世健與供應商及電子廠商緊密協作,為新的科技與趨勢作出定位,并幫助客戶把這些最先進的科技揉合于他們的產品當中。集團分別在新加坡、中國及越南設有研發中心,專業的研發團隊不斷創造新的解決方案,幫助客戶提高成本效益并縮短產品上市時間。世健研發的完整解決方案及參考設計可應用于工業、無線通信及消費電子等領域。
世健是新加坡的主板上市公司,總部設于新加坡,擁有約650名員工,業務范圍已擴展至亞太區40多個城市和地區,遍及新加坡、馬來西亞、泰國、越南、中國、印度、印度尼西亞、菲律賓及澳大利亞等十多個國家。世健集團在2020年的年營業額超過11億美元。1993年,世健在香港設立區域總部——世健系統(香港)有限公司,正式開始發展中國業務。目前,世健在中國擁有十多家分公司和辦事處,遍及中國主要大中型城市。憑借專業的研發團隊、頂尖的現場應用支持以及豐富的市場經驗,世健在中國業內享有領先地位。
免責聲明:本文為轉載文章,轉載此文目的在于傳遞更多信息,版權歸原作者所有。本文所用視頻、圖片、文字如涉及作品版權問題,請聯系小編進行處理。
推薦閱讀:



