【導讀】寬帶隙半導體是高效功率轉換的助力。有多種器件可供人們選用,包括混合了硅和SiC技術的SiC FET。本文探討了這種器件的特征,并將它與其他方法進行了對比。
高效是所有功率轉換的共同目標,高效能夠節省成本和電力,減少環境影響,讓器件更小更輕,打造更可靠的設備和更好的功能。對于最新的和新興的應用更是如此,例如,據說服務器農場的電子產品散熱和空調消耗了全球1%以上的電力。在此應用中,在數百A電流下,刀片服務器的終端電壓可能不到1V,這可能會讓互連電阻和半導體內的損耗更大。
數據中心使用配電方案盡量提高效率
系統架構師提高效率的努力沒有白費,從2010年到2018年,雖然網絡流量增長了10倍,數據中心存儲量擴大了20倍,但是服務器農場同期消耗的能量僅增長了6%左右。這是從交流電源降至負載電壓的轉換過程中的中間總線電路的功勞,其“電流”趨向于大約385V直流電的內部總線,來源自交直流功率因數校正級,然后進行降頻變換并隔離,直至48V總線和備用電池,再經過隔離或非隔離的“荷載點”直流轉換器(圖1)。

圖1:典型的現代數據中心電力布置
在“80+ 鈦”等標準的驅策下,各個功率轉換級的效率也有了顯著提高,該標準的目標是在50%負載和230V交流電輸入下,將效率提升到96%。新穎的拓撲結構也為此提供了支持,如“無橋圖騰柱PFC”級和諧振直流轉換器,如移相全橋和“LLC”轉換器,不過,半導體技術也取得了發展,尤其是在采用了碳化硅(SiC)和氮化鎵(GaN)制成的寬帶隙開關后。
電動車促進了效率提高
可以說,現代電動車就是一個移動數據中心,內置的大規模電機運動控制部件(圖2)為其提供了大量支持。由此可見,功率轉換和電機控制效率是這種交通工具是否具有內在可行性的關鍵,而效率提高會帶來更小更輕的轉換器與能以更低成本行駛更長里程的電池之間的良性循環。主流鋰離子電池的電壓在弱混下為48V,在強混版本下為400-800V,而且在所有情況下都需要牽引逆變器,且通常為雙向逆變器,并采用各種直流轉換器為附屬服務設備供電。在大部分情況下都需要車載交直流充電器,通常也是雙向的,可讓能量返回電網,獲取現金。寬帶隙半導體再次因其低損耗而被采用,在像開關或同步整流器一樣由控制單元進行非此即彼的動態配置時,它可促進正向和反向能量流動。

圖2:典型的電動車功率轉換元件
讓牽引逆變器從采用IGBT技術轉變為采用SiC或GaN的過程存在一些阻力,因為寬帶隙器件的高頻能力在低于20kHz的典型開關頻率下并不能體現出明顯的價值。在這些開關頻率下,IGBT能夠有效工作,它具有低成本和超長的耐用性。不過,現在,使用SiC可以顯著降低開態損耗和其余開關損耗,因此該技術會被越來越廣泛地采用。IGBT還需要并聯二極管才能實現電機驅動和雙向能力,而SiC有集成二極管,不過不一定能有高性能。
高效的功率轉換拓撲
所有功率轉換器都可以分成兩個基礎類別:“降壓”和“升壓”,也就是隔離形式下的“正向”和“反激”轉換器。在所有情況下,都至少有一個開關和一個二極管,而在復雜的多電平轉換下,可能有數十個半導體。為了實現高效率,二極管被“同步整流器”替代,這是一個通過柵極的主動控制效仿二極管的開關。現在,半導體壓降及其帶來的導電損耗僅受器件導通電阻影響,可以通過選擇經濟實惠的最佳器件來盡量減小該壓降和損耗。
開關損耗比較難以控制,更快的邊緣通常會導致更小的電壓和電流重疊,并伴隨瞬態損耗,但是損耗提高與開關頻率成正比,因此,如果突破SiC或GaN的極限,以減小磁性元件的體積、成本和重量,開關損耗仍然不小。為此,拓撲結構偏好采用“軟”開關或諧振開關,在這種情況下,電流升高會延遲,直至電壓在打開時降至零(零壓開關,也就是ZVS),或類似地,在關閉時實現零電流開關(ZCS)。確保實現ZVS和ZCS的控制過程可能會很復雜,具體取決于運行條件,而專為諧振運行設計的轉換器可能在過載或瞬態輸入條件下必須采用損耗高的“硬”開關。在實踐中,圖騰柱等部分轉換級必須在采用硬開關的“連續導通模式”(CCM)和高功率下運行,因為其他模式,即不連續或臨界導電模式,會讓開關和磁性元件中產生不可接受的高峰值和RMS電流。
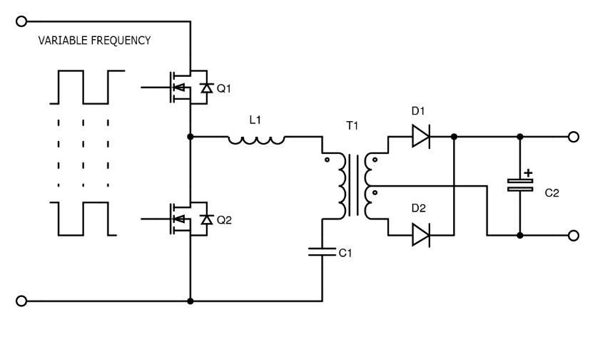
高效拓撲示例——LLC轉換器
為了說明實現高效率的設計技術,我們可以看看LLC轉換器,它之所以這樣命名是因為一次電路由包含一個電容器和兩個感應器的諧振電路組成,其中一個感應器是變壓器的一次繞組(圖3)。

圖3:LLC轉換器簡圖
Q1和Q2這兩個開關的運行類似于“降壓”轉換器,但是可以用死區時間受控且占空比近50%的恒定反相信號輕松驅動。這造成了對由L1和T1一次電路構成的諧振回路的方波驅動。簡而言之,當方波處于回路的諧振頻率時,阻抗最小,輸出電壓最大。當方波頻率大于或小于諧振頻率時,阻抗上升,輸出下降。因此,通過改變頻率,可以調整輸出電壓。在實踐中,在正常條件下,運行頻率會被設置為大于諧振頻率,這樣,回路“看起來”有電感,而且Q1和Q2會自然地實現零壓開關,在輸出二極管中也會自然而然地實現零電流開關。控制過程很復雜,會發生多種諧振,并受負載值的影響。
開關寄生定義了高效拓撲中的效果
LLC等電路的高效諧振操作受到所選半導體及其特征的影響。在開關前必須釋放輸出電容COSS和存儲的能量EOSS,以硅MOSFET為例,在硅MOSFET中,這兩個值很高且可變。COSS的充電和放電操作本身也會產生損耗。SiC MOSFET的這兩個值通常較低,但無論是硅MOSFET還是SiC MOSFET,在制造過程中,MOSFET都必須在導通電阻與EOSS之間進行權衡,所以RDS(ON)·EOSS是一個可用于比較的有用性能表征。另一個有用的性能表征是RDS(ON)·A,它是導通電阻和晶粒面積的乘積,這二者需要彼此折中,晶粒越小則每個晶圓的產量越高,越具有成本效益,但是溝道面積越小,導通電阻越高。
反向導電特征也很重要,在“死區”時間的反向導電過程中,SiC MOSFET在體二極管上有很高的正向壓降,從而造成了導電損耗,而該壓降高于舊的Si-MOSFET技術的壓降。SiC MOSFET也有反向恢復能量,不過要比典型的Si-MOSFET好得多。GaN HEMT單元的反向恢復值十分低,因為它們只通過溝道反向導電,但是如果采用負關態柵極驅動電壓,則壓降會高于SiC MOSFET,該壓降會計入有效的總壓降中。雖然增強型GaN HEMT單元名義上關態柵極電壓為零,但是通常建議采用此負驅動以避免虛假打開和低閾值電壓。源極連接和柵極驅動回路的常見電感通常是瞬態電壓和高漏極di/dt的成因,后者可造成一定影響。在描述各種開關類型的溝道和反向導電損耗的影響時,性能表征RDS(ON)·Qrr十分有用。
比較開關技術選擇
表1中提供了在相同器件電壓和漏極電流等級下,兩種硅超結MOSFET、SiC-MOSFET、GaN HEMT單元和我們現在可以討論的替代性SiC FET的能夠影響效率的器件特征和性能表征的摘要。

表1:開關特征比較——650V/20A級
該表清楚地表明了相似等級的SiC MOSFET、GaN與硅超結MOSFET相比的動態特征的優點,雖然導電損耗類似,但是前兩者到殼的熱阻和雪崩能量額定值Eas通常較差。然而,該表也將SiC FET作為一個替代產品列了出來。SiC FET是SiC JFET和硅MOSFET的共源共柵結構,其導通電阻要低得多,且由于通常采用銀燒結作為晶粒連接方式,其到殼的熱阻比其他器件要好很多。SiC FET的動態性能表征FOM與其他技術一樣出色,甚至好得多。
SiC FET的一大實用優勢是其柵極驅動比SiC MOSFET和GaN單元簡單。SiC MOSFET必須在柵極驅動至18V左右才能實現全面增強,該值非常接近所示器件的絕對最大值23V。該柵極驅動電壓可變,且體現了一定的遲滯性。E-GaN單元的閾值電壓非常低,絕對最大值僅有7V左右,所以必須注意防止柵極電壓瞬變或過沖帶來的壓力。從比較中可以看出,SiC FET具有可靠的柵極,且閾值兼容Si-MOSFET,甚至是IGBT,因而可以在0-12V下安全驅動,且所述器件的絕對最大值為距離該驅動值很遠的+/-25V。如果說應用SiC FET會產生任何問題,那就是它非常快,有EMI、過沖和振鈴風險。Si-MOSFET柵極中的串聯電阻并不是控制這些風險的好方法,因為SiC JFET柵極在共源共柵結構中是隔離的。然而,事實表明,較小的RC緩沖電路是有效的解決方案,能很好地在EMI控制與盡量維持低損耗之間進行折中。在有大寄生電感的電路中關閉大電流時,尤其如此。它還簡化了快速開關器件的并聯運行。
您可以選擇在功率轉換器中使用寬帶隙器件來實現極高的效率,而過去,該應用在很大程度上影響了使用哪個器件的決定。在所有常用拓撲中,使用UnitedSiC制造的SiC FET都能實現有用的性能提升。
免責聲明:本文為轉載文章,轉載此文目的在于傳遞更多信息,版權歸原作者所有。本文所用視頻、圖片、文字如涉及作品版權問題,請聯系小編進行處理。
推薦閱讀:



