中心議題:
- 電流取樣電阻在輸入端的 Buck 變換器
- 電流取樣電阻在續流端的 Buck 變換器
- 電流取樣電阻在輸出端的 Buck 變換器
本文介紹了電流模式 Buck 變換器的電流取樣電阻放置的三種位置:輸入端,輸出端及續流管,詳細的說明了這三種位置各自的優點及缺點,同時還闡述了由此而產生的峰值電流模式和谷點電流模式的工作原理以及它們各自的工作特性。文中同時給出了使用高端主開關管導通電阻、低端同步開關管導通電阻以及電感 DCR 作為電流取樣電阻時,設計應該注意的問題。
相對于電壓模式的 Buck 變換器,盡管電流模式的 Buck 變換器需要精密的電流檢測電阻并且這會影響到系統的效率和成本,但電流模式的 Buck 變換器仍然獲得更為廣泛的應用,這是因為其具有以下的優點:①反饋內在 cycle-by-cycle峰值限流;②電感電流真正的軟起動特性;③精確的電流檢測環;④輸出電壓與輸入電壓無關,一階的系統容易設計反饋環,系統的穩定余量大穩定性好,對于所有陶冶電容容易補償;⑤易實現多相位/多變換器的并聯操作得到更大輸出電流;⑥允許大的輸入電壓紋波從而減小輸入濾波電容。對于電流模式的 Buck 變換器,電流的取樣電阻有三種不同的放置方式:①放置在輸入回路即與高端主開關管相串聯;②放置在輸出回路即與電感相串聯;③放置在續流回路即與續流的二極管或同步開關管相串聯。有時候為了提高效率,可以取消外加的取樣電阻,用高端主開關管的導通電阻、電感 DCR 或續流同步開關管的導通電阻作電流取樣電阻。本文將詳細的闡述這些問題并比較它們各自的優缺點,從而使電源工程師有針對性的選取不同的架構來滿足實際的應用要求。
1 電流取樣電阻在輸入端的 Buck 變換器
電流取樣電阻在輸入端的 Buck 變換器如圖 1 所示。在電流模式的 Buck 變換器拓樸結構中,反饋有二個環路:一個電壓外環,另一個是電流的內環。電壓外環包括電壓誤差放大器,反饋電阻分壓器和反饋補償環節。電壓誤差放大器的同相端接到一個參考電壓 Vref,反饋電阻分壓器連接到電壓誤差放大器反相端VFB,反饋環節連接到 VFB 和電壓誤差放大器的輸出端 VC。若電壓型放大器是跨導型放大器,則反饋環節連接到電壓誤差放大器的輸出端 VITH 和地。目前,在高頻 DCDC 的應用中,跨導型放大器應用更多。本文就以跨導型放大器進行討論。輸出電壓微小的變化反映到 VFB 管腳, VFB 管腳電壓與參考電壓的差值被跨導型放大器放大,然后輸出,輸出值為 VITH,跨導型放大器輸出連接到電流比較器的同相端,電流比較器的反相端輸入信號為電流檢測電阻的電壓信號VSENSE。由此可見,對于電流比較器,電壓外環的輸出信號作為電流內環的給定信號。對于峰值電流模式,工作原理如下:在時鐘同步信號到來時,高端的主開關管開通,電感激磁,電流線性上升,電流檢測電阻的電壓信號也線性上升,由于此時電壓外環的輸出電壓信號高于電流檢測電阻的電壓,電流比較器輸出為高電壓;當電流檢測電阻的電壓信號繼續上升,直到等于電壓外環的輸出電壓信號時,電流比較器的輸出翻轉,從高電平翻轉為低電壓,邏輯控制電路工作,關斷高端的主開關管的驅動信號,高端的主開關管關斷,此時電感開始去磁,電流線性下降,到一個開關周期開始的時鐘同步信號到來,如此反復。由此可見:峰值電流模式檢測的是上升階段的電流信號。在每個開關周期,輸入回路高端的主開關管流過的電流波形為上升階段的梯形狀波形。續流回路低端的開關管流過的電流波形為下降階段的梯形狀波形。而輸出回路電感的電流波形為包含上升和下降階段的鋸齒狀波形。因此:如果電流取樣電阻放在 Buck 變換器的輸入回路,系統一定工作于峰值電流模式。
注意到:對于 Buck 變換器,輸入電壓高于輸出電壓,電流取樣電阻放在 Buck變換器的輸入回路,那么電流比較器的兩個輸入管腳的共模電壓為高的輸入電壓。對于輸入電壓大于 12V 的應用,電流比較器的兩個輸入管腳的共模電壓也必然大于 12V,這樣電流比較器的成本很高,因此,電流取樣電阻放在 Buck 變換器的輸入回路一般應用于低的輸入電壓,尤其是低輸入電壓的單芯片的 Buck變換器。高端的功率 MOSFET 集成在單芯片中,由于電流取樣電阻放在 Buck變換器的輸入回路,所以電阻取樣,電流比較器均可以集成在單芯片中,設計十分緊湊。
注意的是:高端的主開關管和低端的同步續流管之間要設定一定的死區時間防止上下管的直通。

圖1:電流取樣電阻在輸入端的同步Buck變換器
[page]
如果采用高端的功率 MOSFET 的導通電阻作為電流取樣電阻,這樣可以省去額外的電流取樣電阻,從而提高效率。但是由于 MOSFET 的導通電阻值比較分散,而且隨溫度的變化也會在較大范圍內波動,因此電流取樣的精度差。峰值電流模式容易受到電流信號前沿尖峰干擾。在占空比大于 50%時需要斜坡補償。
2 電流取樣電阻在續流端的 Buck 變換器
前面的討論知道:在每個開關周期,續流回路即低端的開關管流過的電流波形為下降階段的梯形狀波形。對于這種電流模式常稱為谷點電流模式。和峰值電流模式一樣,谷點電流模式反饋也有二個環路:一個電壓外環,另一個是電流的內環。其工作原理如下:高端的主開關管開通,電感激磁,電流線性上升;高端 MOSFET的導通一段固定的時間,此時間由 PWM 設定。當高端 MOSFET 關斷后,低端MOSFET 導通,此時電感開始去磁,電流線性下降。注意到低端 MOSFET 的電流隨著時間線性下降,電流檢測電阻的電壓信號也線性下降,由于此時電壓外環的輸出電壓信號低于電流檢測電阻的電壓,電流比較器輸出為低電平。當電流檢測電阻的電壓信號繼續下降,直到等于電壓外環的輸出電壓信號時,電流比較器的輸出翻轉,從低高電平翻轉為高電壓,邏輯控制電路工作,關斷低端的續流開關管的驅動信號,高端的主開關管開通,此時電感開始激磁,電流線性上升,進入下一個周期,如此反復。
注意的是:高端的主開關管和低端的同步續流管之間要設定一定的死區時間防止上下管的直通。
谷點電流模式具有寬輸入電壓、低占空比、易檢測電流和快速負載響應。在占空比小于 50%時需要斜坡補償。負載響應快速的原因在于谷點電流模式從當前的脈沖周期響應,而峰值電流模式從下一個脈沖周期響應。當輸入和輸出電壓變化時,若高端 MOSFET 的導通的時間固定不變化,那么系統將工作在變頻模式,不利于電感的優化工作。因此在 PWM 內部需要一個前饋電路,使高端 MOSFET 的導通時間隨輸入電壓成反比的變化,隨輸出電壓成正比的變化,從而維持在輸入電壓變化和負載變化時,變換器近似的工作于定頻方式。

圖2:電流取樣電阻在續流端的同步Buck變換器
如果采用低端續流功率 MOSFET 的導通電阻作為電流取樣電阻,這樣可以省去額外的電流取樣電阻,從而提高效率。同樣,由于 MOSFET 的導通電阻值比較分散,而且隨溫度的變化也會在較大范圍內波動,因此電流取樣的精度差。但這種配置通常應用于高輸入電壓,低輸出電壓及大輸出電流的變換器。
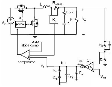
3 電流取樣電阻在輸出端的 Buck 變換器
前面的討論知道:輸出回路電感的電流波形為包含上升和下降階段的鋸齒狀波形。因此電流取樣電阻在輸出端,變換器可以工作于谷點電流模式,也可工作于峰值電流模式。但通常這種配置工作于峰值電流模式。

圖3:電流取樣電阻在輸出端的同步Buck變換器
[page]
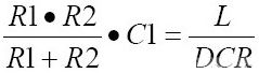
由于輸出電壓低,那么電流比較器的兩個輸入管腳的共模電壓較低,因此可以使用低輸入共模電壓的差動放大器,提高電流檢測的精度,降低噪聲。這種配置另一個大的優點是可以使用電感的DCR作為電流檢測電阻。要注意的是,在電感值和飽和電流滿足整個輸入電壓范圍和輸出負載電流范圍的前提下,對電感的DCR有一定的限制,因而在一些應用中需要定制電感。此外,電流比較器的輸入阻抗要大,兩個輸入管腳的偏置電流要小,從而提高使用DCR作為電流檢測電阻時的檢測精度。相關的濾波元件也在設計作相應的匹配,如下圖所示。

圖4:電感DCR作電流取樣電阻的濾波網絡
通常,由于DCR值通常大于設計要求的電阻值,因此需要一個電阻分壓器來得到所需要的電壓值:

另外,為了滿足濾波器時間的要求,必須使:

事實上,在設計時還要考慮到溫度變化時,DCR也會發生變化,這將會影響電流取樣的精度差。在有些PWM的設計中,也會將電流比較器的參考基準電壓設計為可調整,從而增加電感使用的通用性。
4 結論
①電流取樣電阻放在輸入端可配置為峰值電流模式,使用高端MOSFET導通電阻作電流取樣電阻可提高效率,但影響電流取樣精度。
②電流取樣電阻放在續流端可配置為響應速度快的谷點電流模式,使用續流MOSFET導通電阻作電流取樣電阻可提高效率,但影響電流取樣精度。
③電流取樣電阻放在輸出端可配置為峰值和谷點電流兩種模式,常用峰值電流模式。使用電感DCR作電流取樣電阻可提高效率,但設計和調試變得復雜,同時影響電流取樣精度。




