【導讀】以太網是應用最廣的聯網技術,它以可靠性高、媒體信息量大、易于擴展和更新等優點,在企業、學校等領域得到廣泛的應用。本文將具體揭秘以太網光無線通信驅動電路。
以太網是應用最廣的聯網技術,它以可靠性高、媒體信息量大、易于擴展和更新等優點,在企業、學校等領域得到廣泛的應用。根據IEEE802.3 Ethernet標準規范,以太網每段同軸電纜長度不得超過500m,通過中繼器互聯后,網絡最大距離也不得超過2.8km。在這種情況下,利用激光無線通信技術,超越以太網的地域限制,滿足數據通信的需要,具有很強的應用價值。
調制驅動電路設計
圖1是調制驅動電路圖,主要由MAXIM公司的155MHz的 MAX3263芯片和內部帶有監視二極管的激光器LD構成。MAX3263內部的主偏置電源提供溫度補償偏置和參考電壓輸出Vref1和Vref2,通過電阻R25、R26、R27和R28對內部的高速調制驅動電路、激光器和監視二極管進行編程。MAX3263的輸出電流都被內部的鏡像電流源控制,這些鏡像電流源都有2Vbe的結溫漂移,參考電壓設置在2Vbe時,結溫漂移可以被抵消。選擇電阻R28以調節激光器靜態偏置電流Ibo,使Ibo略小于激光器的閾值電流,以使激光器的輸出具有良好的消光比。LD內部的監視二極管將光強變化轉換為電流Ipin,經內部變換產生反饋電流Ibs,通過公式 Ibo=40(Ib+Ibs),將激光器的光強變化轉換成偏置電流的一部分,反饋作用于激光器,保證輸出穩定的光功率。輸入的差分PECL信號RD、由內部的高速輸入緩沖和共射極差分輸出組成的調制器調制,調制電流的大小由R26確定的電流Im決定。選擇R26的大小,使激光器有適當的調制電流,輸出足夠的光功率,并具有良好的消光比。同時應使OUT+、OUT-端的電壓在2.2V以上,以防激光器飽和。

圖1 調制驅動電路
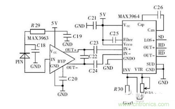
接收解調電路設計
圖2是接收解調電路圖,由MAX3963和MAX3964($2.2766)配以必要的外圍器件組成。155MHz的低噪聲芯片MAX3963組成前置放大器,其內部包含一個跨阻前置放大器和一個帶射極跟隨輸出的倒相放大器,并集成了22kΩ的跨阻,可將PIN接收的微弱光電流轉換成差分輸出電壓。266MHz的 MAX3964($2.2766)組成后級放大調理電路。其內部有4個限幅放大器組成的串行功率檢測器,每個限幅放大器都有一個全波對數檢測器,用以檢測輸入信號功率的大小。4個檢測結果在Filter端加在一起,通過電容C25進行濾波。電阻R30、R31、內部的1.2V參考電源和無光比較器共同構成閾值設置和噪聲抑制功能。取R30=100kΩ,R31可用100kΩ的電位器調節,則VTR在1.2~2.4V間變化。當輸入信號幅值大于VTR時,輸出穩定的PECL 電平信號;當輸入信號幅值小于VTR時,數據輸出端OUT+輸出高電平,OUT-輸出低電平,所有的限幅放大器拒絕接收輸入信號,并且后級放大器輸出無光告警PECL信號LOS+。

圖2 接受解調電路
由于圖6和圖7中的主芯片均在155MHz以上,因此由這兩個電路組成收發電路,進行精心的參數選擇和PCB設計,可應用于高速的光通信場合。 5 系統測試在所設計的各個部分的基礎上,將它們連接起來,在沒有光學天線的條件下,成功地進行了室內的以太網激光無線通信的實驗。現正完善系統,并準備將其應用于光網絡。



