【導讀】PH計是一種常用的儀器設備,一般用于測量液體中的氫離子濃度,可得出酸性、中性還是堿性的數值。主要應用在環保、污水處理、醫藥、化工等領域。但在PH測量過程中往往會出現誤差,那么要如何實現精準高效的PH測量呢?技術型授權代理商Excelpoint世健的工程師Galen Zhang針對基于電極法原理的ADI PH 計應用方案展開了詳細介紹。
PH計是一種常用的儀器設備,一般用于測量液體中的氫離子濃度,可得出酸性、中性還是堿性的數值。主要應用在環保、污水處理、醫藥、化工等領域。但在PH測量過程中往往會出現誤差,那么要如何實現精準高效的PH測量呢?技術型授權代理商Excelpoint世健的工程師Galen Zhang針對基于電極法原理的ADI PH 計應用方案展開了詳細介紹。
PH測量原理
PH值是衡量水溶液中氫離子和氫氧化物離子相對量的一項指標。就摩爾濃度來說,25°C的水含有1×10^?7mol/L氫離子,氫氧化物離子濃度與此相同。中性溶液指氫離子濃度正好等于氫氧化物離子濃度的溶液。PH值是表示氫離子濃度的另一種方式,定義如下:
因此,如果氫離子濃度為1×10^?2mol/L,則PH值為2.00。PH電極是許多工業所使用的電化學傳感器,對水處理和污水工業具有特別重要的意義。PH電極是由一個玻璃測量電極和一個參考電極構成,類似于一塊電池。當把電極置于溶液中時,測量電極產生一個電壓,具體取決于溶液中氫離子的活性,然后將該電壓與參考電極的電位進行比較。隨著溶液酸性的增強(PH值變低),玻璃電極電位相對于參比電極陽性增強(+mV);隨著溶液堿性的增強(PH值變高),玻璃電極電位相對于參比電極陰性增強(-mV)。這兩個電極之差即為測得電位。在理想情況下,典型的PH電極在25°C下會產生59.154 mV/PH單位,用能斯特方程表示為:
其中:
E = 氫電極電壓,活性未知
α= ±30 mV,零點容差
T = 環境溫度(單位:°C)
n = 1(25 °C),價(離子上的電荷數)
F = 96485庫侖/摩爾,法拉第常數
R = 8.314 伏特-庫侖/°K摩爾,阿伏加德羅氏數
PH = 未知溶液的氫離子濃度
PHISO = 7,參比氫離子濃度
方程表明,產生的電壓取決于溶液的酸度和堿度,并以已知的方式隨氫離子活性而變化。溶液溫度的變化會改變其氫離子的活性。當溶液被加熱時,氫離子運動速度加快,結果導致兩個電極間電位差的增加。另外,當溶液冷卻時,氫活性降低,導致電位差下降。根據設計,在理想情況下,當置于PH值為7的緩沖溶液中時,電極會產生零伏特電位。
PH校準
由于電極涂層和老化原因,PH電極的特性會隨時間而變化。因此,需要使用校準程序來獲得最高精度。校準通過測量兩種緩沖溶液的PH值來完成,各緩沖溶液的PH值已知。軟件包括不同PH值緩沖溶液的NIST查找表,以及0℃至95℃溫度校正的PH值。溶液溫度利用電阻溫度檢測器(RTD)測得。使用以下線性等式:
確定PH傳感器傳遞函數的實際斜率,測量實際失調電壓。為了計算斜率,需求解下式:
其中:
y1為第一點的測量電壓。
y2為第二點的測量電壓。
x1為第一點的已知PH值。
x2為第二點的已知PH值。
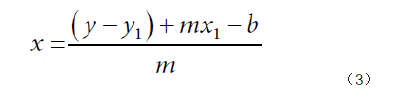
進行上述測量并將一個校準點代入等式2,便可根據以下最終等式確定未知PH值:
其中:
x為未知PH值。
y為測量電壓。
b為測量失調電壓。
m為斜率。
然后可以使用等式3來調整先前所述能斯特方程給出的值。
PH值測量中的溫度補償
當測量溶液的PH值時,須考慮的最重要參數之一是溫度變化。當溶液的溫度改變時,溶液的PH值也會發生可觀的變化。這個改變的值不是PH讀數的誤差,而是新溫度下溶液的真實PH值。溫度變化可能導致測量電極的靈敏度發生變化,進而引起測量誤差。該誤差是可預測的,并且可通過全溫度范圍內的電極校準和后續測量期間的溫度校正來解決。理想電極是在PH=7下精確歸零的電極。在PH=7時,溫度對電極靈敏度的影響可以忽略不計。然而,大多數PH電極不是理想電極,存在由于溫度變化而導致的電極靈敏度問題。一般溫度誤差非常接近0.003 PH/℃/偏離PH=7的PH單位數。在這種情況下,必須校準PH計以應用此0.003的校正因子。 用校準好的溫度傳感器,即可實現這種補償。然后,該溫度傳感器便能告知溫度的變化(如有)。如果存在變化,則將“0.003 PH/℃/偏離PH=7的PH單位數”的校正因子讀數輸入最終PH讀數,PH計將能顯示經過校正且更準確的讀數。該機制能夠很好地補償由于溫度變化引起的PH值誤差。
PH測量方案
圖1.ADI PH計方案框圖
方案描述
PH測量
在ADI PH計方案中,系統分為兩個獨立測量前端:PH值、溫度。在信號調理之后,2個通道共用一個24位Σ-Δ型模數轉換器(ADC) AD7124-4或AD4130-8。
AD7124-4是一款適合高精度測量應用的低功耗、低噪聲、全集成式模擬前端。該器件內置一個低噪聲24位Σ-Δ型ADC,可配置為提供4個差分輸入或7個單端或偽差分輸入。片內增益級確保ADC中可直接輸入小信號。當前的功耗、輸出數據速率范圍和均方根噪聲均可通過所選功率模式進行定制。該器件還提供多個濾波器選項,確保為用戶帶來更大的靈活性。當輸出數據速率為25 SPS(單周期建立)時,AD7124-4可實現50 Hz和60 Hz同時抑制,且在較低輸出數據速率下,可實現超過80 dB的抑制性能。
AD7124-4提供高的信號鏈集成度。該器件內置一個精密低噪聲、低漂移內部帶隙基準電壓源,也可采用內部緩沖的外部差分基準電壓。其他主要集成特性包括可編程低漂移激勵電流源、開路測試電流控制和偏置電壓發生器,后者可將某一通道的共模電壓設置為AVDD/2。低端功率開關支持用戶在兩次轉換之間關斷橋式傳感器,確保系統功耗較低。該器件還允許用戶采用內部時鐘或外部時鐘工作。
AD4130-8 是一款超低功耗的高精度測量解決方案,適用于使用低帶寬電池工作的應用。完全集成的模擬前端(AFE)包括可用于多達 16 個單端或 8 個差分輸入的多路復用器、可編程增益放大器(PGA)、24位Σ-Δ(Σ-Δ)模數轉換器 (ADC)、片內基準電壓和振蕩器、可選濾波器選項、智能時序控制器、傳感器偏置和激發選項、診斷以及新添加的功能,可改善使用電池運行的壽命(一顆紐扣電池可使用 5 年多),即先進先出 (FIFO) 緩沖區和占空比。
利用 AD4130-8,用戶可以在連續轉換過程中測量電流消耗為 28.5μA(增益= 1)和32.5μA(增益=128)的低頻信號,當使用占空比選項之一時,甚至可以在使用更低的平均電流時進行測量。AD4130-8 可配置為具有8個差分輸入或 16個單端或偽差分輸入,它們連接到交叉點多路復用器,其中任何輸入對都可以成為 PGA 和 ADC 的測量通道輸入。
AD4130-8 提供了以下關鍵模擬功能,從而支持簡單有效地連接到用于測量溫度、負載和壓力的傳感器:
PGA。由于可編程增益(從1到128)和低輸入電流的高輸入阻抗,PGA 允許直接與低輸出振幅的傳感器連接,例如電阻橋、熱電偶和電阻溫度檢測(RTD)。
電容式 PGA 支持全共模輸入范圍,對于廣泛變化的輸入共模,為設計人員提供了更多余地。更寬的共模輸入范圍提高了整體分辨率,在比率指標測量中非常有效。
低漂移精度電流源。IEXC0 和 IEXC1 電流源可用于激發 2 線、3 線和 4 線 RTD。激發電流輸出選項包括100nA、10μA、20μA、50μA、100μA、150μA和200μA。
低端電源開關(PDSW)可用于在轉換之間關斷橋傳感器。可基于每個通道在時序控制器內控制 PDSW,從而讓整體系統達到最佳時序和節能效果。PDSW 還支持在低功耗系統中使用更高功率的模擬傳感器。
適用于熱電偶的電壓偏置(VBIAS 源將通道的共模電壓設置為 AVDD/2)。
智能時序控制器允許以預定順序轉換每個啟用的預配置通道,從而支持交錯混合傳感器、系統檢查和診斷測量。憑借時序控制器,無需再與套件重復串行接口通信。序列中可配置 16 個通道,每個通道可以從 8 個預定義的 ADC 設置中進行選擇,從而允許選擇增益、濾波器類型、輸出數據速率、緩沖、時序和基準電壓源。
典型的PH探針電極由玻璃制成,可形成極高的電阻,范圍從1 M?到1 G?不等,充當與PH電壓源串聯的電阻,流過該串聯電阻的緩沖放大器偏置電流會給系統帶來失調誤差。為使電路與該高源電阻隔離開來,在這種應用中需要一個高輸入阻抗、超低輸入偏置電流的緩沖放大器。ADA4661-2或LTC6078為PH探針等高阻抗傳感器提供精密緩沖并驅動ADC。
ADA4661-2是一款雙通道、精密、軌到軌輸入/輸出放大器,針對低功耗、高帶寬和寬工作電源電壓范圍應用進行了優化。為使流經高輸出阻抗(約1 GΩ)PH傳感器的偏置電流引起的失調誤差最小,典型輸入偏置電流為0.15 pA。
ADA4661-2的偏置誤差有150μV。這相當于25°C時PH值的誤差為0.0025 PH。在PCB布板中建議通過使用保護環、屏蔽及其他不受低電流影響的技術進行合適的布局測量。
預測PH通道的系統噪聲性能
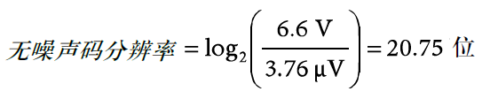
輸出數據速率為25 SPS且增益為1時,AD7124-4在滿功率模式下的rms噪聲為570 nV(噪聲折合到輸入端,來自AD7124-4數據手冊)。此時峰峰值噪聲可用下式求得:
峰峰值噪聲 = 6.6×rms噪聲=6.6×570nV=3.76μV
通過和方根(rss)方式加上ADA4661-2貢獻的噪聲(3μVp-p),預測總系統噪聲為4.818μVp-p。如果PH計的靈敏度為59mV/PH,則PH計能測量的無噪聲分辨度PH水平為4.818μV/(59mV/PH)=0.0000816PH
滿量程ADC輸入范圍為6.6 V,因此,預測峰峰值分辨率為
溫度測量
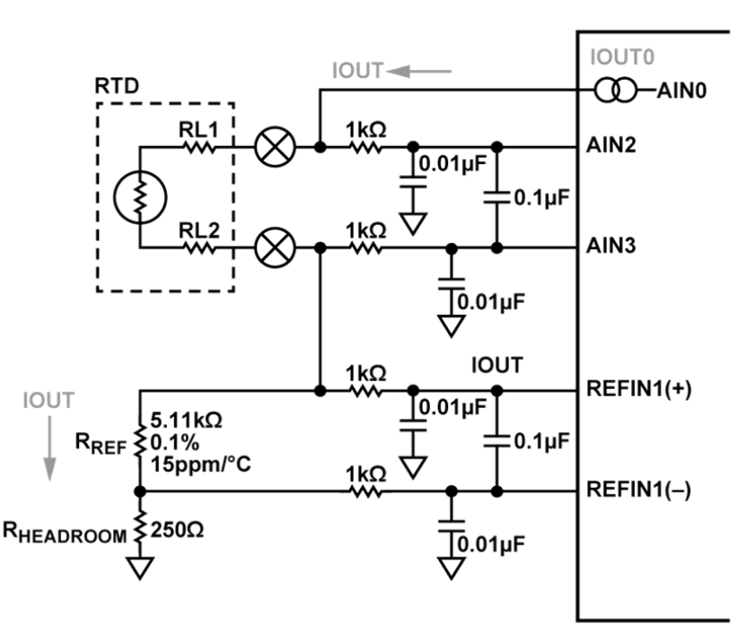
如下為2線RTD溫度測量:
圖2. 2線RTD溫度測量
AD7124-4/AD4130-8的三個模擬引腳用于實現2線配置:AIN0、AIN2和AIN3。AIN2和AIN3配置為全差分輸入通道,用于檢測RTD上的電壓。使用的基準輸入為REFIN+和REFIN1-。由于使用了低端基準電阻,因此需要基準裕量電阻。
兩線配置需要一個激勵電流源。用于激勵RTD電阻、基準電阻和裕量電阻的激勵電流源由AVDD產生,并流向AIN0(IOUT0)。相同的電流流經RTD和精密基準電阻(其產生基準電壓),從而確保進行比例式測量。
ADI官網可以檢索到測試驗證過的實驗室電路Circuit Note: 《CN-0381, 采用低功耗、精密、24位Σ-Δ型ADC的全集成式4線RTD測量系統》;以及《CN0383, 采用低功耗、精密、24位Σ-Δ型ADC的全集成式3線RTD測量系統》。
電源
MAX42402/ MAX42403是ADI新推出的一款基于P90新工藝的低成本,高性價比的開關電源芯片。為小型同步降壓轉換器,集成了高側和低側開關,可提供高達2.5A/3.5A的電流。電壓質量可以通過觀察PGOOD信號來監測。該IC可以在99%占空比低壓差下運行,非常適合工業應用。
主要優勢
MAX42402/ MAX42403采用ADI特有Silent Switcher技術,使用對稱輸入和倒裝芯片封裝技術,具有低噪聲和低EMI特性,可用于低電磁干擾解決方案和需要卓越電磁干擾性能的應用。
MAX42402/ MAX42403在強制PWM和跳躍工作模式下具有很高效率和低靜態電流。
MAX42402/ MAX42403可靈活地進行兩個轉換器并聯操作,以滿足更高的功率要求
特點:
多功能,小尺寸
工作輸入電壓范圍:4.5V至36V
集成高達2.5A/3.5A FET的同步DC-DC轉換器
跳躍模式下的靜態電流為27μA
開關頻率:1.5MHz/400kHz擴頻選項3.5Ms (1.5Mhz)/2.5ms (400kHz)內部軟啟動
可編程輸出電壓范圍:0.8V至12V
99%占空比工作模式以實現低壓差
高精度符合安全關鍵應用要求
精密使能閾值實行完全可編程的UVLO閾值
準確的窗口式PGOOD
強制PWM和跳躍工作模式
過溫、過壓和短路保護
3mm x 3mm FC2QFN
工作溫度范圍:–40℃至+125℃
MAX38902A/B/C/D為低噪聲、線性穩壓器,可提供高達500mA輸出電流,輸出噪聲僅為12μVRMS,頻率范圍為10Hz至100kHz。這些穩壓器在較寬輸入電壓范圍下維持±1%輸出精度,滿載時只需100mV的輸入至輸出電壓裕量。空載電源電流為365μA,與壓差無關。還具有固定電壓輸出和電阻可調輸出電壓兩種,范圍為0.6V至5.3V。MAX38902B還包括低電平有效POK輸出。
1.7V至5.5V輸入電壓范圍
0.6V至5.3V輸出電壓范圍
12μVRMS輸出噪聲,10Hz至100kHz
365μA工作電源電流
70dB PSRR @ 10kHz
500mA最大輸出電流
在整個負載、電源和溫度范圍內的DC精度為±1%
100mV (最大)壓差 @ 500mA負載(3.6VIN)
關斷電流小于0.1μA
采用2μF (最小值)輸出電容,非常穩定
可編程軟啟動緩變率
過流和過熱保護
輸出至輸入反灌電流保護
低電平有效POK輸出
與MAX8902 (TDFN)引腳兼容
1.22mm x 0.82mm、2 x 3焊球、0.4mm焊距WLP封裝,或2mm x 2mm、8引腳TDFN封裝
ADI PH計應用方案可以幫助客戶進行高效的PH值測試,是水質監測方案的極佳選擇,ADI還提供靈活豐富的產品方案滿足客戶個性化需求,其授權代理商Excelpoint世健能為客戶提供技術支持,有助于客戶縮短產品開發周期,加快產品應用部署。
關于世健——亞太區領先的元器件授權代理商
世健是完整解決方案的供應商,為亞洲電子廠商包括原設備生產商(OEM)、原設計生產商(ODM)和電子制造服務提供商(EMS)提供優質的元器件、工程設計及供應鏈管理服務。多次被權威雜志和行業機構列入全球領先分銷商榜單。
世健與供應商及電子廠商緊密協作,為新的科技與趨勢作出定位,并幫助客戶把這些最先進的科技揉合于他們的產品當中。世健分別在新加坡、中國及越南設有研發中心,專業的研發團隊不斷創造新的解決方案,幫助客戶提高成本效益并縮短產品上市時間。世健研發的完整解決方案及參考設計可應用于工業、無線通信及消費電子等領域。
世健擁有超過35年歷史、逾700名員工,業務擴展至亞太區的49個城市和地區,遍及新加坡、馬來西亞、泰國、越南、中國、印度、印度尼西亞、菲律賓及澳大利亞等十多個國家。1993年,世健在香港設立區域總部——世健系統(香港)有限公司,正式開始發展中國業務。目前,世健在中國擁有十多家分公司和辦事處,遍及中國主要大中型城市。憑借專業的研發團隊、頂尖的現場應用支持以及豐富的市場經驗,世健在中國業內享有領先地位。
免責聲明:本文為轉載文章,轉載此文目的在于傳遞更多信息,版權歸原作者所有。本文所用視頻、圖片、文字如涉及作品版權問題,請聯系小編進行處理。
推薦閱讀:




