中心議題:
- 沒有壓降的簡單反極性保護電路
通常反向電壓保護方法是使用二極管,防止損壞電路。一個方案是用串聯二極管,只允許電流向正確的極性流動(圖1)。另外還可以用二極管橋對輸入做整流,這樣電路就永遠有正確的極性(圖2)。這些方案的缺點是,二極管上的壓降會消耗能量。輸入電流為1A時,圖1中的電路功耗為0.7W,圖2中電路的功耗為1.4W.本例提出了一種簡單方法,它沒有壓降,也就沒有功耗(圖3)。
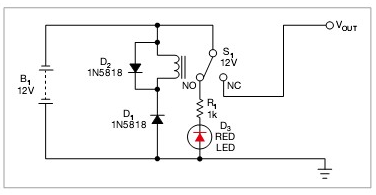
這個方法是用一只繼電器來處理反極性電壓問題。例如,12V供電系統使用12V的繼電器。當為電路施加正確極性時,D1為反偏,繼電器S1保持關閉狀態。則輸入和輸出電源線正常連接到繼電器的端子,電流就流到最終電路上。二極管D1阻擋了繼電器的供電,防止電路耗電。
當施加不正確的反向極性時,二極管為正偏,使繼電器起動(圖4)。繼電器切斷了最終電路的電源,紅色LED發光,指示有一個反向電壓。只有加了反極性電壓時,電路才耗能。與FET或半導體開關不同,繼電器觸點開關的導通電阻低,這意味著不會在它們的輸入電源與被保護電路之間產生壓降。因此,設計適用于電壓裕度比較緊張的系統。

圖1,一只串聯二極管保護系統不受反向極性影響,但二極管要消耗功率。

圖2,用一個橋式整流器,不管輸入是什么極性系統都可以正常工作。此電路二極管功耗是圖1中電路的兩倍。

圖3,接一個繼電器開關就可以將系統的電源旁路,而沒有功耗。D2用于繼電器線圈電感涌流的箝位。

圖4,在反向輸入電壓時,繼電器開關咬合,切斷了系統的供電,LED發光。




