【導讀】智能手機及平板電腦等消費電子的蓬勃發展催化了鋰離子電池的巨大需求,加速了鋰離子電池對其他化學電池的沖擊。由于,人們對于消費電子超長待機時間的渴望,為獲得更高的電池容量和能量密度,就相對地也降低了鋰離子電池的安全應用門限。于是,就要求鋰離子電池的電路保護必須更加可靠。
智能手機及平板電腦等消費電子的蓬勃發展催化了鋰離子電池的巨大需求,也加速了鋰離子電池對其他化學電池的沖擊。即使以現有的應用市場計算,因產品的升級而導致的需求增長,也將使鋰離子電池繼續保持 25% 的增速。
而另一方面,人們對于消費電子超長待機時間的渴望,使得鋰離子電池行業需要不斷地提升充電電壓或使用不成熟的電極材料,以獲得更高的電池容量和能量密度,但這相對地也降低了鋰離子電池的安全應用門限。這些都要求鋰離子電池的電路保護必須更加可靠。
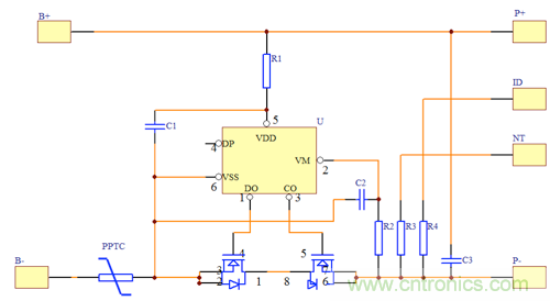
典型的鋰離子電池保護電路如圖 1,其核心包括了構成一級防護的 IC+MosFET 的主動保護方案以及二級防護的 PPTC。由于現在鋰離子電池保護板空間逐漸減小,加之 IC 集成度提升和成本壓力,通常人們認為主動保護已經足夠及時和強大,部分設計者考慮取消二級防護或者采用雙 IC 保護方案,但這樣是否可行呢?

圖 1:典型的鋰離子電池保護電路
靜電在日常生活中是十分容易產生的,人體摩擦感應的靜電甚至可達到 15kV 以上。靜電及其放電可通過力學效應、熱效應、強電場效應等對元器件造成破壞或損傷,既可能是永久性的(如功能喪失,不能恢復),也可能是暫時性的(如靜電放電產生的干擾使功能暫時喪失);既可能是突發失效,也可能是潛在失效,具有極強的隱蔽性、潛在性、隨機性及復雜性。
作為鋰離子電池一級保護的 IC 和 MosFET 是靜電危害的重災區,其中 80% 的損失都是潛在性的,會導致電路功能暫時性失效。圖 2 是 ESD 對 IC 和 MosFET 的破壞和損傷,鋰離子電池保護電路一旦遭受靜電放電,極有可能使其保護功能出現失效或隱患。

圖二:ESD對IC和MosFET的破壞和損傷
一旦 IC 和 MosFET 的功能喪失或可靠性降低,鋰離子在充電和使用過程中極有可能由于過充電、短路及過放電等導致燃燒或爆炸。此時被動保護器件,如 PPTC、MHP-TA 等的作用就極其重要了。由此可見,取消被動保護器件或采用主動方案取代被動保護器件的設計都是不可取的,會大幅降低鋰離子電池保護的可靠性。
全面的安全保護不僅不能取消 PPTC/MHP-TA 等過流過溫保護器件,還需要在接口中增加 ESD 防護器件,以最大限度的提升鋰離子電池保護方案的可靠性,TE 電路保護部的 PESD 和 SESD 靜電防護器件就是很好的選擇。
相關閱讀:
試比較鋰離子電池不同的電路保護方案
專家陳瑩光講述:安防監控的電路保護方案





