【導讀】延長電池壽命是各種應用中常見的設計要求。無論是玩具還是水表,設計師都有各式技術來提高電池壽命。在這篇博文中,我將闡述一種可策略性地繞過低掉電線性穩壓器(LDO)的技術。
延長電池壽命是各種應用中常見的設計要求。無論是玩具還是水表,設計師都有各式技術來提高電池壽命。在這篇博文中,我將闡述一種可策略性地繞過低掉電線性穩壓器(LDO)的技術。
生成導軌
使用LDO是從電池產生調節電壓的常用方式。對于在完全充電時輸出4.2V的單節鋰離子(Li-ion)電池尤其如此。
假設您要為電源電壓范圍在3V至3.6V之間的微控制器(MCU)生成3.3V,并選擇TPS706生成該導軌。圖1闡述了該電路。

圖1:TPS706從電池調壓3.3V
盡管這個電路很簡單,但它有一些限制。其中首要限制因素是掉電,這將導致LDO停止調壓,并可能使MCU的供電電壓超出規定范圍。
掉電的含義
隨著電池放電,鋰離子電池的電壓下降。圖2所示為放電曲線的示例。

圖2:鋰離子電池電壓隨時間推移下降
當您記起輸入電壓接近穩壓輸出電壓時,LDO有可進入壓差的風險,這可能令人不安。在某一點上,電池電壓將下降到很低電平,使得TPS706將不再能夠調壓3.3V。相反,輸出電壓將開始跟蹤等于壓差電壓的差值的電池電壓。
當輸出電流為50mA,輸出電壓為3.3V時,TPS706規定了典型的壓差為295mV的電壓。因此,一旦電池電壓降至3.6V以下,LDO可能會進入掉電。圖3提供了這類行為的一個示例。

圖3:TPS706進入掉電模式
如圖所示,一旦VIN下降到3.6V左右,VOUT開始下降。由于MCU供電范圍的下限為3V,這令人不安 —— 掉電可能導致VOUT非常快速地降至3V以下。
避免掉電
規避這個問題的一個方法是在它進行掉電之前或進入掉電時繞過LDO。圖4說明了此解決方法。

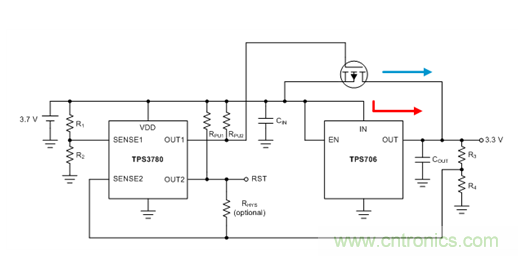
圖4:使用P-通道MOSFET來繞過LDO
在該電路中,TPS3780是雙通道電壓檢測器,通過SENSE1監視電池電壓。如果電池電壓應低于3.4V,則OUT1將P-通道MOSFET的柵極驅動為低電平。這使得電流(藍色箭頭)流經MOSFET的漏極 - 源極端子,而不是流經LDO的輸入 - 輸出端子(紅色箭頭)。由于MOSFET具有比LDO更低的導通電阻,因此輸出電壓將更緊密地跟蹤輸入電壓。
SENSE2監視輸出電壓。一旦輸出電壓低于3V(或MCU的電源范圍底部),OUT2將置為低電平。該信號可將MCU置于復位模式。
圖5所未為未借助繞過MOSFET的電路的行為。

圖5:未繞過MOSFET的下降輸入電壓
為了模擬電池,輸入電壓以1V/ms的速率下降。您可以看到,一旦輸入電壓達到3.4V,輸出下降到3V就需要大約100ms。
現在,我們來看一下使用繞過MOSFET的電路的行為,如圖6所示。

圖6:繞過MOSFET的下降輸入電壓
一旦輸入電壓降至3.4V以下,MOSFET就會導通。輸出電壓現在等于輸入電壓減去穿過MOSFET的電壓降。因此,現在,輸出達到3V需要近320ms。通過增強PMOS器件,輸出電壓比LDO在壓差中更接近跟蹤輸入電壓。換言之,外部PMOS的低導通電阻有助于延長電池壽命。
實際上,電池電壓將以較慢的轉換速率下降。因此,使用旁路電路可顯著延長工作時間。
電流消耗
當關閉電池時,您還必須考慮電路的電流消耗。見表1。

表1:各種電路元件的電流消耗
考慮這一消耗很重要,因為它有助于電池的整體放電。然而,幸運的是,其消耗極低,且額外的電路使電池的持續使用超過了增加的電流消耗。這對于需要更高負載電流的應用尤其如此。
結論
LDO是一種有效的低電流消耗方法,用于產生電池的導軌。然而,當電池電壓開始下降時,掉電可能導致調壓問題。MOSFET與LDO結合使用有助于避免此問題,以達到最長的電池壽命。
免責聲明:本文為轉載文章,轉載此文目的在于傳遞更多信息,版權歸原作者所有。本文所用視頻、圖片、文字如涉及作品版權問題,請電話或者郵箱聯系小編進行侵刪。




