【導讀】在低噪聲電路中放大傳感器產生的小信號是一個非常常見但困難的問題。鑒于其固有的低閃爍 (1/f) 和寬帶噪聲,設計人員通常會使用具有雙極輸入的運算放大器 (op amp) 來實現這種放大。
在低噪聲電路中放大傳感器產生的小信號是一個非常常見但困難的問題。鑒于其固有的低閃爍 (1/f) 和寬帶噪聲,設計人員通常會使用具有雙極輸入的運算放大器 (op amp) 來實現這種放大。當感興趣的小信號由具有高源阻抗的傳感器產生而無法向放大器的輸入端提供足夠的電流時,雙極運算放大器會帶來另一個挑戰。雙極運算放大器具有納安或更大范圍內的高輸入偏置電流,并且相對于其 CMOS 和結型場效應晶體管 (JFET) 輸入對應物的輸入阻抗較低。
雙極輸入將加載一個傳感器,例如一個高源阻抗麥克風,它會產生幾千分之一伏的信號。這種加載會降低音頻音質和動態范圍并使信號失真。您可以選擇帶有 JFET 前端的運算放大器,例如德州儀器 (TI)的OPA145;但是,您將無法像使用分立元件那樣靈活地偏置電路,并且您可能會犧牲額外的電流以獲得相對于高達 20 kHz 的音頻信號帶寬的不需要的帶寬。
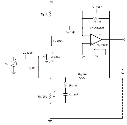
雖然 CMOS 和 JFET 輸入級具有相當的偏置電流,但 JFET 器件的噪聲性能要好得多。此外,JFET 具有比 CMOS 器件更高的增益(跨導)。TI 的JFE150 等分立式 JFET后接雙極運算放大器(例如OPA202)確實提供了一種通過靈活偏置實現高輸入阻抗和低噪聲的方法(圖 1)。

圖 1 JFET 前置放大器閉環電路通過靈活偏置實現低噪聲。資料來源:德州儀器
要了解該電路的工作原理,讓我們從在輸入端檢查它開始。傳感器將產生一個小信號輸入電壓 (v in ),它調制JFET的柵源電壓 (v gs )。JFE150 是前置放大器電路中的第一個增益級,傳導小信號漏源電流,i ds = g m × v gs,隨 v in波動。不要將小信號電流 i ds與直流偏置電流 I DS = 2 mA混淆,如圖 1 所示。跨導增益參數 (g m ) 以西門子表示,v gs以伏特表示。
結合電阻器 R 1,OPA202 運算放大器形成一個跨阻放大器,將電流 g m × v gs轉換為電壓 v out。OPA202 運算放大器將驅動環路以保持其輸入端大致相等。結果,大部分電流g m × v gs將流過中頻帶頻率的電阻器R 1,在v out處產生放大電壓。公式 1 計算前饋增益 (A v ):
A v ≈ g m × R 1 (V/V) (1)
您可以使用圖 2 中的模擬測量將 g m從分貝轉換為西門子 (mA/V) 或 Ω -1,如公式 2所示。
克米= 10 -36.08dB /20分貝= 15.7 MS(2)

圖 2使用 g m (dB) 與頻率 (Hz) 的關系圖將分貝轉換為西門子。資料來源:德州儀器
公式 3 和公式 4 表明前饋增益為:
A v = 15.7 mS × 1 MΩ = 15.7 kV/V (3)
甲分貝=83.92分貝(4)
由于晶圓工藝變化可產生高達 30% 的 g m變化,因此添加反饋網絡 (β) 將保持可預測的閉環增益。反饋網絡β由電阻R F2、R S1和R S2以及電容C s 組成,是一個串并聯反饋網絡。β 網絡通過分流 OPA202 的輸出來采樣 v out并反饋與 v gs串聯的成比例電壓 v fb。在頻率下,C s變為短路,公式 5 和公式 6 將小信號增益表示為大約:A cl ≈ R F /R S2 + 1 (5)
A cl ≈ 1001 V/V 或 60 dB (6)
JFET 的源極節點是電路的反饋求和節點。在此配置中,環路是閉合的。如果 v out上升,則 v fb上升。源節點處v fb的增加會降低v gs,導致流經跨阻電阻器R 1的電流g m × v gs減少。最終結果是 v out的減少,從而完成了前置放大器的負反饋回路。圖 3顯示了 JFET 前置放大器電路的閉環增益與頻率響應的關系。

圖 3顯示了 JFET 前置放大器電路的閉環增益 (dB) 與頻率 (Hz) 響應。資料來源:德州儀器
JFE150 前置放大器電路提供 60 dB 的極高增益和從大約 17 Hz 到 43 kHz 的平坦頻率響應。轉角頻率處的干凈滾降為音頻信號提供了一個自然的聲音濾波器,而不會在低端和高端聽起來很突然。這種閉環解決方案還在 10 Hz 的 1/f 區域提供 1.99 nV/√Hz 的極低輸入參考噪聲,在 1 kHz 的寬帶區域提供 1.18 nV/√Hz,如圖 4所示。確保為該電路提供干凈的電源,以免降低其卓越的性能。

圖 4輸入參考電壓噪聲密度與頻率曲線強調了閉環解決方案。資料來源:德州儀器
在專業麥克風、音頻接口、混音器、轉盤和吉他放大器等應用中放大小信號非常具有挑戰性。這些類型的應用可以受益于分立 JFET 提供的偏置靈活性、高輸入阻抗和低噪聲。
Chris Featherstone 是 Planet Analog 的 Signal Chain Basics 博客 #169 的作者,是德州儀器 (TI) 的應用工程師。
免責聲明:本文為轉載文章,轉載此文目的在于傳遞更多信息,版權歸原作者所有。本文所用視頻、圖片、文字如涉及作品版權問題,請電話或者郵箱editor@52solution.com聯系小編進行侵刪。
推薦閱讀:
消費電子賽道洗牌步入“深水區” 企業如何拿到未來市場的入場券?





