【導讀】您可以在系統輸入電壓高于器件最大輸入電壓額定值的應用中使用P通道非同步降壓控制器。該應用的優點在于使用成本較低的控制器,且最大程度地減少了組件數量。關于降壓轉換器功率級的設計指導,請參見LM5085數據表中的應用信息。
存在著另一種解決方案,可以通過使用VIN max(最大輸入電壓)小于系統輸入電壓的簡易降壓控制器來解決問題。這是如何實現的呢?
降壓控制器通常來源于參考電位(0V)的偏置電源(圖1a)。偏置電源來自輸入電壓;因此,器件需要承受全部的VIN電位。然而,因為開通P通道金屬氧化物半導體場效應晶體管(MOSFET)所需的柵極驅動電壓在VGS低于VIN,P通道降壓控制器具有參考VIN(圖1b)的柵極驅動電源。關閉P通道MOSFET則僅需簡單地將柵極電壓變為VIN(0V VGS)(圖2)。

圖1:N通道(a)的VCC偏置生成;和P通道控制器(b)

圖2:P通道控制器的柵極驅動
非同步P通道控制器導出其偏置電源以驅動P通道柵極,可帶來巨大的效益,并且可能實現提供懸浮在0V電位以上的虛擬接地。對于N通道高側MOSFET,電壓來自接地的參考電源。這是使用升壓電容器和二極管泵送的電荷,以提供高于VIN源極電位的柵極電壓。使用P通道高側MOSFET可以顯著簡化該問題。要打開P通道MOSFET,柵極電位需要低于VIN的源極電位。因此,電源僅參考VIN,而非上面提到的VIN和接地。
懸浮接地
如何為控制器創建懸浮接地?這很簡單,通過使用射極跟隨器即可實現。圖3所示為這種方案的基本實踐。PNP發射極的電位為Vbe(~0.7V),低于齊納二極管電壓電位(Vz)。實質上,您可以將控制器浮動到VIN,并調節控制器的參考值,以限制VIN與器件接地之間的電壓。

圖3:使用簡易射極跟蹤器方案創建虛擬接地
輸出電壓轉換
這里有一項挑戰需要克服。由于控制器位于虛擬接地(Vz-Vbe),并產生參考接地(0V)電位的降壓輸出電壓,因此如何才能將輸出電壓信號轉換為位于虛擬接地上方的反饋電壓(通常介于0.8V和1.25V之間)?圖4說明了具體的挑戰。

圖4:展示VOUT(參考0V接地)與控制器的反饋電壓(參考虛擬接地)之間電壓電位差的示意圖
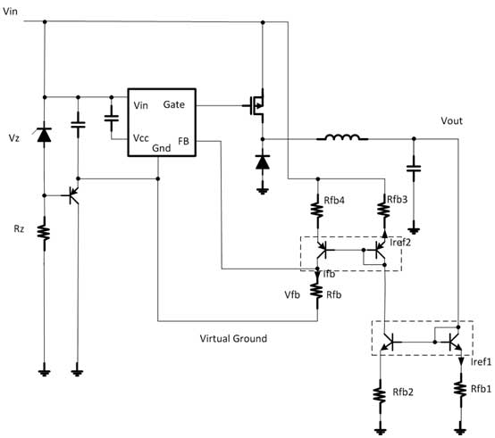
要關閉環路,您可以使用一對配對晶體管以實踐圖5所示的電路。一匹配對將反饋信號發送至VIN;另一匹配對產生從VIN到虛擬接地之上電位的電流。

圖5:非同步控制器和使用配對晶體管的饋電實踐的高級原理圖
綜上所述
LM5085是我所述應用的理想選擇,因為它是一個P通道非同步控制器,其VCC偏置電源參考VIN。在傳統應用中,LM5085可承受高達75VIN的輸入電壓。對于輸入瞬態電壓遠高于75V的應用,請考慮此處提出的解決方案,該輸出為12V。
從控制器反饋電壓1.25V開始,使用電流將反饋(Ifb)設置為1mA,使用公式1計算Rfb值:
![]()
式中,Rfb = 1.25k。
Rfb1設置電流鏡的參考電流。再次以1mA作為參考電流,并使用公式2,計算Rfb1,以設置輸出電壓:
![]()
式中,VOUT = 12V,Rfb1 = 11.3k,Vbe為~0.7V。
當1mA流入Rfb2且發射極電流大致等于集電電流(Ie?Ic)時,設置參考電流Iref2。環路閉合,且電壓將調節到所述的設定電壓。
輸出電壓調節
當瞬態電壓顯著高于LM5085的絕對最大值時,適合應用這一想法。LM5085是一個恒定導通時間(COT)控制器;因此,其導通時間(Ton)與VIN成反比。然而,當將VIN鉗位到LM5085時,Ton將不再隨著VIN(至功率級)的增加而調整,因為器件將具有由齊納二極管設置的固定電壓,而VIN(至功率級)將不斷增大。這將導致頻率下降,因為功率級輸入電壓的增加值超過LM5085的鉗位電壓;因此調節電壓可能會稍微開始增加。因此,為確保以Type 1 紋波注入標準規定紋波注入電壓的大小。最終,確保紋波被制定在可接受的范圍內,以維持穩定性及最小化當紋波增加時的輸出誤差。
示例原理圖
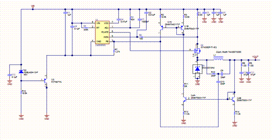
圖6所示為絕對最大VIN額定值為150V的48V電源的示意圖。示例可以在3A條件下提供12VOUT。

圖6:使用LM5085在3A設計時為24V至150VIN(最大)/ 12VOUT
圖7所示為從原型電路板獲得的效率圖,圖中兩大參數為效率(%)和負載電流(A)。

圖7:不同輸入電壓下效率(%)與負載電流(A)的關系
圖8所示為150VIN時的開關節點電壓和電感紋波電流。

圖8:通道1開關節點電壓,通道4電感紋波電流
結論
您可以在系統輸入電壓高于器件最大輸入電壓額定值的應用中使用P通道非同步降壓控制器。該應用的優點在于使用成本較低的控制器,且最大程度地減少了組件數量。關于降壓轉換器功率級的設計指導,請參見LM5085數據表中的應用信息。
免責聲明:本文為轉載文章,轉載此文目的在于傳遞更多信息,版權歸原作者所有。本文所用視頻、圖片、文字如涉及作品版權問題,請電話或者郵箱editor@52solution.com聯系小編進行侵刪。
推薦閱讀:






