【導讀】如果您的電路設計要求容忍某些故障并它們的發生,您將需要在測試和啟動過程中測試設計的故障檢測和保護功能。為了簡化此測試,請考慮在原型印刷電路板中構建故障注入裝置和功能。
如果您的電路設計要求容忍某些故障并它們的發生,您將需要在測試和啟動過程中測試設計的故障檢測和保護功能。為了簡化此測試,請考慮在原型印刷電路板中構建故障注入裝置和功能。
過壓和欠壓監控
您可以在設計中構建電路,以強制電壓監控器檢測到過壓或欠壓事件。對于帶有數字接口的電源,您可能只需要暴露通信引腳。對于沒有數字接口的電源,您需要暴露反饋引腳。
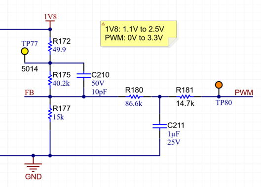
調制輸出電壓的一種簡單方法是將電流注入反饋節點,從而人為地壓低輸出電壓。將此電路設計到 PCB 中比將其添加到構建的 PCB 中要容易得多。圖 1是 Texas Instruments (TI) 的 TPS628502-Q1 汽車降壓轉換器的此類電路設計示例,可從 5 V 輸入提供 1.8 V 和高達 2 A 的電流。在 TP80 上應用脈寬調制 (PWM) 信號可使輸出電壓在大約 1.1 V 和 2.5 V 之間變化。設計該電路,使未注入電流時的輸出電壓將輸出電壓設置為高于設計的 1.8 V,從而實現過壓故障檢測測試。
圖 1輸出電壓調制電路示例。資料:德州儀器
有關為該電路選擇元件值的更多詳細信息,請參閱模擬設計期刊文章“ DC/DC 轉換器的輸出電壓調整方法”中的“模擬電壓輸入”部分。
該測試夾具可以驗證電壓監控器(例如 TI 的 TPS389006-Q1)的過壓和欠壓檢測能力。有一個 GUI 可用于使用 TPS389006-Q1 開發電路,繪制監控電壓和任何檢測到的故障。圖 2顯示了圖 1 中的電路產生的欠壓和隨后的過壓事件。監控器上的通道 2 監控 1.8-V 電源軌。欠壓閾值設置為 1.5V,過壓閾值設置為 2.1V。調制 PWM 信號的占空比允許人工調制 TPS528502-Q1 的輸出,低于和高于閾值。
圖 2 TPS389006-Q1 GUI 中的欠壓和過壓故障檢測。資料:德州儀器
除了圖 1 中的電路允許的精細控制外,測試電源對電源或接地短路的響應也可能很有用。電路板上的裸露接頭可以輕松測試瞬時或連續短路。連接到電源電源良好引腳的 LED 等板載指示器提供了成功短路注入和后續恢復的簡單指示器。圖 3展示了這些測試夾具的示例,再次以 TPS628502-Q1 為例。
圖 3對 V IN短路和帶有電源良好指示器的接地測試裝置。資料:德州儀器
該電路有助于注入故障。然后,TPS389006-Q1 管理器 GUI 指示對 5V 短路、恢復、對地短路和終恢復(圖 4)。故障寄存器保持設置直到被清除。
圖 4 TPS389006-Q1 GUI 中的 1.8V 接地短路故障檢測。資料:德州儀器
測序
您可能想要檢測的另一個常見故障是排序不正確——導軌未按正確順序出現、導軌根本未出現或導軌出現時序不正確都是不正確排序的示例。與過壓和欠壓故障注入一樣,有兩種方法可以引發時序故障:數字方式和手動方式。
某些定序器(例如 TPS38700-Q1)是運行時可配置的。在開發過程中,您可以使用 GUI 通過 I 2 C配置序列順序和時序。在 TPS38700-Q1 中定義的序列和管理器中的預期序列中有目的地配置不匹配,可以測試故障檢測能力系統。
如果管理器不可通過軟件配置,那么斷開定序器和軌道之間的連接將修改序列,這具有允許您啟用和禁用獨立于序列的設備的額外好處。圖 5顯示了 5V 至 1.8V/2A TPS628502-Q1 電源中的一種設備啟用控制方法。如果 J52 上沒有安裝跳線,使能引腳將下拉。我建議以這樣一種方式設計選擇接頭,即如果未安裝跳線,輸入引腳將處于已知狀態。
圖 5啟用引腳電路以啟用序列測試。資料:德州儀器
定義 3.3 V 至 1.8 V 至 1.2 V 的正確序列,然后移除 J52 跳線會導致 TPS389006-Q1 監控器序列發生器故障,如圖6所示。MON3 監控 1.8V 軌。
圖 6 TPS389006-Q1 序列故障檢測。資料:德州儀器
簡化測試
重要的是要考慮如何在電路設計過程的所有階段執行故障測試。將故障注入和指示納入電路原理圖和布局有助于簡化后續測試。我希望這些示例能激發您的靈感,幫助您更輕松地進行自己的設計驗證。
免責聲明:本文為轉載文章,轉載此文目的在于傳遞更多信息,版權歸原作者所有。本文所用視頻、圖片、文字如涉及作品版權問題,請聯系小編進行處理。
推薦閱讀:



