【導讀】作為通信系統中的兩個關鍵的電路單元,混頻器和振蕩器起著至關重要的作用。在無線通信中,混頻器與振蕩器的設計直接關系到整個電路是否具有高性能與高穩定性的品質。在接收前端電路中,混頻器作為實現頻率搬移的器件,將由天線所接收到的射頻(Radio Frequency,RF)信號與振蕩器所提供的本地振蕩(Local Oscillation,LO)信號源進行線性的頻率變換,從而得到方便處理的中頻(Intermediate Frequency,IF)信號。
基于自振蕩混頻的X波段單器件收發電路設計分析
作為通信系統中的兩個關鍵的電路單元,混頻器和振蕩器起著至關重要的作用。在無線通信中,混頻器與振蕩器的設計直接關系到整個電路是否具有高性能與高穩定性的品質。
在接收前端電路中,混頻器作為實現頻率搬移的器件,將由天線所接收到的射頻(Radio Frequency,RF)信號與振蕩器所提供的本地振蕩(Local Oscillation,LO)信號源進行線性的頻率變換,從而得到方便處理的中頻(Intermediate Frequency,IF)信號。
而在發射前端電路中,混頻器將低頻的基帶信號與振蕩器提供的本地振蕩信號進行頻率搬移后變換為所需的高頻信號。

振蕩器與混頻器充當著的頻率搬移組合電路被廣泛的運用在雷達、遙感、通信等領域中。
針對上述問題,學者們經過研究提出了一種基于單個器件既可以產生振蕩信號又具備混頻功能的電路組件。
這種電路組件被稱為自振蕩混頻器(SOM),其通過對電路的設計,來增強管子自身的非線性效應,并使管子產生自振蕩信號,可與輸入的射頻信號進行混頻從而產生中頻信號。
這相當于將振蕩器與混頻器的功能集合于一體。其原理圖如下圖2所示。

基于單個器件同時進行信號的產生和頻率轉換的電路設計
基于單個器件同時進行信號的產生和頻率轉換的電路設計可以追溯到1915年,當時就有學者在文獻中記錄: 可采用真空管來設計一種即產生振蕩頻率、又能與輸入的射頻功率進行頻率合成的系統。
上世紀 50 年代是無線電通信發展的早期,由于自振蕩混頻技術的使用可以減少無線電接收機中有源器件的使用數量,因此一般采用二極管進行設計的自振蕩混頻電路被廣泛地應用于無線電接收系統中。
1960年初,隨著固態器件的出現和逐步發展,有關自振蕩混頻技術的需求逐漸減少。

隨著有源器件制作工藝的不斷發展,場效應管(FET)的出現以及其相比于二極管更易于集成的特性,使得FET更多地被應用于自振蕩混頻電路中。
自振蕩混頻技術也因此重新引起了人們的關注。
自本世紀以來,由于自振蕩混頻技術在實現無線通信系統的低成本、小功耗等設計方面具有一定的研究意義與發展前景,該技術得以再次被重視與研究,并進一步地發展且被應用在更多的領域中。
基波頻率為1.9GHz,輸入射頻頻率為5.79GHz 時可達到最高轉換增益為11.5dB。該三次諧波電路實物圖和轉換增益隨輸入射頻頻率變換的仿真與測試圖如下圖4所示。

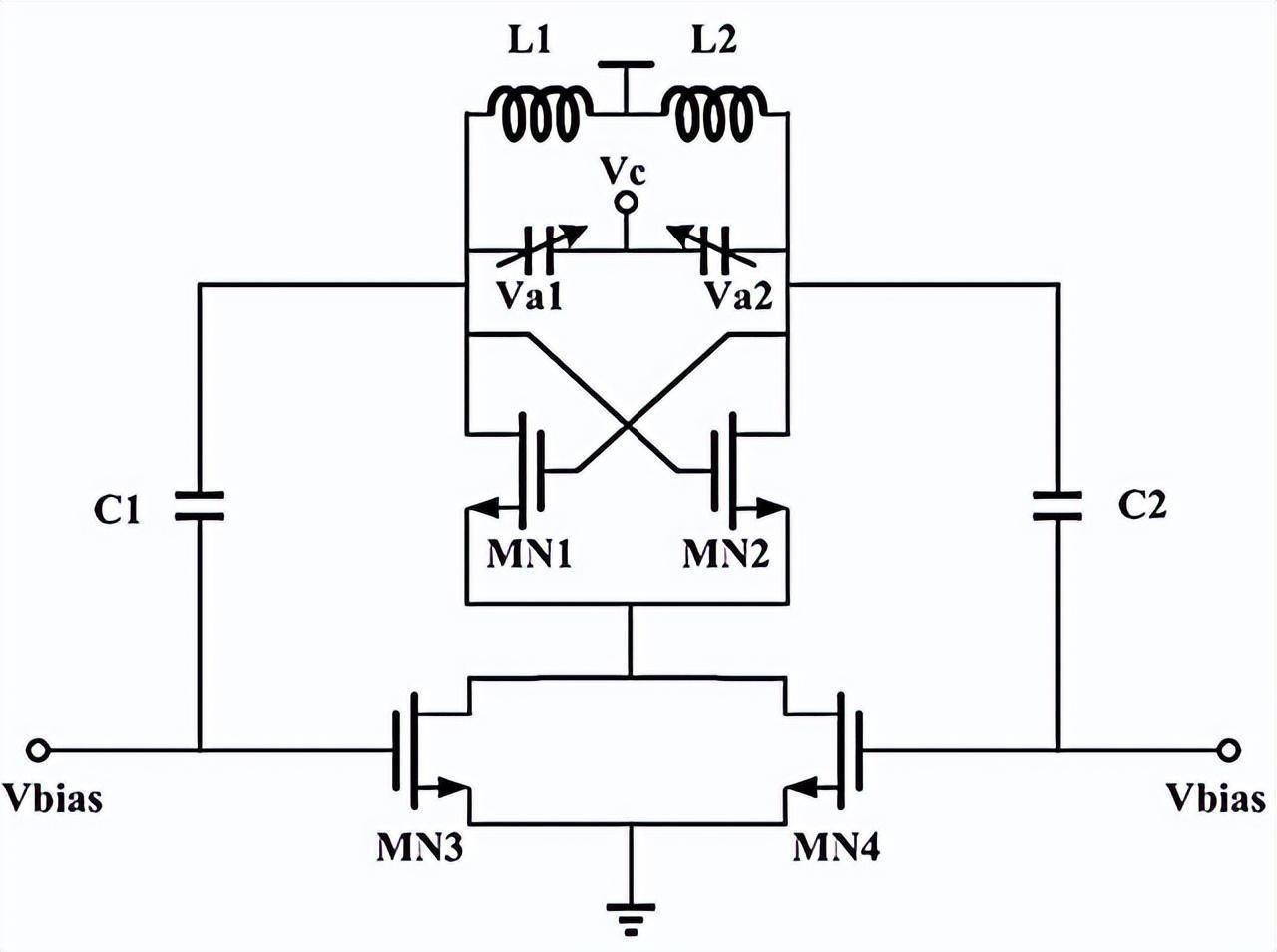
除此之外, 為了進一步提高自由振蕩信號與射頻信號的隔離度,平衡結構的自振蕩混頻器也被設計出來。
該結構的自振蕩混頻器主要由兩個對稱放置的相同晶體管以及微帶線構成,其中兩個晶體管的柵極由一條微帶線連接起來。
為了實現較低的相位噪聲,采用了諧振頻率為5.2GHz的H槽缺陷接地結構(DGS)建立了一款平結構自振蕩混頻器。
該電路可產生4.77GHz的振蕩信號,當輸入信號為5.2GHz時,可產生430MHZ的信號,此時可實現的轉換增益達到1dB。該電路正反面實物圖如下圖5(a)、(b)所示。

近幾年來,由于其低功耗與低成本的優勢,自振蕩混頻技術被應用于雷達、通信等多個領域,使其得以進一步的發展。
通過合平面貼片天線和開槽方形貼片諧振器(SSPR),使得電路具有高群延遲峰值的雙極帶通濾波器的特性。
測得本振頻率為10.676GHz,輸出中頻信號的頻率為6.3MHZ,此時變頻增益為4.45dB,該電路可用做多普勒雷達進行短距離的運動探測。該自振混頻器如下圖6所示:

測試表明,自振蕩信號為10.86GHz,當輸入的射頻信號頻率為10GHz時,測得的變頻增益高達10dB。該電路可用于低成本低功耗的無線通信系統。
相比于國外,國內對于自振蕩混頻技術的研究起步較晚,所以相關研究進展相對較為緩慢。但是近年來,在國內該技術又開始引起了重視并逐步發展著。
在1GHz的帶寬內該電路的平均變頻增益可達到2.2dB。該K波段自振蕩混頻器電路實物如下圖7所示。

綜合國內外發展趨勢來看,低成本,高性能的射頻電路一直是學者們旨在研究重要方向。而國內目前主要重點研究的方向為非平衡結構的自振蕩混頻器電路。
自振蕩混頻技術的理論基礎
自振蕩混頻技術就是將振蕩器與混頻器的功能集成在一個單一的電路上。當沒有射頻信號輸入時,自振蕩混頻電路相當于一個振蕩器。因此在針對自振蕩混頻技術進行研究時,首先是要對自振蕩性能進行研究,然后再對混頻性能進行研究。
1.微波振蕩器的原理
一般把無需加上外部信號激勵,就能將直流電能轉變為具有一定頻率特性的交流信號輸出的非線性器件稱為振蕩器。

振蕩器是毫米波接收與發射系統中的重要組成部分其性能指標的優劣影響著整個系統的穩定性。振蕩器按照輸出波形的不同,可分為正弦波振蕩器和非正弦波振蕩器。
按反饋結構的不同,振蕩器可分為串聯反饋振蕩器和并聯反饋振蕩器;按工作原理來講,振蕩器一般被分為反饋式振蕩器和負阻式振蕩器。
2.反饋式振蕩器的工作原理
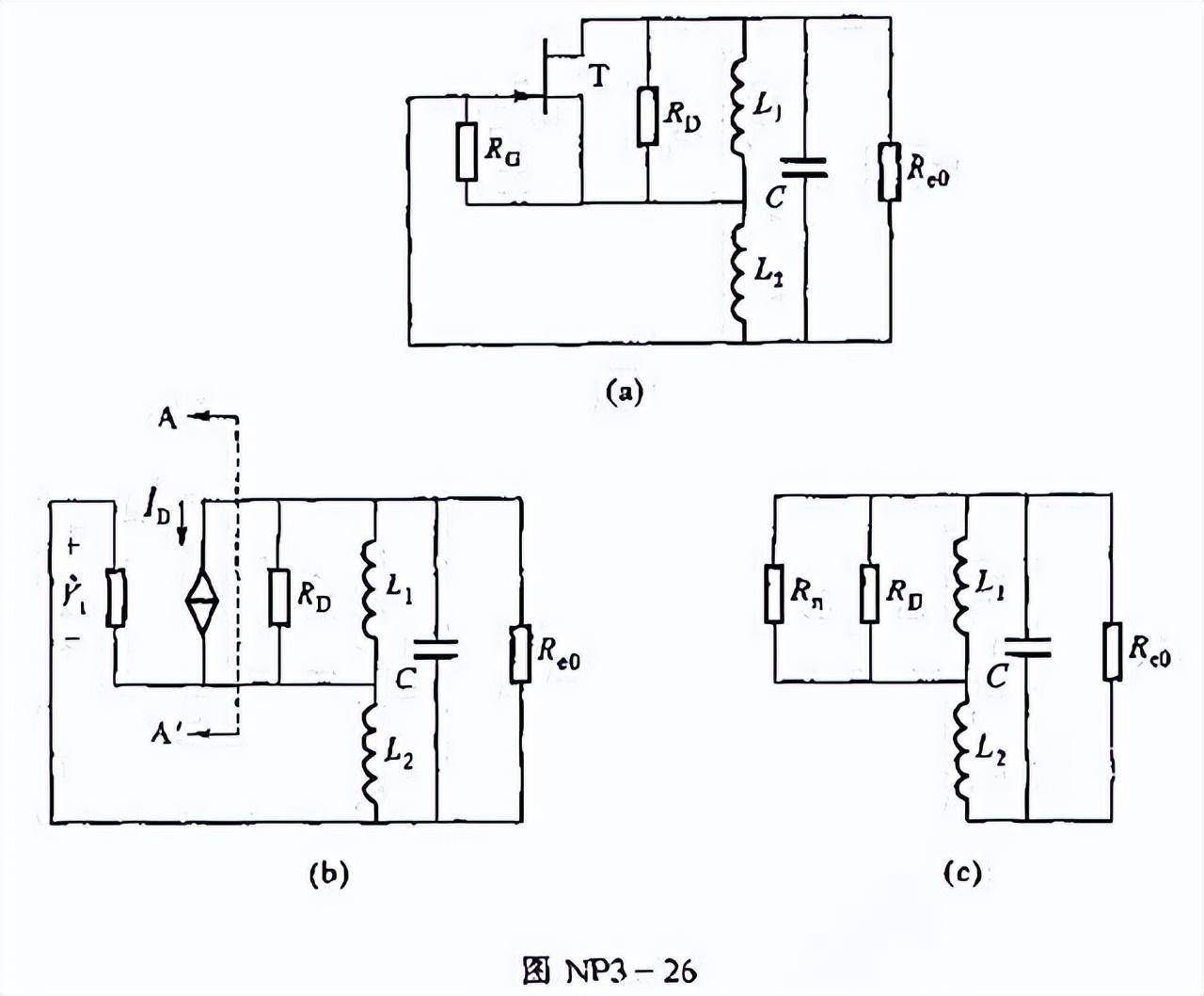
并聯反饋振蕩器的設計基于反饋振蕩原理,其電路網絡模型如圖9所示。
圖中顯示,電路結構中主要包含了正向增益為G的放大網絡和反饋系數H的反饋網絡,其中反饋網絡由環路的固定相移和諧振器組成。

根據巴克豪森豪森判據(Barkhausen Criterion)和奈奎斯特準則(Nyquist Criterion)反饋式振蕩器能夠穩定振蕩的三個必要條件有:
(1)開環增益 Af(jo)大于1;
(2)環路的相位為2nΠ(n-0,1,2,3...),且振蕩頻點處的相頻特性為負斜率;
(3)仿真時,奈奎斯特圓圖在振蕩頻率附近用半徑很小的半圓沿順時針圍繞點。
由于振蕩器是一個非線性網絡較為復雜,且滿足上述三個條件的電路,仍然無法保證起振。有關振蕩器的精確設計是有一定難度的,精確分析振蕩點的頻率是較為復雜的。
在仿真時,可能會發現多個頻點均滿足上述三個條件,一般而言相位條件最優的頻點是實際最有可能產生振蕩的地方。

3.負阻式振蕩器的工作原理
線性電阻和非線性電阻都屬于正電阻器件。一般可知流過正電阻的電流越大,那么兩端的壓降也會越大,這意味著消耗的功率也越多。
與之相反,負阻器件可以將直流功量可以產生功率供給外部電路。負阻具有能量變換特性,負阻式振蕩器主要是利用負陽器件的這一特性來抵消電路中的正阻器件所產生的損耗,當達到動態平衡時,振蕩便會產生。
振蕩電路中的有源器件(包括雪崩二極管、Gunn效應二極管、晶體三極管等)充當著負阻角色。

與只需在直流偏置狀態下便可產生負阻的二極管器件不同,晶體三極管如BJT、FET、pHEMT等則不僅需要在直流偏置的狀態下,還需要加上反饋網絡,才能使具有負阻特性。
一般將有源器件采用二極管的負阻式振蕩電路稱為單端口負阻式振蕩電路,采用三極管的則稱為雙端口負阻式振蕩電路。
4.自振蕩混頻電路的分析求解方法
自振蕩混頻器可以等效為一個非線性電路網絡。由于非線性電路網絡工作時具有定的復雜度,所以需要由相關的非線性的分析方法對其進行分析。
經過研究后,常見的非線性網絡分析方法由如下幾種: 冪級數法、Vlterra級數法、時域積分法以及諧波平衡(Harmonic Balance,HB)法等。

這些方法各有適用的電路網絡, 因此需要根據實際仿真的電路特性來進行選擇。
冪級數法與Volterra級數法對于弱非線性電路網絡的分析比較精確,但是對于求解大信號激勵下的強非線性電路網絡卻無能為力,該方法求解強非線性電路時,無論是速度還是精確度都達不到要求。
時域積分法進行求解分析時,則對仿真模型的精確度要求非常高。
而諧波平衡法是一種通過在時域和頻域上不斷交替輪換來計算非線性電路網絡,最終求得平衡解的方法。
其是使用最簡便且有效的求解非線性電路的工具,而且應用范圍不僅包括弱非線性電路網絡,也同樣適用于強非線性電路網絡。

綜合考慮上述各個分析求解方法各自的適用領域,采用諧波平衡法對設計的自振蕩混頻電路進行分析是最合適的。
采用諧波平衡法分析電路的基本思路為:找到一組能夠使非線性電路網絡中的線性與非線性子電路方程得到相同電流的端口電壓波形或諧波電壓分量,最后進行求解。
諧波平衡分析法的實質就是對非線性電路網絡建立相關的諧波平衡方程并求解。
參考文獻:
[1].《現代微波濾波器的結構與設計》
[2].《微波自振混頻技術研究》
[3].《V波段高距離分辨率組件》
免責聲明:本文為轉載文章,轉載此文目的在于傳遞更多信息,版權歸原作者所有。本文所用視頻、圖片、文字如涉及作品版權問題,請聯系小編進行處理。
推薦閱讀:




