【導讀】隔離調制器廣泛用于需要高精度電流測量和電流隔離的電機/逆變器。隨著電機/逆變器系統向高集成度和高效率轉變,SiC和GaN FET由于具有更小尺寸、更高開關頻率和更低發熱量的優勢,而開始取代MOSFET和IGBT。然而,隔離器件需要具有高CMTI能力,另外還需要更高精度的電流測量。下一代隔離調制器大大提高了CMTI能力,并改善了其本身的精度。
本文首先介紹共模瞬變抗擾度(CMTI)詳細概念及其在系統中的重要性。我們將討論一個新的隔離式Σ-Δ調制器系列及其性能,以及它如何提高和增強系統電流測量精度,尤其是針對失調誤差和失調誤差漂移。最后介紹推薦的電路解決方案。
隔離調制器廣泛用于需要高精度電流測量和電流隔離的電機/逆變器。隨著電機/逆變器系統向高集成度和高效率轉變,SiC和GaN FET由于具有更小尺寸、更高開關頻率和更低發熱量的優勢,而開始取代MOSFET和IGBT。然而,隔離器件需要具有高CMTI能力,另外還需要更高精度的電流測量。下一代隔離調制器大大提高了CMTI能力,并改善了其本身的精度。
什么是共模瞬變抗擾度?
共模瞬變抗擾度規定了應用在絕緣臨界狀態下的瞬變脈沖上升和下降的速率。如果超過該速率,可能導致對數據或時鐘的損壞。脈沖的變化率和絕對共模電壓都會記錄。
新的隔離調制器在靜態和動態CMTI條件下進行了測試。靜態測試檢測來自器件的單個位錯誤。動態測試監測濾波后的數據輸出,以觀察在CMTI脈沖隨機應用中的噪聲性能變化。詳細測試框圖如圖1所示。

圖1. 簡化的CMTI測試框圖
CMTI之所以重要,是因為高壓擺率(高頻)瞬變可能會破壞跨越隔離柵的數據傳輸。了解并測量這些瞬變對器件的影響至關重要。ADI的測試方法基于IEC 60747-17標準,其中涉及磁耦合器的共模瞬變抗擾度(CMTI)測量方法。
如何在平臺上測試隔離調制器的CMTI特性
簡化的CMTI測試平臺包括如下項目,如圖1所示:
· VDD1/VDD2的電池電源。
· 高共電壓脈沖發生器。
· 用于監視數據的示波器。
· 用于分析數據的數據采集平臺和用于隔離調制器的256倍抽取sinc3濾波器。
· 隔離模塊(通常使用光隔離)。
· 隔離調制器。
靜態和動態CMTI測試使用相同的平臺,只是輸入信號不同。該平臺還可用于測試其他隔離產品的CMTI性能。對于隔離調制器,將一位流數據抽取和濾波后傳輸到電機控制系統中的控制環路中,從而使得動態CMTI測試性能更加全面和有用。圖2和圖3顯示了不同CMTI水平下的時域和頻域CMTI動態測試性能。從圖2中可以看出,對于同一隔離調制器,當施加更高VCM瞬變信號時,雜散會變得更大。當VCM瞬變信號超過隔離調制器規格時,時域中會出現非常大的雜散(如圖2c所示)。這在電機控制系統中會帶來嚴重后果,導致很大的扭矩紋波。

圖2. 時域動態CMTI性能

圖3. 頻域動態CMTI性能
圖3顯示了不同頻率瞬變下的FFT域性能(即通過改變瞬變周期來保持VCM瞬變水平)。圖3中的結果表明,諧波與瞬變頻率高度相關。因此,隔離調制器的CMTI能力越高,FFT分析中的噪聲水平就越低。與上一代隔離調制器相比,下一代 ADuM770x器件 將CMTI能力從25 kV/μs提高到150 kV/μs,極大地改善了系統瞬態抗擾度,詳見表1中的比較數據。

表1. 主要規格比較
系統級補償和校準技術
在電機控制或逆變器系統中,電流數據的精度越高,系統就越穩定和高效。失調和增益誤差是ADC中直流誤差的常見來源。圖4顯示了失調和增益誤差如何影響ADC轉換函數。這些誤差會以扭矩紋波或速度紋波的形式影響系統。對于大多數系統,為了限制誤差影響,可以在環境溫度下校準消除這些誤差。

圖4. ADC轉換函數的失調和增益誤差
否則,整個溫度范圍內的失調漂移和增益誤差會成為問題,因為它們更難以補償。在已知系統溫度的情況下,對于具有線性和可預測漂移曲線的轉換器,通過向曲線添加補償因子以使失調漂移曲線盡可能平坦,可以實現對失調和增益誤差漂移的補償(盡管成本高且耗時)。這種補償方法的詳情參見應用筆記 AN-1377。這種方法可以降低 AD7403/AD7405 數據手冊中規定的漂移 值,失調漂移降低多達30%,增益誤差漂移降低多達90%。當希望改善系統級的失調和增益誤差漂移時,可以將該方法應用于任何其他轉換器件。
如何使用斬波技術
另外還有一種稱為斬波技術的設計,它對系統設計人員來說更高效、更方便,而且斬波功能也可以與硅片本身很好地集成,以最大限度地減少失調和增益誤差漂移。斬波方案如圖5所示,在ADC上實施的解決方案是對整個模擬信號鏈進行斬波,以消除所有失調和低頻誤差。


圖5. 斬波
調制器的差分輸入在輸入多路復用器上交替反相(或斬波),針對斬波的每個相位執行一次ADC轉換(多路復用器切換到0或1狀態)。調制器斬波在輸出多路復用器中反轉,然后將輸出信號送入數字濾波器。
如果Σ-Δ調制器中的失調表示為VOS,則當斬波為0時,輸出為(AIN(+) ? AIN(?)) + VOS;當斬波為1時,輸出為?[(AIN(?) ? AIN(+)) + VOS]。誤差電壓VOS通過在數字濾波器中對這兩個結果求平均來消除,得出(AIN (+) ? AIN (?)),它等于沒有任何失調項的差分輸入電壓。
最新的隔離式調制器通過優化內部模擬設計和使用最新斬波技術來改善失調和增益誤差相關的性能,這極大地簡化了系統設計并減少了校準時間。最新ADuM770x器件具有非常高的隔離度和出色的ADC性能。另外還提供LDO版本,它可簡化系統的電源設計。
推薦電路和布局設計
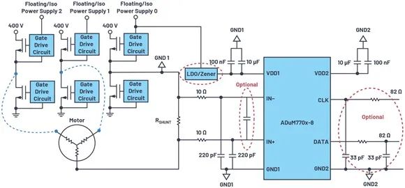
電機系統的典型電流測量電路如圖6所示。雖然系統中需要三個相電流測量電路,但框圖中只顯示了一個。其他兩個相電流測量電路類似,用藍色虛線表示。從相電流測量電路可以看出,RSHUNT電阻的一側連接到ADuM770x-8的輸入。另一側連接到高壓FET(可以是IGBT或MOSFET)和電機。當高壓FET改變狀態時,總是會出現過壓、欠壓或其他電壓不穩定情況。相應地,RSHUNT電阻的電壓波動會傳遞到ADuM770x-8,相關數據將在DATA引腳上接收。布局和系統隔離設計可以改善或惡化電壓不穩定情況,從而影響相電流測量精度。

圖6. 電機系統中的典型電流測量電路
推薦的電路設置如圖6所示:
. VDD1/VDD2解耦需要10 μF/100 nF電容,這些電容應放置在盡可能靠近相應引腳的地方。
. 需要一個10 Ω/220 pF RC濾波器。
. 建議使用可選的差分電容來降低分流器的噪聲影響。將該電容放置在靠近IN+/IN–引腳的位置(推薦使用0603封裝)。
. 當數字輸出線路較長時,建議使用82 Ω/33 pF RC濾波器。為了獲得良好的性能,應考慮使用屏蔽雙絞線電纜。
. 如有更高的性能要求,請考慮使用4引腳分流電阻。
為了達到最佳性能,良好的布局也必不可少。推薦的布局如圖7所示。建議在分流電阻和IN+/IN–輸入引腳之間使用差分對布線,以增強共模抑制能力。10 Ω/220 pF濾波器應盡可能靠近IN+/IN–輸入引腳放置。10 μF/100 nF解耦電容應靠近VDD1/VDD2電源引腳放置。建議將部分地層GND1置于輸入相關電路下方,以提高信號穩定性。對于獨立的GND1線路(顯示為紫色并與差分對走線平行),從分流電阻到ADuM770x-8 GND引腳需要采用星形連接,以降低電源電流波動的影響。

圖7. ADuM770x-8電路的推薦PCB布局
結論
最新的ADuM770x隔離式Σ-Δ調制器將CMTI提高到150 kV/μs水平,并改善了溫度漂移性能,這對電流測量應用非常有利。在設計階段使用推薦的電路和布局將很有幫助。
免責聲明:本文為轉載文章,轉載此文目的在于傳遞更多信息,版權歸原作者所有。本文所用視頻、圖片、文字如涉及作品版權問題,請聯系小編進行處理。
推薦閱讀:
意法半導體新雙向電流檢測放大器為工業和汽車應用帶來高檢測準確度和低物料成本
【做信號鏈,你需要了解的高速信號知識(一)】為什么要使用LVDS或JESD204B標準?
賦能汽車電動化與智能化,AUTO TECH 2024 華南展專業觀眾預登記開始啦!