【導讀】隨著汽車照明技術的成熟,LED汽車照明已經逐漸取代了傳統鹵素燈,汽車前照燈正朝著智能化,小型化,高效節能的方向不斷發展。在車輛日益智能的當今,汽車前組合燈根據功能細分成遠光燈,近光燈、日行燈,轉向燈,角燈,霧燈等多個燈組 。這些燈組由于車燈結構和制造要求,都集中在一塊區域。不同的廠家對燈的邏輯和要求也會有所不同,傳統的汽車組合前燈由多個獨立的LED組成,需要分別驅動,造成電路復雜、功耗高、造型受限等問題。以遠近光燈為例,傳統的方式如圖一和圖二。
隨著汽車照明技術的成熟,LED汽車照明已經逐漸取代了傳統鹵素燈,汽車前照燈正朝著智能化,小型化,高效節能的方向不斷發展。在車輛日益智能的當今,汽車前組合燈根據功能細分成遠光燈,近光燈、日行燈,轉向燈,角燈,霧燈等多個燈組 。這些燈組由于車燈結構和制造要求,都集中在一塊區域。不同的廠家對燈的邏輯和要求也會有所不同,傳統的汽車組合前燈由多個獨立的LED組成,需要分別驅動,造成電路復雜、功耗高、造型受限等問題。以遠近光燈為例,傳統的方式如圖一和圖二。
圖一、用繼電器調整反光碗的角度來實現遠近光切換
圖二、單顆LED恒流芯片驅動單組LED
如今,驅動電路板空間越來越緊湊,成本控制越來越嚴格,越來越多的客戶考慮單顆恒流驅動芯片通過bypass 的方式實現遠近光燈切換如圖三,相對于傳統一顆芯片驅動一組燈的方案具有外圍元器件少、BOM成本低、EMC性能好等優點。
圖三、通過bypass的形式來控制遠/近光切換
但是bypass的方式存在一定的弊端,通過bypass的管子短路LED燈珠,由于MOS管導通速度比較快,會對輸出電容進行快速放電,導致LED電流出現較大過沖(如圖四綠色波形),這個過沖可能是正常工作電流的幾倍,長期使用會影響LED燈珠可靠性和壽命。
圖四、輸出電流過沖
對于輸出電流過沖現象的解決方案是減緩bypass MOS管導通速度,使MOS管對輸出電容進行緩慢放電,減少LED電流過沖。調整MOS管下降時間,電流過沖明顯變小(時間建議1mS~5mS,不同MOS管不一樣),如圖五測試波形。
圖五、輸出電流過沖改善
針對不同的應用需求,絡明芯可以提供負載bypass 切換的參考設計, 大大降低LED負載切換LED電流過沖。目前絡明芯的升降壓恒流驅動芯片IS32LT3958/IS32LT3959A系列芯片已應用于超過二十款的量產車型, 可以根據驅動負載需求提供一站式超高性價比解決方案,大大簡化了汽車照明系統的設計和布線,而且大大降低了系統成本和功耗。
IS32LT3958
(Buck-Boost LED負載to Vbat)
IS32LT3958主要特性
? 支持Boost/Buck-Boost/SEPIC /Buck多種拓撲
? 輸入電壓范圍:5V~70V
? 電流精度:±2.8%(-40℃~150℃)
? 工作頻率:100KHz~1MHz
? 內置PWM發生器
? PWM頻率:100Hz-1KHz
? 占空比:5%-100%
? 可編程軟啟動功能
? 支持擴頻功能,優化EMI性能
? 通過外部時鐘同步工作頻率
? 模擬調光,外部/內部PWM調光
? 雙模擬調光輸入,可同時支持LED亮度bin和LED過溫降電流保護
? 故障保護與報錯功能
? VCC欠壓保護(不報告)
? LED開路/短路保護
? 可配置輸出過壓保護閾值
? RT/SYNC 電阻短路保護
? VDD短路保護
? VDD欠壓保護(不報錯)
? 過溫保護功能
? AEC-Q100認證
? 工作溫度:-40~150℃
? 封裝:eTSSOP-20
IS32LT3959A
(Buck-Boost LED負載對地)
IS32LT3959A主要特性
? Boost/Buck-Boost/Buck 多種拓撲
? LED燈串陰極參考點為GND
? 輸入電壓范圍:4.5V~55V
? 電流精度:±3.0%(-40℃~150℃)
? 工作頻率:150KHz~650KHz
? 內置 PWM發生器
? PWM頻率:100Hz-2KHz,占空比:5%-95%
? 內置PMOS驅動,實現PWM調光,故障保護和輸出電流調節
? 內置擴頻功能,優化EMI性能
? 支持模擬調光,外部或者內部PWM調光
? 豐富的故障保護及報告功能
? 輸入/輸出過流保護
? 兩級OVP保護
? LED開路/短路保護
? 單顆LED短路保護
? 輸入/輸出過流監測
? 過溫關閉功能
? 封裝:eTSSOP-28
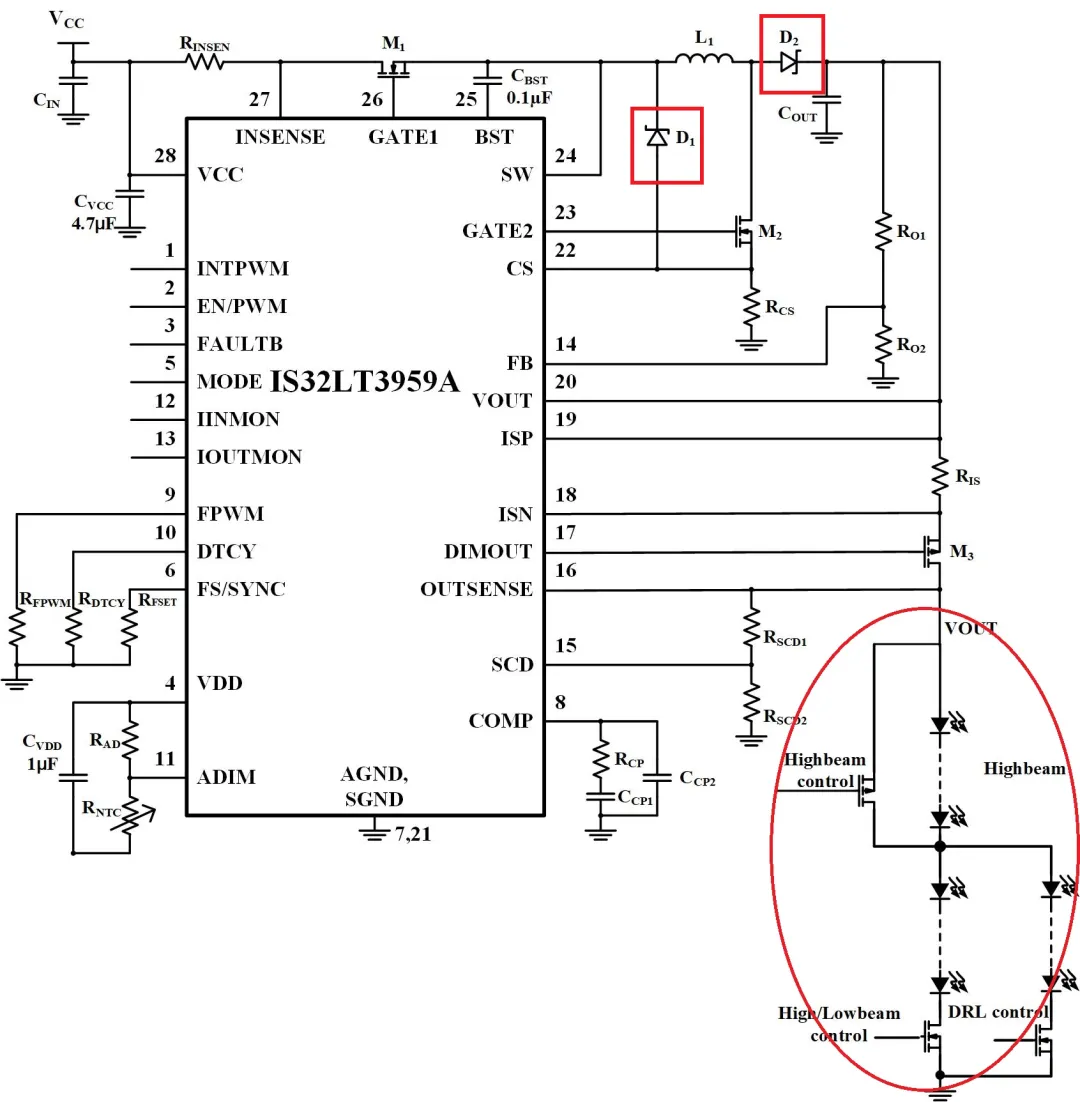
IS32LT3959A單芯片可同時驅動遠光/近光/日行燈/位置燈,可通過切換MOS來選擇遠光/近光/日行燈/位置燈,借助芯片內置的PWM產生器設置日行/位置燈的亮度。
圖六、IS32LT3959A單芯片驅動多組燈
此外, IS32LT3959A支持PCR 模式, 可以將調光PMOS作為一個線性恒流功率管, 當負載切換的時候,可以實現“零”過沖電流。想了解PCR模式和Non PCR 模式工作原理可查閱詳細規格書。
圖七、PCR 模式電流波形(綠色)
相對四開關同步方案,IS32LT3959A采用了兩個低成本的肖特基二極管替代了兩個昂貴的NMOS。雖然略微犧牲了一點效率,但整體系統BOM成本大大降低。此外, IS32LT3959A也集成展頻功能,可減少外圍濾波器件,輕松通過Class5 EMI測試。
圖八、IS32LT3959A效率曲線
總結: IS32LT3959A非常適用于單芯片驅動多組LED燈負載切換的應用,開關切換過程中可實現LED零過沖電流,大大提高了整個系統的可靠性和LED的使用壽命,又極大地降低了前燈驅動的系統成本,是一款極具性價比的汽車前組合大燈解決方案。如果您需要了解以上的方案細節,請您與絡明芯的銷售和技術聯絡以取得進一步的技術支持。
關于絡明芯
絡明芯微電子(Lumissil),是全球技術領先的集成電路設計企業,其分支機構分布于廈門、武漢、蘇州、合肥、深圳、上海、北京、中國香港、美國、日本、新加坡、歐洲、印度和韓國及其它地區。主要產品為用于中低功率的RGB混色和高功率照明應用的LED驅動、音頻驅動、電源、MCU和傳感器、GreenPHY和有線通信等各種集成電路芯片。主要應用于汽車;通信;工業、醫療、家電;消費電子等市場。
文章來源:Lumissil絡明芯微電子
免責聲明:本文為轉載文章,轉載此文目的在于傳遞更多信息,版權歸原作者所有。本文所用視頻、圖片、文字如涉及作品版權問題,請聯系小編進行處理。
推薦閱讀:





