【導讀】正如我們在上一組實驗中了解到的,二階LC諧振電路通常用作放大器級中的調諧元件。如圖1所示,簡單的并聯LC諧振電路可以產生電壓增益,但需要消耗電流來驅動阻性負載。緩沖放大器(如射極跟隨器)可以提供所需的電流(或功率)增益來驅動負載。
目標
本實驗活動的目標是延續“ADALM2000實驗:調諧放大器級”中開始的調諧放大器級研究。
背景知識
正如我們在上一組實驗中了解到的,二階LC諧振電路通常用作放大器級中的調諧元件。如圖1所示,簡單的并聯LC諧振電路可以產生電壓增益,但需要消耗電流來驅動阻性負載。緩沖放大器(如射極跟隨器)可以提供所需的電流(或功率)增益來驅動負載。
圖1.并聯LC諧振電路。
諧振頻率的計算必須考慮第二個耦合電容C2。公式1給出了圖1中電路的諧振頻率:
實驗前仿真
構建調諧射極跟隨放大器的仿真原理圖如圖1所示。計算發射極電阻RL的值,使得NPN晶體管Q1中的電流約為5 mA。假設電路由±5 V電源(總共10 V)供電。提示:Q1基極的直流電壓由經過L1到地的直流路徑設置。計算C1和C2的值,確保當L1設置為100 μH時,諧振頻率接近350 kHz。一般來說,C1和C2的值相等。在輸入端口執行小信號交流掃描,并繪制在輸出處看到的幅度和相位曲線。保存這些結果,將它們與實際電路的測量結果進行比較并將比較結果隨附在實驗報告中。
材料
? ADALM2000主動學習模塊
? 無焊試驗板和跳線套件
? 一個2N3904 NPN晶體管
? 一個100 μH電感器(各種具有其他值的電感器)
? 兩個1.0 nF電容(標記為102)
? 兩個1 kΩ電阻
? 一個2.2 kΩ電阻
? 所需的其他電阻和電容
說明
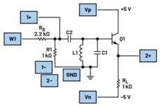
在無焊試驗板上構建圖2所示的電路。L1使用100 μH電感,C1和C2使用1 nF電容。此調諧放大器在諧振頻率時的峰值增益可能非常高。我們需要使用電阻分壓器RS和R1稍微衰減AWG1的輸出信號。
圖2.射極跟隨調諧放大器。
綠色區域表示連接ADALM2000模塊AWG、示波器通道和電源的位置。確保在反復檢查接線之后,再打開電源。
硬件設置
打開電源控制窗口,打開再關閉+5V和-5V電源。在主Scopy窗口打開網絡分析儀軟件工具。配置掃描范圍,起始頻率為10 kHz,停止頻率為10 MHz。將幅度設置為200 mV,偏置設置為0 V。使用波特圖顯示,將可顯示的最大幅度設置為40 dB,最小幅度設置為-40 dB。將最大相位設置為180°,最小相位設置為–180°。在示波器通道下,點擊“使用通道1”,將其作為參考通道。將步數設為500。
程序步驟
重新打開電源,并運行單次頻率掃描。您應該會看到,幅度和相位與頻率的關系曲線和仿真結果相似。一旦確定放大器的最大增益出現在350 kHz附近,就可以縮小頻率掃描范圍,使其從100 kHz開始,到1 MHz停止。
圖3.射極跟隨調諧放大器試驗板電路。
說明
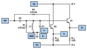
修改無焊試驗板上的電路,添加第二個射極跟隨級Q2,如圖5所示。對電路進行任何更改之前,務必關閉電源并停止AWG。
為使增益降低至1,R1的確切值可能與圖中建議的470 Ω有所不同。您可以嘗試不同的值來獲得適當的增益量,以匹配Q2發射極處看到的幅度。
圖4.射極跟隨器調諧放大器曲線。
正交輸出調諧放大器
如果添加第二個常規射極跟隨級作為非調諧并聯路徑,我們將得到一個具有兩個輸出的放大器;在諧振頻率時,兩個輸出之間將具有恰好90°的相位差。通過在諧振電路L1、C1上并聯一個電阻,我們可以將諧振頻率時的增益降低至1 (0 dB),這樣從輸入到Q1發射極的增益將與常規射極跟隨器級Q2的非調諧單位增益相同。
附加材料
? 一個2N3904 NPN晶體管
? 兩個470 Ω電阻
? 一個1 kΩ電阻
圖5.正交輸出放大器。
藍色區域表示連接ADALM2000模塊AWG、示波器通道和電源的位置。確保在反復檢查接線之后,再打開電源。
硬件設置
構建圖6所示的試驗板電路。
圖6.正交輸出放大器試驗板電路。
程序步驟
由于我們通過添加R1降低了增益,因此將網絡分析儀中的AWG幅度設置為2 V。重新打開電源,并運行單次頻率掃描。您應該會看到,幅度和相位與頻率的關系曲線和仿真結果非常相似。
圖7.正交輸出放大器曲線。
使用示波器和函數發生器軟件儀器(在時域中),將AWG頻率設置為諧振頻率,幅度設置為2 V。觀察兩個輸出的相對幅度和相位。
問題
能否說出射極跟隨器調諧放大器電路和正交輸出放大器電路的幾種應用?
您可以在學子專區論壇上找到問題答案。
免責聲明:本文為轉載文章,轉載此文目的在于傳遞更多信息,版權歸原作者所有。本文所用視頻、圖片、文字如涉及作品版權問題,請聯系小編進行處理。
推薦閱讀:
Qorvo? 將在 CES? 2025 呈現“智能生活進化論”




