【導讀】運算放大器環路穩定性評估的核心指標是相位裕度,其定義為環路增益降至0dB時,開環相移與臨界點(360°)的差值。 運算放大器自身特性(如主極點配置)會產生基礎相移,而外圍電路中的反饋網絡、補償元件等會引入附加相移。這兩部分相位的疊加直接影響系統穩定裕度,當總相移逼近360°時,系統將面臨振蕩風險。
運算放大器電路中常見的問題之一是穩定性。本文將解答有關穩定性的三個重要問題:
?您需要多大的相位裕度才能實現可靠的設計?
?如何補償不穩定的電路?
?對于穩定性問題,有哪些直接替代式解決方案?
您需要多大的相位裕度?
運算放大器環路穩定性評估的核心指標是相位裕度,其定義為環路增益降至0dB時,開環相移與臨界點(360°)的差值。 運算放大器自身特性(如主極點配置)會產生基礎相移,而外圍電路中的反饋網絡、補償元件等會引入附加相移。這兩部分相位的疊加直接影響系統穩定裕度,當總相移逼近360°時,系統將面臨振蕩風險。
不同的經驗法則建議使用 30、45 甚至 60 度的相位裕度,那么,您實際需要多大的相位裕度才能確??煽康男阅苣??對于傳統的米勒補償運算放大器,可以對典型的工藝差異進行仿真并觀察由此對相位裕度的影響。
圖 1 近似計算了具有 1MHz 單位增益帶寬且 Zo=300Ω 的運算放大器的開環增益 (Aol) 和輸出阻抗 (Zo)。米勒電容 (C26) 的值因工藝差異而變化的范圍約為 ±30%,在整個溫度范圍內有額外 ±30%(近似值)的變化。這種變化造成的總誤差為 ±30%×±30%,相當于 ±30%+±9% 或 ±39% 的變化。由于米勒電容的容值會改變運算放大器 Aol 中主極點的位置,這種變化會顯著影響單位增益帶寬和相位裕度,因此這些規格始終作為典型值給出,即使對于精密放大器和高速放大器也是如此。

圖 1 開環增益和輸出阻抗 PSpice? for TI 電路
圖 1 中的放大器由負載電阻和電容進行設置,以便反饋環路具有 45 度的相位裕度。通過對影響環路穩定性的主要因素(米勒電容器、開環輸出阻抗和放大器周圍的無源器件)進行 Monte Carlo 分析,可以估算工藝差異和溫度變化對電路相位裕度的影響程度。
圖 2 所示為產生的相位裕度。本分析對米勒電容器施加了 ±40% 的變化,對 Zo 施加了 ±15% 的變化,對負載電容器施加了 ±10% 的變化,對負載電阻器施加了 ±5% 的變化。這些是米勒電容器和 Zo 的預期內部容差,以及許多通用應用的典型元件精度。

圖 2 針對估計的工藝差異和溫度變化進行 5,000 次蒙特卡洛分析
在該變化范圍內,反饋環路的相位裕度最小為 19 度,與 45 度相差 26 度。在工藝差異和溫度范圍內,如果電路具有大約 27 度的相位裕度,則電路將保持穩定,盡管 45 度可提供良好的瞬態性能和穩定時間。相位裕度越接近 0 度,輸出將越偏離最終值,穩定到最終輸出值所需的時間就越長。45 度的相位裕度可提供足夠的設計容差,從而允許相位裕度發生變化,而不會影響穩定時間或出現大量過沖。
雖然這些仿真有助于了解米勒電容器變化對性能的影響,但最終由電路設計人員負責設計的性能。仿真的精確度僅與所包含的非理想屬性一樣,假設有許多理想屬性,以便降低計算的密集度。
補償方案
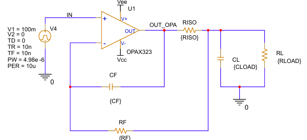
在某些情況下,由于電壓軌調節、模數轉換器的濾波電容或其他電路需求,無法減小運算放大器輸出端的電容器。在這種情況下,如何實現適當的相位裕度?有多種補償方案可以提高相位裕度,本文將重點介紹兩種方案,如圖 3 和圖 4 所示:隔離電阻器 (Riso) 和 Riso 雙反饋。在設計這些電路時,可能比較難確定您需要多大的 Riso 值來穩定反饋環路。

圖 3 Riso 補償方案

圖 4 Riso 雙反饋方案
Riso 是隔離由負載電容引入的相位滯后的簡單方法。這涉及在反饋環路和負載電容器之間放置一個電阻器。但有一個缺點,即當輸出有負載電流時,直流精度會降低。直流誤差的大小等于隔離電阻器的值乘以輸出電流。
Riso 雙反饋補償方案克服了這種直流誤差。該電路啟用了通過反饋電容器的高頻路徑來穩定反饋環路,并啟用了直流路徑,允許運算放大器補償隔離電阻器上的 I×R 壓降。您可以通過數學方法或仿真方法來求出這些值,方法是嘗試不同的 Riso 值并查看哪個值可以實現穩定運行。
我們嘗試一種使用數學分析和仿真結果的方法。
對放大器環路穩定性進行精確建模涉及的兩個主要因素是開環增益和開環輸出阻抗。德州儀器的標準運算放大器宏模型 Green-Williams-Lis (GWL) 為 2016 年之后發布的所有運算放大器準確表征了這些參數。許多更受歡迎的運算放大器(例如LM2904及其更新版本LM2904B)也具有為其創建的 GWL 宏模型。SPICE 宏模型的庫文件包含一個頭文件,此文件詳細說明了在 SPICE 模型中準確反映的參數。如果對開環增益和開環輸出阻抗建模,則模型的穩定性很可能會反映器件的性能。
確保SPICE模型的精度使您能夠分析電路的環路穩定性,并以數學方式計算Riso的理想值。確保45度相位裕度的Riso值應在反饋環路中的反饋因子(1/β)和放大器開環增益交點處產生零點。如需進一步確保這點,在開環增益為20dB的位置設置零點,您可以看到反饋環路中由零點引入的最大正相移。
1
表 1 用于計算Riso雙反饋的隔離電阻值和反饋分量的公式
PSpice for TI 的強大功能之一是您可以設置、存檔和共享仿真及公式以供后續原理圖使用。由于 Riso 和 Riso 雙反饋的評估是公式化的且易于重復,因此您可以利用這些模板工程,而無需記住在四種常見運算放大器電路上計算 Riso 或 Riso 雙反饋電路的 Rf/Cf 的公式。只需下載 PSpice for TI 工程,放入您要分析的運算放大器,輸入用于完成需要穩定的特定電路的參數,然后運行仿真以找到您所需的適當 Riso 值。這些工程還可以補償因反相端子上的電容而不穩定或具有極大反饋電阻的電路。
直接替代式解決方案
還有一種解決方案適用于不需要額外的補償電路,或者添加補償電路不可行的情況。德州儀器的OPA994 器件系列具有一個在整個容性負載范圍內都保持穩定的特殊補償結構,這是可以實現的,因為當輸出看到不同的容性負載時,器件的帶寬會發生變化。保持帶寬始終低于輸出阻抗和容性負載引入的極點,將保持放大器的穩定性,無論您在輸出端放置了什么電容器。圖 5 展示了在不使用外部補償電阻器的情況下,不同負載電容值對應的相位裕度,該圖取自 OPA994 數據表。

圖 5 各種容性負載對應的相位裕度(單位增益下)
每一種設計決策都附帶一定的成本和優勢,OPA994 器件系列也不例外。設計越復雜,器件就越大,可能比較為簡單的器件更昂貴。此外,這意味著該器件無法集成到德州儀器的超小型封裝中,例如 0.64mm2 Extra-Small Outline No-Lead (X2SON) 封裝。此設計目前僅在雙極放大器中可用,因此如果您需要互補金屬氧化物半導體 (CMOS) 的低輸入偏置電流,那么該器件可能具有過高的輸入偏置電流。
與 CMOS 器件相比,雙極放大器具有許多相關的優勢,包括更低的噪聲和更大的帶寬以及更低的靜態電流??梢愿鶕唧w電路對雙極與 CMOS 進行全面權衡。總體而言,OPA994 在許多情況下可用作“即插即用”解決方案,從而實現穩定性。
結語
在初始設計階段,主要的問題是多大的相位裕度足以在工藝差異和溫度范圍內實現可靠的性能。如果初始實現的相位裕度不夠,則可以使用多種補償方案將相位裕度增加到可接受的水平。這些解決方案通過 PSpice for TI 中預配置且易于使用的工程提供。最后,如果已投入生產的工程確實存在穩定性問題,請使用建議的直接替代式解決方案。
本文來源于德州儀器《模擬設計期刊》?!赌M設計期刊》由德州儀器工程師和專家精心撰寫并匯編,覆蓋從基礎知識到先進技術、從數據轉換器到傳感器應用的廣泛主題,為模擬設計新手和資深用戶提供實用信息和解決方案。
免責聲明:本文為轉載文章,轉載此文目的在于傳遞更多信息,版權歸原作者所有。本文所用視頻、圖片、文字如涉及作品版權問題,請聯系小編進行處理。
推薦閱讀:
L Nanopower革新智能家居能源架構:nA級功耗技術破解無線終端續航困境
學子專區論壇 - ADALM2000實驗:Hartley振蕩器
DigiKey 2025慕尼黑上海電子展:見證一場全球技術與本土創新相結合的科技盛宴






