【導讀】上電循環測試非常重要,因為它測試的是用戶環境。設計不良的系統板或芯片會造成上電循環測試失敗。此外,對系統板工作臺測試時,上電循環測試的設置可能需要采用沉重而昂貴的商用電源。

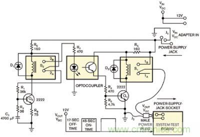
圖題:這個簡單而廉價的上電循環電路只使用了少量元器件
本設計實例描述了一個簡單而廉價的上電循環電路,它只用少量元件(如圖)。電源輸入電壓來自一個廉價開關電源適配器的直流電。這種電源適配器通常為系統板提供電源。電路使用一個12V供電。將電源單元的插頭插入電源插座J1。于是來自J2的電路輸出電壓連接到系統板,去做上電循環。12V電源通過電阻R5和R6,它們用于限制通過繼電器開關S1和S2的電流。
在上電起動時,繼電器S2的觸點為常閉,使來自R6的12V電源經過電阻R1和R2為電容C1充電。與晶體管Q2串聯的電阻R8增加電容C1的充放電周期。一旦C1充電到2V,則晶體管Q2導通。這個動作是在晶體管Q2基射結上施加一個約0.7V的電壓,使Q2導通。當晶體管Q2導通時,它為S2的線圈提供了一個低阻路徑,因此為繼電器賦能,使S2的觸點2B閉合。
此時,12V電源將其路徑切換到觸點2B,并使光耦的二極管導通,使內部晶體管導通。然后,光耦驅動晶體管Q1。當Q1導通時,它為S1的線圈提供一個路徑,使繼電器賦能,因此將12V電源連接到輸出電壓。電路將輸出電壓連接到系統板的電源上,使電路板上電。系統保持通電約45s。在上電期間,電容C1通過R2、Q2和R8緩慢放電。當晶體管基極上的電壓低于晶體管的導通電壓時,C1使晶體管Q2關斷。然后,觸點2B連接到觸點2A,重復這個循環。
電路的關斷時間大約為17s。續流二極管D1和D2用于降低通過繼電器線圈的電流快速變化時產生的瞬變大電壓。






