【導讀】根據Yole Development公司的研究報告預測,氮化鎵器件全球市場份額在2011年至2015年間年同比增長率為250%,而碳化硅器件在同期的年同比增長率則只有35%。氮化鎵目前被推薦為極具潛力的材料,可以應用于廣闊的領域,包括無線電源傳送、射頻直流-直流波峰追蹤及高能量脈沖激光等應用。本文將為大家介紹氮化鎵的知識。
作為第三代半導體材料的典型代表,寬禁帶半導體氮化鎵(GaN)具有許多硅材料所不具備的優異性能,是高頻、高壓、高溫和大功率應用的優良半導體材料,在民用和軍事領域具有廣闊的應用前景。隨著GaN技術的進步,特別是大直徑硅(Si)基GaN外延技術的逐步成熟并商用化,GaN功率半導體技術有望成為高性能低成本功率技術解決方案,從而受到國際著名半導體廠商和研究單位的關注。
氮化鎵原理:
GaN功率元器件是指電流流通路徑為GaN的元器件。“GaN”曾被作為發光材料進行過研究,現在仍然作為已普及的發光二極管(LED)照明的核心部件藍色LED用材料廣為使用。
GaN與Si和SiC元件的不同之處在于元件的基本“形狀”。圖1為使用GaN的電子元器件的一般構造。晶體管有源極、柵極、漏極3個電極,Si和SiC功率元器件稱為“縱向型”,一般結構是源極和柵極在同一面,漏極電極在基板側。GaN為源極、柵極、漏極所有電極都在同一面的“橫向型”結構。在以產業化為目的的研究中,幾乎都采用這種橫向型結構。
之所以采用橫向型結構,是因為希望將存在于AlGaN/GaN界面的二維電子氣(2DEG)作為電流路徑使用。GaN既是具有自發電介質極化(自發極化)的晶體,也是給晶體施加壓力即會重新產生壓電極化(極化失真)的壓電材料。AlGaN與GaN在自發極化存在差別,由于晶格常數不同,如果形成如圖1中的AlGaN/GaN異質結,為了匹配晶格常數,晶體畸變,還會發生極化失真。因這種無意中產生的電介質極化之差,如圖2所示,GaN的禁帶向AlGaN下方自然彎曲。因此,其彎曲部分產生2DEG。由于這種2DEG具有較高的電子遷移率(1500cm2/Vs左右),因此可進行非常快的開關動作。但是,其另外一面,相反,由于電子流動的路徑常時存在,因此成為柵極電壓即使為0V電流也會流過的稱為“常開型(normally-on)”的元件。

圖1:GaN晶體管的單元晶體管基本結構

圖2:AlGaN GaN異質節能帶結構
正如之前所提及的,對WBG材料的最大期待是提高耐壓性能。由于SiC基本可以實現與Si相同的縱向型結構,因此發揮材料特性的耐壓性能得以提升。但是,GaN則情況不同。圖1所示的橫向型結構較難提升耐壓性能,這一點通過Si元件既已明了,只要GaN也采用圖1的結構,物理特性上本應實現的耐壓性能就很難發揮出來。但是,本來對WBG材料的期待就是耐壓特性,因此,發布的GaN元器件多為耐壓提升產品。但是,提升耐壓性能的方法基本上只能通過增加柵極/漏極間的距離,而這樣芯片就會增大,芯片增大就意味著成本上升。
只要采用圖1的結構,GaN功率元器件的特點不僅是耐壓性能,還有使用2DEG的高速電子遷移率而來的高頻動作性能。
基于原型eGaN FET的PSE轉換器
針對48V至53V基于eGaN FET的半磚供電設備轉換器,可以選擇采用全橋同步整流器(FBSR)拓撲的相移全橋(PSFB)轉換器(如圖3所示)。由于功率較高,在半磚體積中構建了兩個交錯式轉換器,而不是采用并聯器件的單個轉換器。這樣做不僅避免了并聯器件所產生的復雜性,而且使用兩個獨立的轉換器理論上允許通過切相來提高輕載時的效率。圖4顯示了一相和兩相工作時的效率結果,其中采用簡單切相時的輕載效率提高了至少2%。
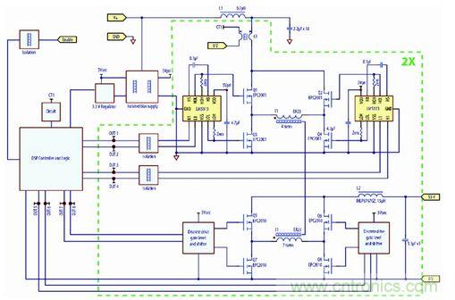
每個轉換器的工作頻率為250kHz,其輸出紋波頻率為1MHz。圖5顯示了更完整的原理圖。其目的是要顯示由于開關頻率的提高和氮化鎵器件的尺寸相對較小,可以在有限的體積中構建兩個這樣的轉換器。選擇4:7的變壓器匝比意味著,當VIN為60V時,副邊繞組電壓(不包括開關尖峰)大約為105V,因此,副邊可以使用200V的器件,原邊則可以使用100V的器件。
基于eGaN FET的實際原型見圖6。從圖中可以看出,與傳統磚式設計不同,磁性元件沒有集成在主印刷電路板上,而是安放在幾個獨立的印刷電路板上。這樣不僅能夠減少主印刷電路板所需的層數,而且允許輸出濾波器使用傳統的表面貼裝電感。轉換器使用八層、每層兩盎司銅的印刷電路板。變壓器繞組是通過在繞組窗口層疊兩個八層電路板(并聯)而創建的。

圖3:使用eGaN FET實現全橋同步整流(FBSR)(兩個半磚、交錯式250kHz轉換器)的350W全穩壓的相移全橋(PSFB)拓撲。

圖4:采用基于eGaN FET原型設計的半磚PSE轉換器在單相(一半轉換器斷電)和正常兩相工作時的效率數據。

圖5:采用eGaN FET設計、工作在250kHz開關頻率的八分之一磚式、38V~60V至53V/70W轉換器的原理圖。

圖6:采用eGaN FET設計的48V至53V半磚PSE轉換器的頂視圖和底視圖(單位為英寸)。
相關閱讀:
孰優孰劣:氮化鎵場效應晶體管VS硅功率器件?
http://www.shuilikongzhifa.com/power-art/80020886
從直流到18 GHz氮化鎵產品選擇
http://www.shuilikongzhifa.com/rf-art/80018576
[page]
PSE轉換器的比較
采用eGaN FET設計的半磚PSE轉換器可以與類似的48V至(約)53V全穩壓商用半磚轉換器來進行比較。如前所述,這些商用轉換器覆蓋了表1所列出的各種拓撲和配置。為了重點說明基于eGaN FET的原型與這些轉換器是如何比較的,本文選擇了兩種產品(圖7中的B和D轉換器)來展示全面結果。

圖7:商用半磚PSE轉換器的比較。
D轉換器是一種傳統的單級、單變壓器的單轉換器,它具有與原型相似的拓撲(雖然eGaN FET的原型含有兩個并聯轉換器)。圖8和圖9所示的效率比較表明,使用較低開關頻率可以實現輕載效率的優勢,并且通過仔細設計磁芯損耗和漏電感則有可能實現輕載優化。相比之下,eGaN FET轉換器的磁芯僅是為了實現最小的漏電感和在75%更高的開關頻率下審慎切換。這樣,雖然輕載時的效率較低,但在大約50%負載時,eGaN FET原型在相似的轉換器總損耗及滿負載條件下將最終產生高出25%的功率(損耗比較見圖8)。
用作比較的第二個商用的半磚式轉換器(B轉換器)采用的是兩級方案。雖然兩級方案與原型方案不同,但二者都把輸出功率分布到兩個獨立且并聯工作的轉換器。兩級方案的優勢是支持未調節隔離級轉換器的效率優化,因為它工作在固定的占空比和電壓,與轉換器輸入電壓無關,同時,這種受控的輸入/輸出電壓允許使用具 有更好品質因素的更低額定電壓的器件。其缺點是兩級電路所帶來的額外導通損耗,以及復雜性和器件數量的增加。
eGaN FET原型和兩級轉換器之間的效率比較如圖10所示。它顯示了產品最優化的過程,因為在標稱48V輸入時達到了峰值效率。拓撲間的差異可以通過比較38V(低壓線)輸入電壓的結果來描述:由于兩級轉換器采用了升壓調節電路,低壓線電壓實際上是最差的情況(導通損耗增加,開關損耗沒有明顯的降低),而對傳統的單級方案來說,低壓線是最好的情況,因為其開關損耗最小。
兩級轉換器在低壓線處的功耗幾乎接近50W(在相同條件下幾乎是eGaN FET轉換器的兩倍)(見圖11),而在75V(高壓線)輸入損耗在工作電壓高出25%時,則比基于eGaN FET的轉換器高出15%。

圖8:eGaN FET原型半磚PSE轉換器與D轉換器(商用MOSFET解決方案)半磚PSE轉換器的效率比較。

圖9:eGaN FET原型與D轉換器半磚PSE轉換器的功耗比較。

圖10:eGaN FET原型與B轉換器半磚PSE轉換器的效率比較。

圖11:eGaN FET原型與B轉換器半磚PSE轉換器的功耗比較。
對采用eGaN FET原型設計的全穩壓半磚式供電設備轉換器與類似的MOSFET轉換器進行了比較。與可比的先進商用轉換器相比,eGaN FET原型工作在約高出兩倍的開關頻率時,性能可以得以充分發揮。與最接近的商用轉換器相比,其輸出功率可以高出100W。
值得注意的是,在磚式轉換器設計中,拓撲的選擇和器件的優化與選擇最佳功率器件同樣重要。所有擅長于這些工藝的工程師應該能夠進一步改善本文所討論的eGaN FET原型的性能。
相關閱讀:
孰優孰劣:氮化鎵場效應晶體管VS硅功率器件?
http://www.shuilikongzhifa.com/power-art/80020886
從直流到18 GHz氮化鎵產品選擇
http://www.shuilikongzhifa.com/rf-art/80018576



