【導讀】熱心網友分享的一款DIY創意杯墊,原理很簡單,通過溫度傳感器來讀取水杯溫度再通過溫度值顯示相應的顏色,原理圖和程序都有哦,做出來十分漂亮,感興趣的不妨自己動手做一個吧!
杯墊制作原理很簡單,就是通過溫度傳感器來讀取水杯溫度再通過溫度值顯示相應的顏色,顏色有紅橙黃藍綠青靛紫七種顏色組成,效果在無光線的地方很好,很漂亮,特拿來與大家分享。
DIY杯墊反面

DIY杯墊正面

DIY杯墊感應發光

DIY杯墊PCB板


不同溫度杯墊發出不同顏色亮光(一共7種顏色,這只是其中一部分)

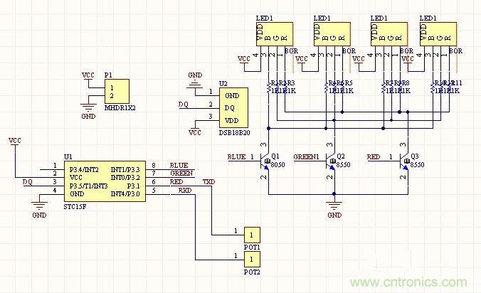
DIY杯墊原理圖

DIY杯墊程序請點擊下載:http://www.shuilikongzhifa.com/gptech-dl/1127
相關閱讀:
【神級DIY】自制無線控制“甲殼蟲”機器人
http://www.shuilikongzhifa.com/gptech-art/80021311
DIY:自制車用超級電容器【附原理圖】
http://www.shuilikongzhifa.com/power-art/80021251
充電器DIY:自制智能鎳氫電池充電器
http://www.shuilikongzhifa.com/power-art/80021264



