【導讀】汽車電動車窗和天窗主要由升降控制開關、電動機、升降機構和繼電器等組成,它是利用開關控制電動機的電流方向,實現車窗和天窗的升(關)降(開)。本文分享一款基于繼電器MLX81150的車窗/天窗設計。
車窗和天窗電動機都是雙向的,通過改變輸入電樞繞組的電流方向使電動機以不同的方向旋轉。每個車窗和天窗都有一個電動機,是一種不直接接地型電動機。所有電動車窗都有兩套控制裝置如圖一所示,一套為總開關,可由駕駛員通過總控制開關操縱四個車窗的升降;另一套為分開關,分別裝在每個車窗中部,可由乘客操縱身邊車窗的升降。總開關和分開關互不干涉,均可獨立控制。而天窗通過駕駛員操作開關遠程控制天窗的開關。

圖1、 車窗/天窗控制結構圖
汽車車窗和天窗是LIN總線的完美應用,尤其是駕駛員通過總控制開關操縱四個車窗的升降。當駕駛員操作車窗的開關時,中央ECU單元會通過LIN總線向對應的MXL81150發送指令,MXL81150接受到指令時會控制電機啟動實現車窗或天窗的升(關)降(開)。

圖2、 MCU與MLX81150通訊控制電機示意圖
[page]
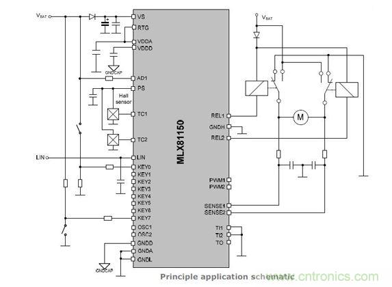
MLX81150有2個獨立的、完全集成的繼電器驅動器,可用來驅動繼電器控制直流電機,操縱電機的正反轉實現車窗和天窗的升(關)降(開),如圖三所示。

圖3、 MLX81150繼電器驅動原理圖
MLX81150有四個功率FET柵極驅動器,可用來驅動全橋控制直流電機,操縱電機的正反轉實現車窗和天窗的升(關)降(開),如圖四所示。

圖4、 MLX81150 全橋驅動原理圖
MXL81150主要性能:
• 集成有一個高性能16位嵌入式閃存微控制器,具有32K字節的閃存容量,可滿足一些特定的電機控制應用要求,內置的4位中央處理器則能夠完全處理LIN協議;
• 在小巧的封裝內集成了許多對于電機控制非常關鍵的外部元件,減少芯片外圍電路,減小PCB設計,降低了物料清單成本以及系統消耗的功率;
• 帶有一LIN通信接口,通過LIN接受指令,控制電機的啟動/停止,使得可以遠程通信控制車窗/天窗的升(關)降(開);
• 帶有兩個繼電驅動器和四個功率FET柵極驅動器,可以選擇驅動繼電器或全橋控制電機,通過PWM實現電機調速;
• 帶有一個用于連接霍爾傳感器的接口,通過霍爾傳感器確定車窗/天窗的位置;
• 帶有電流檢測接口,通過檢測電機運行電流的大小來實現防夾功能;
• 內部EEPROM用來存儲車窗和天窗的位置參數;
• 休眠時的工作電流僅30uA;
• 正常工作電壓范圍5.5V—18V,芯片工作電壓低至3.9V;28V的啟動條件,45V的過壓保護;
• 溫度范圍為-40℃ - 150℃;