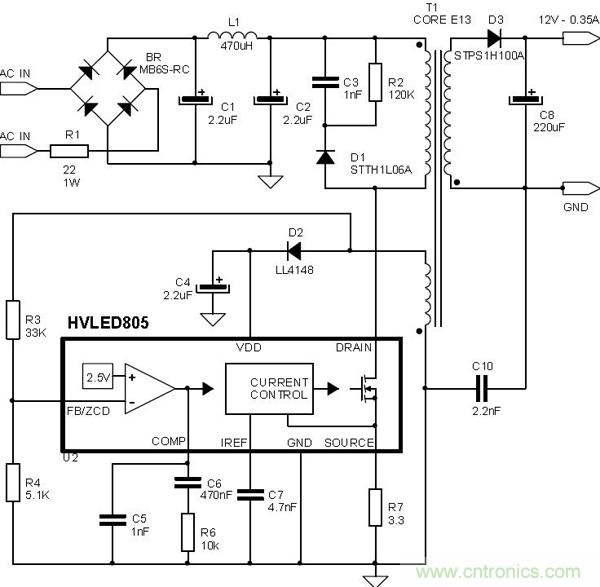
一般的LED驅動要兩個LED電流反饋,以提供精確持續的電流,有時候還要用光電耦合器把信號傳過絕緣體。對于低功率的LED燈泡來說,沒有足夠的空間來加這么多器件。
低功率、LED燈泡的驅動電路:

用STMicro的HVLED805,一個器件就能解決這些問題,保持穩定的輸出電流CC和輸出電壓CV,多余的不用。同時它還能過壓保護,保證燈泡的安全。
在本電路圖中,LED驅動的功率不到5W,精確度是+- 5%, 是目前用器件最少的驅動方案。
相關閱讀:
分享:關燈后燈光逐漸熄滅的電路設計
http://www.shuilikongzhifa.com/opto-art/80021820
教程:高靈敏度光敏小夜燈
http://www.shuilikongzhifa.com/opto-art/80021817
專家推薦:便攜產品更低功耗的電路設計技巧
http://www.shuilikongzhifa.com/power-art/80021796
LED夜燈改裝記,如何廢物利用?
http://www.shuilikongzhifa.com/opto-art/80021803




