【導讀】為了避免熱擊穿,LED照明系統設計人員應考慮組件的熱特性。這在汽車照明等應用中尤其重要,在該應用中,較高的環境溫度和較長的工作時間會導致組件迅速老化。
為了避免熱擊穿,LED照明系統設計人員應考慮組件的熱特性。這在汽車照明等應用中尤其重要,在該應用中,較高的環境溫度和較長的工作時間會導致組件迅速老化。
汽車照明技術的發展(驅動電流增加以及越來越小的封裝尺寸)使優化散熱設計既困難又必要。較高的驅動電流將結溫提高到無法充分優化散熱的程度。因此,必須創造一種在溫度過高時降低LED電流的方法。
大多數汽車LED驅動器都具有電流調光功能。但是,調光控制電路通常通過復雜的模擬或數字電路來控制,這在最終應用中通常會占用大量空間,并增加整個系統成本。本文提出了一種基于NTC電阻(負溫度系數)的簡單電路解決方案,該解決方案可根據溫度線性調節輸出電流。

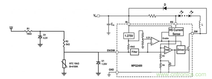
圖1 MPQ2489 LED驅動器IC使用DIM引腳實現PWM和模擬調光。資料來源:MPS
圖1電路電路設計用于在溫度低于70°C時在驅動器中保持穩定的標稱輸出電流。如果電路超過溫度閾值,則輸出電流與溫度成準線性關系,從而減小輸出電流以避免熱擊穿,當LED達到約120°C的最高額定溫度時,該電流達到最小電流值。
感應電路
作為示例,本文采用了MPQ2489-AEC1,這是一種60V,1 A汽車級降壓LED驅動器,如圖1所示。該驅動器同時實現了PWM和模擬調光,盡管在本應用中僅使用后者。要使用模擬調光功能,必須在DIM引腳上施加0.3至2.5V的DC電壓。該電壓可以在250 mA和1.1 A之間線性調節LED電流(圖2)。當直流電壓介于0.3至1.25V之間時,會產生250至550 mA之間的電流。

圖2該模擬調光曲線由MPQ2489-AEC1降壓LED驅動器產生。資料來源:MPS
使用NTC熱敏電阻(TDK的NTCG164BH103JTDS)感測溫度,該熱敏電阻在分壓電阻器中實現。NTC電阻的變化會導致分壓器輸出端的電壓根據溫度而變化。這會偏移DIM引腳上的電壓,從而改變輸出電流。
DIM引腳上施加的標稱電壓由1.25V基準電壓設置。這樣可確保在低于70°C閾值的溫度下提供穩定的輸入電壓。此外,電阻分壓器的電源電壓使用250mW齊納二極管固定在6.2V。
當器件處于70°C或更低溫度時,參考電壓提供的1.25V電壓會限制DIM輸入,并且LED會提供550 mA的電流。一旦溫度超過70°C閾值,電阻分壓器輸出就會降至1.25V以下。然后,DIM輸入遵循電阻分壓器配置文件,隨著溫度持續升高,這會減小LED驅動電流。
仿真可用于估算電路的運行情況。此示例的仿真結果表明,DIM電壓在高達溫度閾值的1.25V處穩定,然后呈指數下降,直到溫度達到120°C時達到0.3V的最小輸出(圖3)。

圖3降壓LED驅動器執行的模擬調光的模擬結果。資料來源:MPS
該系統的一個缺點是,按照Steinhart-Hart公式(由公式1計算),NTC電阻如何隨溫度變化:

計算NTC電阻的公式
Steinhart-Hart方程表明溫度與NTC電阻值之間的關系是非線性的,因此電阻分壓器與溫度也具有非線性關系。因此,由于溫度引起的電流減小也是非線性的。可以使用公式2估算這種下降:

計算溫度引起的電流下降的方程式
盡管如此,該電路還是提供了一種小型且簡單的解決方案來減小高溫下的LED驅動電流,從而提高了這些組件的預期壽命。
結果驗證
為了測試電路性能,構建了一個系統來模擬現實世界的用例(圖4)。 一個3Ω電阻替代LED,該電阻通過在兩極之間施加電壓差來加熱。然后,選擇的NTC是用導熱膏固定在電阻器上,以確保最大程度地準確地檢測電阻器/溫度。最后,NTC連接到設計的電路。通過改變電阻器的溫度(掃描提供給它的功率),獲得了DIM電壓曲線。

圖4創建測試設置是為了模擬現實世界用例(例如汽車燈)的模擬調光,該測試系統是為模擬現實用例而構建的。資料來源:MPS
該測試是在25°C至145°C的溫度范圍內進行的。圖5顯示達到了預期的電路性能。當溫度低于74°C(接近估計的70°C閾值)時,電路的輸出電壓(VDIM)保持穩定在1.25V。超過此溫度,電壓在145°C下降至0.25V。

圖5測試結果顯示了調光電壓隨溫度的變化 來源:MPS
圖6顯示,當LED溫度低于74°C時,獲得的驅動電流設置為100%。一旦溫度超過該值,驅動電流就會變小,LED變暗,以減少散熱并抵消溫度上升的影響。該測試以及圖5中所示的測試確認了設計的預期功能。通過成功限制高溫下的輸出電流,可以保護電路組件免受熱損壞。

圖6測試結果顯示驅動電流與溫度的關系 資料來源:MPS
本文演示了電路的實現方式如何通過使用簡單的感應電路和大多數LED驅動器中預先存在的調光功能來控制LED的驅動電流。該解決方案為汽車照明系統制造商提供了穩定,具有成本效益的選擇,可以顯著增加電路中組件的預期壽命,同時僅占用很少的電路板空間。本文中提出的電路可以相對容易地和廉價的材料清單應用于許多現有的照明系統。
Xavier Ribas和Tomas Hudson是Monolithic Power Systems(MPS)的應用工程師
免責聲明:本文為轉載文章,轉載此文目的在于傳遞更多信息,版權歸原作者所有。本文所用視頻、圖片、文字如涉及作品版權問題,請電話或者郵箱聯系小編進行侵刪。




