中心議題:
- IGBT的優點及在點火線圈上的應用優勢
- “線圈上開關”應用中的理想智能IGBT功能
- 智能IGBT的多裸片封裝技術
解決方案:
- 限流電路保護IGBT
- 最大暫停電路保護IGBT
- 智能IGBT的軟關斷功能
要產生火花,你所需的器件包括電源、電池、變壓器(即點火線圈),以及用于控制變壓器初級電流的開關。電子學教科書告訴我們V=Ldi/dt。因此,如果線圈初級繞組中的電流發生瞬間變化(即di/dt值很大),初級繞組上將產生高壓。如果該點火線圈的匝比為N,就能按該繞線匝數比放大原邊電壓。結果是次級上將產生10kV到20kV的電壓,橫跨火花塞間隙。一旦該電壓超過間隙周圍空氣的介電常數,將擊穿間隙而形成火花。該火花會點燃燃油與空氣的混合物,從而產生引擎工作所需的能量(圖1)。

圖1:汽車點火系統架構示意圖
除柴油機外,所有的內燃機中都有一個基本電路(汽車點火系統)。用于點火線圈充電的開關元件已經歷了很大演變:從單個機械開關、分電器中的多個斷電器觸點,到安裝在分電器中或單獨電子控制模塊中的高壓達林頓雙極晶體管,再到直接安裝在火花塞上點火線圈中的絕緣柵雙極性晶體管(IGBT),最后是直接安裝在火花塞上點火線圈中的智能IGBT。
IGBT的優點
很多年前,IGBT就已成為點火應用中的開關。圖2所示為IGBT的剖面圖。較之于其它技術,IGBT有如下一些重要優點:
1. 大電流下的飽和壓降低;
2. 易于構建出能處理高壓線圈(400~600V)的電路;
3. 簡化的MOS驅動能力;
4. 在線圈異常工作時能承受高能耗(SCIS額定范圍內)。
圖2所示的點火IGBT示意圖包括了幾個額外的重要元素。集電極到柵極的雪崩二極管堆建立起“導通”電壓,當集電極被來自線圈的反激或尖峰脈沖強迫提升到該電壓時,IGBT將導通,此時IGBT會消耗其處于活動區時在線圈中積蓄的剩余能量(而不是將其用于產生火花)。采用這種雪崩“箝位”電路后,IGBT可限制箝位電壓,使其遠遠低于N型外延摻雜/P形基(N epi/P base)半導體的擊穿電壓,以確保其安全運行。這樣就能顯著提高點火IGBT對自箝位電感開關(SCIS)能量的承受能力。而這承受能力是一個額定指標,即點火線圈中的能量每次被釋放為火花時IGBT所吸收的能量。通過限制初級線圈上的電壓,點火線圈本身也得到過壓保護。

圖2:IGBT剖面圖[page]
最新一代點火IGBT已能大大減小IGBT中的裸片面積,且仍保持出色的SCIS能力。這一進步正在催生多裸片智能IGBT產品。這類智能產品將高性能BCD IC技術與高性能功率分立元件IGBT相結合。智能IGBT線圈驅動電路的需求動因在于:功率開關的發展方向由外置的引擎控制模塊變為直接位于引擎中火花塞上的點火線圈內的構件。當點火線圈位于火花塞上,這種結構稱為“火花塞上線圈(coil on plug)”;當線圈驅動電路包括在線圈中,這種結構則稱為“線圈上開關(switch on coil)”。
“線圈上開關”的結構在系統性能、可靠性和成本方面具有顯著的優勢。其部分優點如下:
1. 無需高壓火花塞線;
2. 引擎控制模塊中不會產生熱;
3. 節省引擎控制模塊中的空間;
4. 可監視實際的火花產生情況,從而改善引擎控制。
最后一項性能優勢激發了對智能IGBT的需求。因此,汽車點火開關功能正在演化為智能器件,能夠監視火花情況、采取限流措施保護線圈,還能向引擎控制系統傳遞引擎的點火狀態。
“線圈上開關”應用中的理想智能IGBT功能
1. 引擎控制模塊的信號接口
由引擎控制模塊驅動“線圈上開關”智能IGBT存在許多問題。引擎蓋下的電氣環境噪聲干擾很大。引擎控制模塊的信號接口不但需要應對這些噪聲,而且還得解決引擎控制模塊和線圈位置間數米長的連線的潛在問題。電氣噪聲可能來自EMI輻射信號噪聲,也可能是鄰近線路中大電流所導致的磁感應噪聲。
除上述噪聲問題外,引擎控制模塊的實際接地參考點與線圈或引擎所處的接地點存在數伏的壓差。因此,引擎控制模塊和智能點火線圈驅動電路間的定義接口必須能夠應對這些問題。
2. 保護點火線圈
圖3中的輸入信號命令IGBT開始向點火線圈充電。在正常情況下,線圈在停止充電并釋放火花時,電流將達到7~10A。然而在引擎處于低轉速,尤其是急減速或引擎控制時間內發生錯誤時,如果輸入未切斷,IGBT便會使線圈充電電流超過額定值,從而可能造成線圈繞組損壞。

圖3:典型的點火波形
智能IGBT已采用好幾種電路設計,以防止點火線圈在這種情況下損壞。
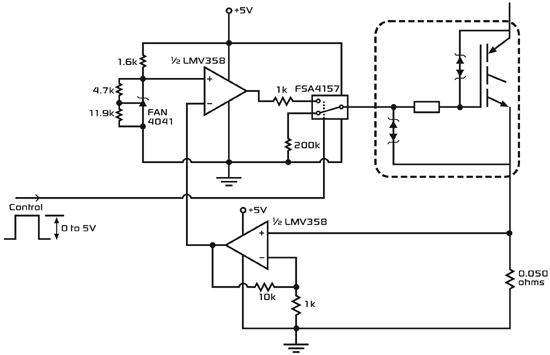
第一種是限流電路,即用檢測電阻直接測量IGBT集電極電流,或用電流傳感IGBT來測量。圖4給出了這兩種電路。

圖4:限流電路
直接測量的優點是能非常精確地測量線圈電流,但成本較高。串聯在發射極引線上的檢測電阻通過7~10A的線圈充電電流,會顯著增加功率開關的總壓降,而且會產生額外的能量耗散和發熱,這些都會給設計帶來麻煩。另一個負面效應是與IGBT串聯的電阻會降低線圈的充電速度,從而影響系統的時序。
電流傳感IGBT是這樣設計的;它在總電流中分出一小部分送到用于檢測IGBT集電極總電流的電流監視電路中。這種IGBT消除了直接測量技術的那兩個問題,原因沒有額外的電阻串聯在IGBT的大電流通道上。但由于這種技術不再是直接測量發射極電流,設計時就得考慮一些額外的系統誤差,如分出的電流傳感比例隨溫度或總電流而波動。電流傳感IGBT中有一部分單元與其主IGBT部分相并聯,但卻接在單獨的發射極焊盤上。因此,總集電極電流中有一部分將流經IGBT的這個傳感部分(或者說控制部分)。總集電極電流中流經該控制部分的電流比例,主要取決于該控制區域的分流單元與IGBT中剩余活動區域單元的比例。不過,若控制部分和主活動區域的工作條件存在任何差異,都將影響這個電流比例,從而影響電流傳感的精度。尤其令人擔心的是如何保持IGBT的主體部分和控制部分的發射極具有相同的電位。任何壓差的出現都會直接改變該部分的柵極至發射極電壓。[page]
一旦IGBT限制了線圈充電電流,線圈的過流問題就得以解決。然而,此時IGBT本身還是處于能量耗散極高的狀態,而且不可能長時間處于這種條件下而不損壞IGBT。在限流條件下,IGBT中的功率將攀升到60W到100W。當安裝在點火線圈中時,IGBT對周圍的熱阻可高達60~70oC/W,因為線圈中缺乏良好的散熱通道。因此,結溫Tj=Ta+Pd×Rth(ja),在這種條件下,任何半導體器件的結溫都會迅速超過可接受的結溫限制。
解決上述問題的一個方案是在智能IGBT中添加“最大暫停(Maximum Dwell)”電路。這種電路提供暫停功能,可在線圈充電一定時間后將IGBT關斷,以防止IGBT過熱。
類似于限流電路,最大暫停電路也能保護IGBT,但卻有負面作用。有可能在最大暫停電路接管時間一超過預設限度時,就不加以區分地點火。通常,最大暫停電路不受引擎管理系統的控制,它的運作取決于IGBT何時開始對點火線圈充電。這樣就有可能在不恰當的活塞位置進行點火,從而損壞引擎。
智能IGBT便能解決這個問題,即增加稱為“軟關斷”的功能。軟關斷電路會在最大暫停時間達到設定值時生效。它控制IGBT,使其電流緩減,而不是立即中斷。由于集電極電流始終采用緩減方式,線圈中產生的電壓就能保持在低水平,從而防止在引擎管理系統設定的時刻外發生點火事件。
智能IGBT還能監視點火線圈的次級電壓,從而獲得有關火花質量的信息。次級線圈電壓會通過線圈的繞線圈數比反映到初級繞組上。而這個信息可被捕捉,并被傳送回引擎管理系統,用于優化引擎性能,進而提高功率或降低排放。
上述這些建議僅僅是點火開關置于點火線圈內時帶來各種功能中的一小部分。不同引擎控制廠家采用的具體點火功能和特點差別很大;但許多新興的系統開發所反映的總體趨勢是采用“線圈上開關”技術,因為該技術在成本和性能方面都有優勢。
智能IGBT的多裸片封裝技術
通過采用多裸片封裝技術,可以將這些添加的點火功能與IGBT最佳地結合在一起。汽車環境(尤其是點火環境)通常的溫度都很高、噪聲干擾極大。將IGBT和控制電路物理地隔離開來,就能提高各器件的抗噪能力和減少溫度誘發的種種問題。IGBT的設計和工藝重點可以集中在IGBT的一些關鍵參數上,如SCIS和Vce(on);而對控制IC則可在高性能模擬功能方面進行優化。
圖5給出了幾種正在開發中的智能IGBT,都采用了多裸片封裝技術。這些產品采用最新的EcoSpark IGBT技術,具有業界最高水平的單位面積SCIS能力,同時其Vce(on)極低。采用高性能的模擬BICMOS控制裸片,就可將整個智能點火線圈驅動電路納入單個封裝中。

圖5:多裸片智能點火設計
控制裸片和IGBT結合在多引腳的TO-220或TO-263封裝中。IGBT焊接在封裝件的管座(header)上,以最大限度降低IGBT與封裝件間的電阻和熱阻。控制裸片用絕緣的聚酰亞胺材料粘貼在同一管座上,使其與IGBT的高壓集電極隔離。
另一個可選擇的構造是將IGBT和控制裸片以及其它所需的外接部件,安裝在可放入點火線圈內的小模塊中。圖6給出了這種構造的幾個例子。

圖6:在印刷電路板上開發的智能點火系統
無論采用什么樣的構造,有一點很清楚:點火功率開關和控制/監視智能化均逐漸納入點火線圈中。開發這些新的智能點火裝置存在很多困難:
1. 高壓、大電流功率開關與低功率模擬控制電路需要緊靠在一起;
2. 高的工作溫度;
3. 可能存在損壞電池的各種瞬態現象;
4. 更高性能的模擬功能;
5. 小尺寸;
6. 散熱條件差,但功率耗散大。
若從安裝在汽車分電器中的機械觸點技術算起,點火系統經已走過一段很長的發展歷程。今天,這些機械觸點和分電器已經退位。控制線圈中電流的IGBT開關已不僅僅是一個開關,而是與引擎管理系統其余部分集成在一起的控制元件。線圈開關中需要包含的功能將變得越來越多,例如為改善燃油燃燒而開發出多火花系統,以及為了監視燃燒質量而添加次級(火花塞)電流監視功能。
最新的點火IGBT、混合信號IC及封裝技術,使“線圈上開關”技術所允許的種種系統優勢得以實現。因此,下次當你加油提速時,可能不會想到令引擎工作的火花,但智能點火IGBT正默默地在努力工作,將你帶到想去的地方。




