中心議題:
- 非隔離負電壓DC/DC開關電源的工作原理分析
- 非隔離負電壓DC/DC開關電源的補償網絡設計
針對現有非隔離負電壓DC/DC開關電源在帶負載能力以及輸出紋波上的不足,本文提出采用Boost開關電源控制芯片LT1935及分立元件實現了圖2所示原理的基于峰值電流控制的新型非隔離負電壓DC/DC開關電源設計方案,使現在連續電流模式(CCM)下輸出電容能始終通過輸出電感得到充電。進而有效抑制輸出紋波的影響,確保了負電源的高效率工作和帶負載能力。實驗結果驗證了本方案的可行性和有效性。
隨著電子技術的飛速發展,現代電子測量裝置往往需要負電源為其內部的集成電路芯片與傳感器供電。如集成運算放大器、電壓比較器、霍爾傳感器等。負電源的好壞很大程度上影響電子測量裝置運行的性能,嚴重的話會使測量的數據大大偏離預期。目前,電子測量裝置的負電源通常采用抗干擾能力強,效率高的開關電源供電方式。以往的隔離開關電源技術通過變壓器實現負電壓的輸出,但這會增大負電源的體積以及電路的復雜性。而隨著越來越多專用集成DC/DC控制芯片的出現,使得電路簡單、體積小的非隔離負電壓開關電源在電子測量裝置中得到了越來越廣泛的應用。因此,對非隔離負電壓開關電源的研究具有很高的實用價值。
傳統的非隔離負電壓開關電源的電路拓撲有以下兩種,如圖1、圖2所示。圖3是其濾波輸出電容的充電電流波形。由圖3可見,采用圖2結構的可獲得輸出紋波更小的負電壓電源,并且在相同電感峰值電流的情況下其帶負載能力更強。由于圖2的開關器件要接在電源的負極,這會使得其控制電路會比圖1來得復雜,因此在市場也沒有實現圖2電路結構(類似于線性穩壓電源調節芯片7915功能)的負電壓開關電源控制芯片。

圖1 傳統的非隔離負電壓開關電源電路結構1

圖2 傳統的非隔離負電壓開關電源電路結構2

圖3 兩種開關電源濾波電容的充電電流波形[page]
1 工作原理分析
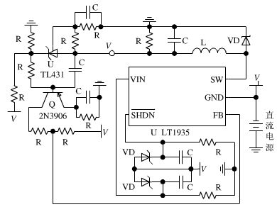
本文設計的非隔離負電壓DC/DC開關電源如圖4所示,負電源工作在連續電流模式。當電源控制器LT1935內部的功率三極管導通時,直流電源給輸出電感L1和輸出電容C1充電。當電源控制器LT1935內部的功率三極管關斷時,輸出電感L1中的電流改由通過肖特基二極管VD1提供的低阻抗回路繼續給輸出電容C1充電直至下一個周期電源控制器LT1935內部的功率三極管再次導通。可見電容C1在輸出電感L1儲存能量和釋放能量的過程中均獲得充電,從而減小了輸出紋波電壓。同時,在CCM條件下,輸出電流在LT1935內部功率三極管的導通和關斷期間均通過輸出電感L1,這很大程度上抑制了輸出電流的波動,降低了輸出紋波電流的影響,進而大大增加系統的帶負載能力和效率。
反饋控制回路采用了峰值電流控制。相比傳統的電壓控制,峰值電流控制一方面能很好的改善電源的動態響應,另一方面還能實現快速的過電流保護,很大程度上提高了系統的可靠性。由于采用了電源控制器LT1935,其內部集成了峰值電路控制電路和斜坡補償電路,非隔離負電壓DC/DC開關電源反饋回路設計即轉換為補償網絡設計,進而大大簡化了反饋回路的設計。
為防止過高的直流電源對電源控制器的危害,這里使用穩壓管VD2和VD3實現過電壓保護。

圖4 非隔離負電壓DC/DC開關電源硬件電路圖
2 補償網絡
2.1 非隔離負電壓開關電源小信號建模
從本質上來講,本文介紹的非隔離負電壓DC/DC開關電源為非隔離負電壓Buck開關電源,其等效功率級電路原理圖如圖5所示,這里考慮了輸出濾波電容的等效串聯電阻Resr對系統的影響。

圖5 非隔離負電壓Buck開關電源等效功率級電路原理圖
圖6給出圖5利用平均電路法建立的非隔離負電壓Buck開關電源CCM大信號模型。設Vi為輸入電壓的穩態值,Vo為輸出電壓的穩態值,Vpc為受控電壓源兩端電壓的穩態值,Ii為輸入電流的穩態值,IL為輸出電感電流的穩態值,D為占空比的穩態值。

圖6 非隔離負電壓Buck開關電源CCM大信號模型[page]
引入上述穩態值對應的小信號擾動![]()

根據等式(5)和等式(6),即可得到圖7所示的用理想變壓器表示非隔離負電壓Buck開關電源的CCM小信號模型。

圖7 非隔離負電壓Buck開關電源CCM小信號模型
2.2 補償網絡設計
圖8為電流連續模式下峰值電流控制(CCMCPM)型非隔離負電壓Buck開關電源的系統框圖。控制環路包括了電流內環和電壓外環兩個部分。補償網絡屬于電壓外環,因此設計補償網絡需要先建立包含電流控制內環的小信號模型。

圖8 CCM-CPM型非隔離負電壓Buck開關電源系統框圖
假設系統穩定,且忽略輸出電感紋波電壓及人工斜坡補償的影響,則輸出電感電流等于控制電流,即:

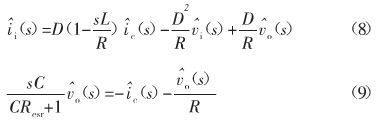
根據圖7所示的非隔離負電壓Buck開關電源CCM小信號模型,同時將等式(7)帶入化簡得,CCM-CPM型非隔離負電壓Buck開關電源的動態方程為:
[page]
利用等式(8)和等式(9)可以很容易的建立圖9所示的CCM-CPM型非隔離負電壓Buck開關電源小信號模型。

圖9 CCM-PWM型非隔離負電壓Buck開關電源小信號模型
考慮到控制電流與控制電壓滿足:
![]()
式中Rs為電流采樣電阻;k為采樣電流放大系數。將式(10)帶入式(9),得控制電壓與輸出電壓的傳遞函數Ap(s)為:

分析可知,控制對象Ap (s)為單極點型控制對象,并且受等效串聯電阻的影響,其高頻特性差,抑制高頻噪聲的能力弱。
因此根據圖10所示的CCM-CPM型電壓外環系統框圖,所設計的補償網絡不僅要提高系統的穩態特性和響應速度,而且要增強系統的抗干擾能力。

圖10 CCM-CPM型電壓外環系統框圖
圖11為實際非隔離負電壓DC/DC變換電路補償網絡的硬件電路圖。

圖11 補償網絡硬件電路圖
補償網絡的靜態放大倍數與電源控制器反饋引腳相對于其參考地的靜態工作電壓Vf成正比,這里的靜態工作電壓Vf滿足如下關系式:

注意Vf的值應在適中的范圍,當取值太大,會降低系統的信噪比。當取值太小,系統的靈敏度和穩態特性都會下降。
補償網絡的動態特性通過電容C2、C3、C4來補償。其中電容C2引入超前校正,有效的提高了系統的動態穩定性。電容C3則增大了系統的帶寬。而電容C4起到了旁路高頻噪聲的作用。因此通過合理的選擇C2、C4、C4的電容值,可以使系統獲得較滿意的動態補償效果。
[page]
3 實驗研究
對圖4所示的電路進行實驗研究,實驗電路的主要參數為,輸入電壓Vi=-24V,輸出電壓Vo=-15V,輸出電感L1=33μH,輸出電容C1=10μF,二極管VD1為肖特基二極管1N5819。
由圖12所示的輸出電壓波形可得,利用圖4所示的非隔離負電壓DC/DC開關電源可以很容易實現負電壓的穩定輸出。并且反饋回路的靜態放大倍數很大,使輸出的負電壓有很好的穩態特性。

圖12 滿載時LT1935內部功率三極管集電極電壓和輸出電壓波形示意圖
圖12給出了滿載情況下電源控制器LT1935內部功率三極管集電極輸出電壓的波形。可見在滿載時系統不會產生過高的峰值電流,電感電流的波動小,即輸出紋波電流得到很好的抑制,有利于非隔離負電壓DC/DC開關電源的高效率工作和帶負載能力。同時系統的開關頻率很高,反饋回路的帶寬得到了保證。
圖13給出了滿載情況下輸出紋波電壓的波形,顯然,輸出紋波電壓的波動小,且無脈動,輸出紋波電壓得到了很有效的抑制。

圖13 滿載時輸出電壓和輸出紋波電壓波形示意圖
4 結論
提出了一種基于峰值電流控制的新型非隔離負電壓DC/DC開關電源設計方案。在連續電流模式下,保證輸出電容能通過輸出電感得到持續充電,使輸出紋波得到了有效的抑制,從而達到提高系統帶負載能力以及效率的目的。同時結合平均電路法構建該開關電源在CCM條件下的小信號模型,設計了電壓外環的補償網絡,增強了系統的整體性能。實驗測試表明,本方案簡單、合理、可行,具有一定的工程實際意義。




