【導讀】本文為大家帶來的是一款超實用開關電源設計思路,同時給了大家該設計的原理圖及PCB設計,有興趣的電子發燒友可以自己動手跟著原理圖自己選擇元器件DIY,同時也可以分享下大家DIY開關電源的詳細過程。
一、工作原理
我們先熟悉一款開關電源的工作原理,該電源可輸出5V電壓,如圖1所示。
1. 抗干擾電路
在電網輸入端首先設置一個NTC5D-9負溫度系數熱敏電阻,作用是保護后面的整流橋,剛開機時熱敏電阻處于冷態,阻值比較大,可以限制輸入電流,正常工作時,電阻比較小。這樣對開機時的浪涌電流起到有效的緩沖作用。
電容CY1、CY2、CY3、CY4用以濾除從工頻電網上進入開關穩壓電源和從開關穩壓電源進入工頻電網的不對稱雜散信號,電容CX1、CX2用以濾除從工頻電網上進入開關穩壓電源和從開關穩壓電源進入工頻電網的對稱雜散信號,用電感L1抑制從工頻電網上進入開關穩壓電源和從開關穩壓電源進入工頻電網的頻率相同、相位相反的雜散干擾電流信號。
采用高頻特性好的瓷片電容和鐵芯電感,實現開關穩壓電源電路中的高頻輻射不污染工頻電網和工頻電網上的雜散電磁波不會竄入開關穩壓電源電路中而干擾和影響其工作,對高頻分量或工頻的諧波分量具有急劇阻止通過功能,而對于幾百赫茲以下的低頻分量近似一條短路線。

圖1 開關電源的工作原理圖
[page]
2. 整流濾波電路
在電路中D1、D2、D3、D4組成全橋整流電路,把輸入的交流電壓進行全波整流,然后用C1進行濾波,最后變成直流輸出供電電壓,為后級的功率變換器供電,整流濾波后的電壓約為300V。
3. UC3842供電與振蕩
300V的脈動直流電壓,此電壓經R12降壓后給C4充電,供電UC3842的7腳,當C4的電壓達到UC3842的啟動電壓門檻值時,UC3842開始工作并提供驅動脈沖,由6腳輸出推動開關管工作。一旦開關管工作,反饋繞組的能量經過D6整流,C4濾波,又供電到UC3842的7腳,這時可以不需要 R12的啟動了。
C9、R11接UC3842的定時端,和內部電路構成振蕩電路,振蕩的工作頻率計算為:
f=1.8/(Rt*Ct)
代入數據可計算工作頻率:
f=68.18K
4. 穩壓電路
該電路主要由精密穩壓源T L 4 3 1 和線性光耦P C 8 1 7 組成, 假設輸出電壓↑ → 經過R 1 6 、R 1 9 、R20、RES3的取樣電壓↑→TL431的1腳電壓↑,當該腳電壓大于TL431的基準電壓2.5V時,TL431的2、3腳導通,→通過光電耦合到UC3842的2腳,于是UC3842的6腳驅動脈沖的占空比↓→開關變壓器T1繞組上的能量↓→輸出電壓↓,達到穩壓作用;反之,假設輸出電壓下降,則穩壓過程與上相反。
R9取得反饋電壓輸入UC3842,R8,R10,C6是改變UC3842內部增益和頻率特性。
5. 過流、過壓、欠壓保護電路
由于輸入電壓的不穩定,或者一些其他的外在因素,有時會導致電路出現短路、過壓、欠壓等不利于電路工作的現象發生,因此,電路必須具有一定的保護功能。
(1)過流保護。如果由于某種原因,輸出端短路而產生過流→開關變壓器繞組能量將快速泄放,為了補充這些能量,開關管必須延長導通時間→開關管的漏極電流將大幅度上升,R5兩端的電壓上升,UC3842的腳3上的電壓也上升。當該腳的電壓超過正常值0.3V達到1V時,UC3842內部的PWM比較器輸出高電平,使PWM鎖存器復位,關閉輸出。UC3842的腳6無輸出,開關管截止,實現過流保護。
(2)過壓保護。如果供電電壓發生過壓(在260V以上),變壓器的初級繞組電壓大大提高,取樣繞組上的電壓經過整流濾波后使UC3842的腳7供電電壓也急劇上升,其腳2的電壓也上升,關閉6腳輸出,開關管停振,實現過壓保護。
(3)欠壓保護。如果電網的電壓低于90V,UC3842的腳1電壓下降,當下降lV以下時,UC3842內部的PWM比較器輸出高電平,使PWM鎖存器復位,關閉6腳輸出。實現欠壓保護。
6. 輸出整流濾波電路
D9、D10、C13、C14、C15是輸出端的整流濾波電路,這部分電路屬于高頻濾波部分。
D9、D10為肖特基二極管,具有高頻快恢復開關二極管的特性,而且具有正向管壓降低,開關速度快、截止時反向漏電流小,有利于提高電源的效率,其反向恢復時間短,有利于減少高頻噪聲。
[page]
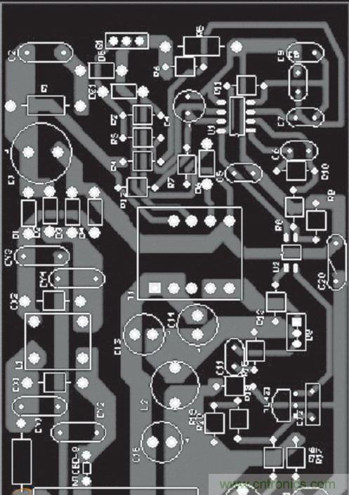
二、制版設計
首先繪制原理圖,這里使用的是protel d x p2004軟件。在SCH界面中輸入元器件參數,然后建立原理電路網絡表,在PCB界面中載入原理電路網絡表,再建立設計參數,最后進行元件手工布局和手工布線。
1. PCB板大小設定
PCB尺寸過大時,印制線路長,阻抗增加,抗噪能力下降,成本也增加,過小則散熱不好,且臨近線條細,易受干擾。在此采用外形為矩形,長寬比例為3:2,長寬為0.150.10m的板材。
2. 元器件布局
以每個功能的核心元件為中心,圍繞它進行布局。在這里電源輸入級、功率變換、電源輸出級、PWM控制單元來布線,元件均勻、整齊、緊湊排列,按照電路流程安排各個功能電路單元位置,使得布局便于信號流通,并使信號盡量保持一致方向。另外電路中元器件盡量達到平行排列,方便后面焊接工作。
3. 元器件位置考慮
從電源的整體可靠性的角度考慮,電解電容是電源電路中重要的元件,該元件受溫度的影響大,要遠離發熱的功率開關管器件。
PWM控制器芯片UC3842的位置遠離了開關變壓器的次級和AC電網輸入端,因為功率開關變換器既是電源中的發熱源,又是高頻輻射源。PCB圖如圖2所示。



