【導讀】有刷直流電機的劃分是根據電機定子或者外殼中磁場的產生方式。定子磁場由定子中的繞組或永磁鐵產生。繞組見不同的連接方式產生不同的電動機。本文中深入探討了有刷直流電機的應用及其相應的控制方案,是工程師入門必知的應用實例。
有刷直流(BDC)電機的工作原理
圖1示出的是BDC電機的基本構造。圖中畫出的組件包括定子、轉子、電刷和換向器。定子和轉子磁場相互作用驅動電機旋轉。有刷直流電機的類型根據電機定子或外殼中磁場的產生方式來劃分。根據有刷直流電機的類型,定子磁場可以由永磁鐵或定子中的繞組產生。對于后一種情況,定子繞組與轉子繞組可以是并行、串行、或混合方式連接。這三種有刷直流電機分別稱為并激電動機、串激電動機和復激電動機。

[page]
單片機/電機控制實例
單片機設計中帶有內建的外設,因此只需要最少量的外部元器件就可以容易地實現BDC電機的速度和方向控制。選用的單片機帶有內建的外設,只需要最少量的外部元器件就可以容易地實現BDC電機的速度和方向控制。這款單片機的兩大特點對于BDC電機控制非常有用。首先,片上內建有增強捕獲/比較/PWM(ECCP)模塊,當配置為全橋模式時,可以提供直接驅動H橋電路所需要的PWM信號。H橋電路可以為電機提供雙向電流驅動。第二個非常適合電機控制器的特點是可以產生頻率高達31.2 kHz的8位PWM信號。對于電機控制應用來說,這一點很重要,因為低于20 kHz的頻率會導致電機產生人聽覺范圍內的噪聲。不需要增加任何外部時鐘源,可以提供高于聽覺頻率的8位分辨率。為了獲得高出聽覺頻率范圍的頻率,此前的單片機需要在運行時降低PWM的分辨率。與其它具備ECCP的單片機相比,它體積小且成本效率高。利用片上ECCP模塊做為PWM硬件發生器,而不是采用過去的軟件解決方案,寶貴的單片機處理器資源可以用于完成其它任務。
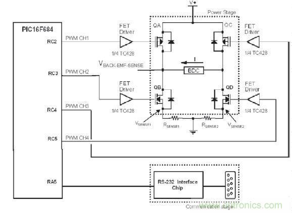
圖2中的低成本BDC電機控制系統在全橋PWM模式下使用ECCP。用戶可容易地配置PWM占空比,并實時改變單片機內部振蕩器。此外,利用單片機片上的一個10位ADC來測量反向電動勢(EMF),PIC16F684可以容易地跟蹤電機的轉速(RPM)。

通過測量電機的反向EMF電壓,不需額外傳感器即可以獲得電機轉速(RPM)。電機轉速與反向EMF電壓直接成正比。BDC電機是一種感性負載。電機上感生的電壓等于電機電感乘以dI/dt 。將對應FET關斷(OFF)即可以測量反向EMF電壓。這會產生一個反方向流過電機的電流。PIC16F684中的ADC模塊可以測量出EMF電壓。
通過測量MOSFETs、QB 和 QD, 以及地之間電流檢測電阻上的高端電壓可以獲得電流值。選擇適當的電阻值時需要考慮最大電流和功耗。PWM信號驅動BDC電機。H橋電路僅在PWM信號處于高電平時才吸收電流。采用一個采樣和平均算法在多個PWM周期測量結果的基礎上算出電流值和電機轉速。
此類應用中使用的片上外設除ECCP模塊外,還有一個內部10位模數轉換器(ADC)。ECCP有捕獲模式(可捕獲定時器寄存器的16位值)、幾個比較器和4個PWM。在無傳感器的BDC電機控制應用中,4個PWM通道是一個重要優勢。如圖2所示,配合外部橋和4個FET驅動器件,單片機的PWM模塊可以容易地實現雙向電機控制。
相關閱讀:
技術解析:DC-DC直流電機原理
利用H橋驅動較大功率直流電機的解決方案
網友分享:基于Arduino的直流電機控制






