【導讀】目前驅動電路的性能多數均不穩定,LED驅動電源仍存在轉換效率差、功率因數低、輸出電流穩定性不好、壽命不能與LED相匹配等問題,已成為制約LED照明裝置進一步推廣應用的瓶頸。本文設計基于LF—F301的LED驅動電路改善了這些不足。
近年來,世界經濟形勢和能源發展格局發生了較大變化,各國都關心著能源問題,擔心常規能源的大量使用會威脅到人類的生存環境。為貫徹可持續發展,許多國家在新能源的開發利用上投入了大量的人力物力,21世紀將進入以LED為代表的新照明時代。由于在不同地域條件下,太陽能和風力資源分布各不相同。為取得最大的風光利用率,采用了風光互補系統,實現由風光互補發電作為LED驅動電路的輸入。
目前驅動電路的性能多數均不穩定,LED驅動電源仍存在轉換效率差、功率因數低、輸出電流穩定性不好、壽命不能與LED相匹配等問題,已成為制約LED照明裝置進一步推廣應用的瓶頸。本文設計基于LF—F301的LED驅動電路改善了這些不足,其是基于風光互補發電系統改進而成的,在整個系統中,風力發電機和光伏系統所產生的電能提供給LED路燈使用,不足部分由工頻電網提供,電路與工頻電網長期相連,并通過優化開關組合的方式,使其能夠應用在更多的場合。
1 驅動電路設計
1.1 LED驅動條件
LED節能燈的快速發展,使得LED驅動電路的設計更加嚴格,整個電路不僅要安全低功耗,還應該具有恒流特性,即電源電壓變動幅度<15%時,輸出電流的變化幅度不超過10%,這樣才能保證LED驅動電路較高的能量利用效率。
1.2 驅動電路特點
此驅動電路使用恒流電源驅動方法,專為T10 LED燈設計,不僅可應用在鬧市區,工業園區和大學校園,也可應用在孤島,鄉村等偏遠地區,市場應用前景廣闊。同時整個電路采用了特殊的開關控制方式,使其具有高效率,節能環保等方面的優勢。經過研究和物理電路測量,驅動電路具有以下特點:工作頻率50~60 Hz;功率24 W;寬輸入電壓AC 110~265 V/50~60 Hz;輸出電流0.24A;輸出電壓:36 V≤Uout≤0.6 Uin;體積為175 mm×18 mm×11 mm;直流50 V~80V。這些參數確保了LED驅動電路使用時安全穩定,使其具有恒流精度高,電磁兼容性較好的特征。
1.3 驅動電路電路設計
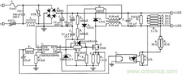
驅動電路原理圖如圖1所示,通過橋式整流器,電流直接被送到LED負載的正極,然后通過負極,經由變壓器到達晶體管Q1,最后又通過橋式整流器,這就是該負載電路電流的主要回路。當沒有負載時,R17就充當保護電路的負載,保證電路不會短路。C1在這里起到濾波以及平衡負載兩端電壓的作用。D1為蓄流二極管,保證變壓器正常工作。電路圖的下半部分,是由兩個芯片和Q1組成的反饋調節電路。Q1能根據U1的變化情況,向變壓器發出高頻電流。當負載電流過載時,電流會通過R7和R8到達U2,使得U2右邊的二極管發熱,導致U2左邊的電壓降低,同時反饋到U1,U1通過調節電壓和頻率控制電路,從而使系統電路輸出恒定電流。

圖1:LED驅動電路設計圖
2 LF-F301驅動電路原理分析
2.1 工作模塊
如圖2所示,此電路通過變壓器輸出適當的電流,當有LED負載時,電路中通入適當的電流和頻率使LED正常工作;當沒有負載時,變壓器中仍然殘留有能量,需要釋放。此時由R17等構成的回路,可以慢慢地釋放變壓器中的電能。但當電流突然減小時,變壓器中會產生感應電動勢,由此會產生較高的反向電壓,可能會擊穿器件。為了克服這個問題,在線圈的兩端并聯一個續流二極管D1,同時在電路輸出端串聯R15,并且在R15兩端并聯R2,R3,R4,R6。R15有降壓作用,并且能為反饋電路提供電壓。由于R15承受的功率較大,容易燒壞,所以預備一個由R2,R3,R4和R6的并聯等效電阻,這樣每個電阻承受的功率變小,在增加使用壽命的同時,能夠減少維修費用。

圖2:工作模塊
2.2 采樣模塊
如圖3所示,采樣電流經過傳感器U2將電流信號轉換成電壓信號,并輸出到芯片U1的2號引腳。

圖3:取樣模塊
2.3 控制模塊
如圖4所示,電路通過T1、D7獲取穩定的22 V電壓,供給芯片工作,芯片通過2號引腳進行取樣輸入,C4對電路的頻率和電壓進行控制。

圖4:控制模塊
[page]
3 蓄電池保護電路設計
合理的蓄電池充放電,不僅可以延長蓄電池壽命,且能提升整個電路系統的穩定性。因此需要設計保護電路,以保證蓄電池能在一定的電壓范圍內進行充放電。本項目使用3級級聯的12 V鉛酸蓄電池。由于過充電路與過放電路有相似性,本文只給出蓄電池的過放電路,如圖5所示。電源電壓正常時,調節電位器RP1使放大器的同相輸入端的電位略高于反相輸入端的電位,此時放大器輸出低電平,VT截止,電路正常工作。當電源電壓<10.5 V時,反相輸入端的電位大于同相輸入端的電位,放大器會輸出高電平,調節RP2,使VT導通,此時負載與電源斷開。

圖5:蓄電池保護電路
4 電路開關設計
光控開關的基本原理是光敏效應,當光照達到一定值時,開關開通,否則自動關斷。時控開關按設定的時間開啟或關斷電路。然而在燈光控制領域應用光控開關時,即使感光頭放在較為合適的位置,在早晨和傍晚采集到的光照強度也是不穩定的。若把光控開關和時控開關的輸出端串聯在一起,光傳感器測得外界環境的光照強度,定時器給出所需設定的時間范圍,便能更好地控制電路的關斷,不僅節約電能,還延長了LED燈的使用壽命。
4.1 光控模塊
其由光電轉換模塊和光敏電阻組成。光電轉換由比較器來實現。當光敏探頭感應的光照強度不強時,比較器會輸出高電位,否則輸出低電位。具體電路如圖6所示。R1分擔電路電壓,依照外界環境條件,選擇適當的電阻R2,控制比較器中正相輸入的電壓值,使其作為比較器工作的參考電壓;R3起到保護光敏電阻以及分壓的作用。光敏電阻的阻值隨著外界光強的變化而變化,這樣就可將光信號變換成電壓信號,以此作為信號電壓連接到比較器的反相輸入端。比較兩個輸入端的電壓大小。若信號電壓較小,比較器輸出高電平,否則比較器輸出低電平。從而實現在明亮條件下輸出低電平,在黑暗條件下輸出高電平的設計要求。

圖6:光控模塊
4.2 時控模塊
時控模塊以定時器為基礎。當光控模塊輸出高電平時,時控模塊進入工作狀態,分為3個階段:
(1)光強慢慢減弱,控制LED燈實現半光照明。
(2)車流高峰時段,控制LED燈實行全光照明。
(3)進入下半夜,控制LED燈采用半光照明。
5 結束語
風光互補電路驅動LED發展迅速,而且使用環境廣闊。本文闡述了驅動電路的應用意義以及前景,分析了驅動電路的技術要求,設計了LED電源驅動電路。根據驅動電路要求,改進電路開關的同時,設計了蓄電池充放電保護電路,提高了整個電路的工作效率,實現了節能環保的目的。



