【導讀】新興的復合型或混合信號型電源轉換控制器進入市場以來,正逐漸將“模擬與數字二選一”的思路轉變為“數字和模擬擇優并取”的實用主義模式。本文就分享名廠是如何將數字和模擬擇優并取的?模擬與數字共存的復合型電源轉換方案送給大家。
新興的復合型或混合信號型電源轉換控制器進入市場以來,正逐漸將“模擬與數字二選一”的思路轉變為“數字和模擬擇優并取”的實用主義模式。這些設備旨在利用模擬和數字兩種解決方案的優勢,同時縮小它們的劣勢。通過將模擬和數字相結合,可以使數字解決方案的靈活性與模擬解決方案中的高效性能、瞬態響應和負載穩定度有效融合。
我們終歸是生活在一個模擬世界中。這使得數字解決方案處于不利地位,因為它需要對信息(反饋)進行數字化(通常通過模數轉換器完成),隨后必須在高速MCU(或DSP)中處理數字控制。數字控制環的帶寬與A/D轉換的速度以及MCU/DSP的計算速度直接相關。想要更多帶寬?那么就需要速度更快的A/D和MCU,當然成本也更高!模擬解決方案的固有優勢在于其在模擬域中收集和維護信息,因而無需高性能MCU或A/D轉換器。

盡管模擬電源解決方案可提供高效控制,但并不是很靈活。模擬電源設計工程師必須對應用中的性能權衡進行評估,然后針對整個工作空間以及負載配置文件優化模擬設計。盡管多年來該技術足以滿足需求,但是市場和行業趨勢、消費者預期以及政府規定很快將超出模擬設計技術的能力范圍,使其無法滿足更高效的需求。解決方案:電源設備必須具有更好的靈活性。除了一般用途,該靈活性還可用于:
1. 實現多點電源轉換優化,而不是在整個電源轉換工作范圍內優化
2. 作為系統的一部分執行,這意味著其必須能進行配置,以優化系統隨時間變化的效率,而不是僅優化電源轉換效率
3. 將信息傳遞到系統,從而使能系統優化
毫無疑問,數字電源轉換解決方案的靈活性足以滿足上述需求。不過,其設計并不輕松,需要在資源、工具和過程方面進行大量投入。數字控制技術與模擬控制技術不同,因此需要新資源,包括數字控制設計和軟件工程。對許多公司而言,這種投入已證明是一個嚴重的阻礙。
考慮到這些機遇與挑戰,有理由探索在模擬域中保持電源控制的可能性。此外,這消除了對額外專業技能和資源的需求,同時避免了產品成本增加,因為省去了數字控制所需的昂貴的MCU和A/D轉換器。
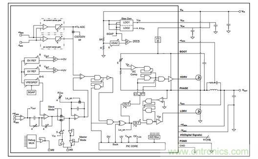
我們看一下復合型模擬和數字解決方案,如Microchip最新發布的MCP19111。MCP19111將峰值電流模式模擬控制器的性能與小型8位單片機相結合(見圖1——框圖)。其電源調節完全在模擬域中進行,因此無需高性能的高速單片機。而集成的8位MCU提供了方便的接口用來監視和調節模擬控制器的性能,從而實現了以前無法實現的調節功能。集成的MCU仍保持小巧簡單的設計,除了增加靈活性外,還可實現很高的集成度。如圖1所示,MCP19111不僅集成了帶有模擬控制器的MCU,還包括功率MOSFET驅動器和一個中壓LDO。此器件的工作范圍非常寬,可達4.5-32V,只需要極少的外部元件,并且在模擬控制中引入了前所未有的靈活度。
電源轉換行業持續向更具靈活性和可定制性的數字電源轉換技術過渡,而模擬電源轉換技術將繼續提供具有成本效益的高性能電源轉換解決方案。二者的結合,無論是稱之為復合型電源轉換、混合信號型電源轉換還是簡單的模擬加數字電源轉換,都引入了一種獨特的性能、靈活性和成本平衡,這在許多不同種類的應用中極具吸引力。

圖1:MCP19111 框圖




