【導讀】由于便攜式終端設備受到體積的限制,不能簡單地通過不斷增加單節鋰電池容量來延長待機時間,因此主電池+備電池的雙電池供電方案不啻成為延長待機時間的優選方案。本文介紹了基于充電管理芯片bq24161以及ORing控制芯片TPS2419的雙電池供電方案的設計。
文中分析了雙電池供電方案的設計要求,給出了設計框圖以及原理圖,在此基礎上分析了充電管理電路、ORing電路的具體設計方法,并且詳細分析了各部分電路的工作原理?;谒O計的電路,對其供電可靠性等性能指標進行了測試。測試內容包括在靜態負載電流以及動態負載電流條件下,備電插入、拔出過程中對系統供電可靠性的測試。測試結果表明:該方案能夠在備電插入、拔出過程中保證系統供電的可靠性,并且能夠對充電管理電路進行靈活管理,是一個適合于多種終端設備的雙電池供電解決方案。
1 概述
當今智能手機、便攜式路由器等便攜式終端產品正朝著體積更小、厚度更薄以及重量更輕的趨勢發展。但是隨著便攜式終端產品處理能力的不斷提升以及功能的不斷豐富,其功耗卻越來越大。在電池技術沒有得到突破之前,主電池+備電池的雙電池解決方案就成為延長待機時間較好的方案。主電池設計在機殼內部,處于常在的狀態,備電設計在機殼外部,可以隨意拔插?;谥麟姵?備電池的結構特點,雙電供電方案的設計要求主要包括以下兩個方面:
1) 備電池在拔插過程中要保證系統供電的可靠性;
2) 備電池通路與主電池通路之間不會相互影響;
3) 對主電池以及備電池可以進行靈活的充電管理。
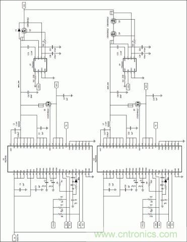
圖1給出了基于bq24161+TPS2419的雙電池供電方案的設計框圖。主電池與備電池的充電管理分別由兩片充電管理芯片bq24161進行單獨控制。bq24161是高集成度的帶有動態路徑管理功能(DPPM)的單節鋰電池充電管理芯片。主處理器與bq24161通過總線進行通信,實現對主電池以及備電池的充電管理,其中包括對充電電流、充電電壓、狀態監測與控制等功能的靈活控制。
TPS2419是適用于N+1供電系統的ORing電路控制器,它與低導通電阻N溝道MOSFET配合使用,在獲得MOSFET高效性能的同時,也提供了ORing二極管反向電流保護功能。TPS2419通過對電源電壓以及系統電壓的檢測來打開或者關斷對應通路MOSFET。一方面TPS2419及時打開MOSFET可以保證電源對系統供電的及時性和可靠性,另外一方面TPS2419迅速關斷MOSFET可以防止及減小系統電壓到輸入端電源的反灌電流。ORing電路冗余設計的特性保證了主電池與備電池電源通路互為備用的同時,也保證了備電插拔過程中系統電壓的安全性及可靠性。

2 電路設計方法分析
2.1 電路設計原理圖

電路原理圖中U1、U2是充電管理芯片bq24161,分別實現對主電池以及備電池的充電管理功能。U3、U4是ORing控制器TPS2419,實現主電池電源通路與備電池電源通路互為備用的雙電源供電結構。
充電管理芯片bq24161具有適配器檢測的功能,可以檢測到適配器的插入或者拔出。當插入電源適配器或者USB充電線后,bq24161會有相應的標志寄存器置位,由于默認配置下IN輸入通道相對于USB輸入通道享有更高的優先級,因此電流會從IN輸入通道提供。Host可以通過I2C接口讀取U1、U2充電管理芯片內部寄存器的信息,并且通過I2C接口實現對主電、備電充電管理的靈活控制。在使能充電之前需要配置的參數包括充電電壓、充電電流、充電終止電流、輸入限流、VIN-DPM的門檻值等。
Host主機根據具體的需求控制U1、U2充電使能或終止,可以同時使能主電、備電的充電,也可以控制主電、備電的充電優先級。當同時使能主電、備電的充電,如果適配器的輸入電流能力能夠同時滿足主電、備電充電的需求,那么U1、U2可以按照配置的充電電流給主電、備電同時充電。如果電源適配器的電流不能同時滿足充電的需求,bq24161的VIN-DPM功能就會被激活,會自動減小輸入限流點以保證輸入電壓穩定在所設置的VIN-DPM的門檻電壓,內部寄存器DPM_STATUS位也會置位,此時主、備電的充電電流都不能達到設定的值,此時Host主機可以控制主電、備電的優先級,比如關斷備電充電讓主電先充電,主電充電完成后備電再開始充電。
U3、U4是ORing控制器TPS2419,實現主電與備電互為備用的雙電源供電結構。當備電作為系統供電電源時,在備電突然拔出的條件下,U3能夠迅速打開主電通路以保證系統電壓的可靠性。當電壓較高的備電突然插入時,U4會打開備電源通路,由備電提供系統供電。
2.2 充電管理電路設計
bq24161是高度集成的開關型高效率單節鋰離子電池充電管理芯片,支持IN和USB雙通道輸入,最大充電電流可以達到2.5A。bq24161具有基于輸入電壓的動態功率管理功能(Vin-DPM)和動態功率路徑管理功能(DPPM)。其中VIN-DPM功能可以在充電器無法完全提供系統及充電電流能力的情況下,自動調整減小輸入電流門限值,使輸入端口電壓維持在一定的門檻值,防止適配器(或USB電源)當機,另外Vin-DPM的門檻值可以靈活地進行編程設置。因此,bq24161可與具有不同電流能力的適配器(USB電源)配合使用。
在DPPM功能中,若SYS電壓由于負載原因跌落到最小系統電壓(VMINSYS),bq24161會自動減小充電電流,以滿足系統的供電需求。如果充電電流減小停止充電后都滿足不了系統的供電需求,bq24161會立即進入補電模式,即電池向系統放電來滿足系統負載的需求,從而保證系統電壓的可靠性以及系統正常工作。因此,bq24161能夠在保證系統供電可靠性的條件下,實現對電池的靈活充電管理,并且能夠在電池過放或者電池不在位的條件下保證系統的正常供電。
充電管理電路部分的線路設計主要包括U1和U2。U1實現對主電池的充電管理,U2實現對備電池的充電管理,兩者充電管理部分設計參數基本相同,因此這里只對主電池管理電路即U1電路部分進行討論。
當前市場上的終端產品大多對外只設一個接口兼容USB和適配器電源輸入。因此本文設計中IN和USB輸入端口是連接在一起的,主處理器可以通過內部寄存器來設置兩個電源輸入通道的優先級來分別滿足適配器充電以及USB充電的需求。由于bq24161工作模式為開關型,因此需要在IN端口以及USB端口分別就近連接1uF的輸入電容到地作旁路濾波作用。
對于功率電感的設計,bq24161推薦的功率電感的選擇范圍為1.5uH~2.2uH,為了盡量地減小紋波電流、提高效率,本設計選取2.2uH的電感,其峰值電流計算如下:
取VINMAX=10V,VOUT=4.2V,ILOAD(MAX)=2.5A計算峰值電流IPEAK=2.87A,因此選擇TDK LTF5022T-2R2N3R2電感,其直流電流可以達到3.2A。
bq24161采用的是內部補償方式,為了保證其工作穩定性,要求輸出電容在10uF~200uF之間,本設計中選取10uF的陶瓷電容作為輸出電容。為了盡量減小開關過程中高頻電流環路的面積,需要在PMIDI以及PMIDU引腳分別放置4.7uF的陶瓷電容。另外SYS引腳以及BAT引腳對地也需要放置1uF的陶瓷電容。另外如果設計場合對動態響應有要求,那么建議在SYS端對地增加容值至少為47uF的旁路電容,以提高充電管理電路動態性能。
主處理器通過總線與bq24161之間進行通信,實現對相關控制寄存器及狀態寄存器的配置和讀取。STAT引腳是一個開漏極輸出口,可以用來對bq24161的工作狀態進行顯示,設計中可以用來驅動LED燈來顯示不同的工作狀態,或者可以連接到主處理器的GPIO口以供主處理器直接讀取。INT引腳也是一個開漏極輸出口,可以與主處理器的外部觸發中斷相連,當報警發生時可以觸發主處理器的中斷,主處理器可以及時進行相應的報警處理。另外CD引腳是硬件關斷控制,當為“高”時bq24161會設置在高阻抗模式下,主處理器可以根據需要對CD引腳進行靈活控制。
BGATE引腳是用來提供PMOSFET Q1的驅動信號,Q1是可選擇性設計,主要目的是為了在電池放電條件下優化放電通路的性能。Q1與bq24161內部的放電MOSFET并聯使用,并聯后的導通阻抗更小,這樣就可以減小放電MOSFET上的損耗,從而提高效率,延長產品的續航時間。
本設計中,備電的充電管理電路硬件設計與主電相同,因此可以參考主電的設計方法進行設計。
2.3 ORing電路設計
ORing電路是通過兩片TPS2419來實現的,TPS2419是適用于N+1供電系統的ORing電路控制器,其精確的電壓檢測和可編程的關斷門限可以充分保證系統供電的靈活性和可靠性。其中A、C引腳為電壓檢測輸入引腳,分別連接N-MOSFET的源極和漏極,當母線電壓VC低于供電電壓VA,并且滿足V(A-C)>65mV時,TPS2419會迅速打開外部的N-MOSFET管。當母線電壓VC接近或者大于VA供電電壓時,TPS2419會迅速關斷外部的N-MOSFET,切斷母線電壓VC與供電電壓VA的通路。TPS2419的關斷門檻電壓差V(A-C)可以由RSET引腳電阻設置,默認典型值為3mV(RSET懸空)。
下面在備電突然插入或者拔出的情況下,針對不同的條件對TPS2419ORing電路的工作原理進行分析,圖3是備電插入、拔出系統供電流程圖。

1) 當主電池給系統供電時,插入備電,如果備電電壓滿足VBAT2_SYS-VSYS>65mV,那么備電的TPS2419會打開外部的MOSFET,備電給系統供電,VSYS=VBAT2_SYS-Vdrop2,其中Vdrop2是MOSFET上的導通壓降。對于主電的通路來說,如果此時VBAT1_SYS-VSYS滿足關斷條件,那么主電池通路的MOSFET會關斷,由備電給系統供電,關斷過程中VSYS電壓保持穩定,能夠保證系統供電的可靠性。如果VBAT1_SYS-VSYS不滿足關斷條件,那么主電的通路的MOSFET仍然導通,此時主電備電的同時給系統供電。
2) 當主電池給系統供電時,拔出備電,因為此時備電通路MOSFET沒有打開,拔出備電對VSYS沒有任何影響,VSYS仍然由主電來提供。
3) 當備電給系統供電時,拔出備電。在拔出備電的過程中VSYS電壓會有下降的趨勢,當VSYS電壓跌落到主電通路VBAT1_SYS-VSYS>65mV的導通門檻時,主電回路的TPS2419會迅速打開MOSFET,VSYS電流由主電池來提供,由于TPS2419能夠迅速打開,因此在整個切換過程中能夠保證VSYS供電的可靠性。
綜合以上幾種條件下分析,表明本文中TPS2419設計實現的ORing電路在備電突然插入或者拔出的情況下,能夠完全保證系統供電的可靠性。
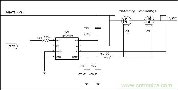
下面先來分析討論一下主電通路TPS2419電路的設計,如圖4所示。

TPS2419的A、C引腳電壓檢測輸入引腳,用來檢測外部MOSFET上的壓降,分別連接MOSFET的源極和漏極,分別連接470nF的去耦電容。對于MOSFET的選擇要考慮電壓等級、Rdson、尺寸、驅動電壓等級以及成本等因素。本設計中采用CSD16412Q5A型N-MOSFET,其VDS電壓等級為25V,RDS(on)只有13mΩ。為了最大程度減小對TPS2419內部電源的干擾,BYP引腳需要連接一個2.2nF的去耦電容。GATE引腳提供外部MOSFET的柵極驅動信號,其強健的驅動能力可以使得TPS2419在100-200ns的時間里迅速的關斷外部MOSFET,為了防止過快的電流變化對電路的影響,需要GATE引腳與MOSFET的柵極之間串聯一個10Ω~200Ω的電阻,本設計中選取30Ω電阻R13。RSET引腳是用力設置MOSFET的關斷門檻,如下式:
負的關斷門檻可以防止由于總線上噪聲引起的誤關斷動作,但也會造成大的反向電流;正的關斷門檻可以防止或減小反向電流,但是對噪聲的敏感度高,易在輕載時不斷關斷、重起。由于本設計是針對電池的應用,輸入電源噪聲很小,另外負載電流不太大,為了盡量防止反向電流引起的電池之間互充,可以設置關斷門檻為0mV,因此取
EN引腳為TPS2419的使能控制,為了最大限度的減小系統待機時候的靜態電流,當系統處于待機條件下OREN1信號拉低,TPS2419處于不使能狀態,靜態電流可以維持在最小,此時系統的供電經過肖特基二極管D2來提供。
圖5是備電通路TPS2419電路的設計。

備電池通路與主電池通路TPS2419電路設計基本相同,只是MOSFET管的設計稍有區別。對于相同部分的電流這里不再贅述,只對MOSFET部分進行分析討論。如果在應用中需要關斷備電池的放電,如果選用單MOSFET的設計,當OREN2設置TPS2419處于不使能狀態時,如果備電池電壓高于VSYS時,電流就會從外部MOSFET的體二極管流向VSYS,從而不能斷開備電的放電,因此這里需要采用對管的結構,這樣就可以完全切斷備電放電的通路。
2.4 實驗結果分析
測試電路在靜態負載以及動態負載不同負載條件下,系統供電電壓VSYS的穩定性以及VBAT1_SYS與VBAT2_SYS之間是否相互影響:
1) 備電不在位,主電提供系統電壓VSYS,VBAT1_SYS>VBAT2_SYS條件下插入備電。過程中不存在主電、備電切換供電過程,測試VSYS電壓的穩定性以及備電對主電通路的影響;
2) 備電不在位,主電提供系統電壓VSYS,VBAT1_SYS<="" p="">
3) 備電在位,主電提供系統電壓VSYS,VBAT1_SYS>VBAT2_SYS,拔出備電。過程中不存在主電、備電切換供電過程,測試VSYS的穩定性以及備電對主電通路的影響;
4) 備電在位,備電提供系統電壓VSYS,VBAT1_SYS<="" p="">
下面分為靜態負載電流以及動態負載電流兩種情況,在不同工作條件下測試系統電壓VSYS的穩定性以及VBAT1_SYS與VBAT2_SYS之間是否相互影響,其中:CH1-VSYS,CH2-VBAT1_SYS,CH3-VBAT2_SYS,CH4-ISYS。
1) 持續負載電流條件下測試
測試方法:VSYS系統供電端上加恒定3A靜態電流負載,在主電、備電供電條件下,測試備電插入、拔出過程中VSYS電壓的穩定性和穩定性。




測試結果表明:在靜態電流負載條件下,備電的插入、拔出能夠保證系統電壓VSYS電壓的穩定性以及供電的可靠性,另外備電的插入、拔出不會對主電電源產生影響。
2) 動態負載電流條件下測試
VSYS提供功率放大電路電源,功放工作在最大功率發射條件下,動態負載電流在0~3A之間持續變化,高低電流的持續時間均為500us,電流變化率為1A/us。測試備電插入、拔出過程中VSYS供電的可靠性。




測試結果表明:在動態電流負載條件下,備電的插入、拔出能夠保證系統電壓VSYS電壓的穩定性以及供電的可靠性,另外備電的插入、拔出不會對主電電源產生影響。
3 總結
本文主要分析了基于bq24161+TPS2419的雙電池供電方案的設計方法,并且針對不同的應用場景進行了測試分析,測試結果表明該方案能夠滿足雙電池供電系統的要求,能夠應用于智能手機、WIFI Router等多種便攜式終端產品。
【推薦閱讀】
華為秘盒拆解:令人大跌眼鏡的WIFI+藍牙IC設計
充分發揮未來可穿戴醫療設備的技巧
一種新型的TDK改善交叉調制率的多路輸出解決方案
利用電容觸控傳感技術讓智能手機變得更加智能
TDK無線電力傳輸線圈,輕松滿足WPC最嚴的Qi規格




