【導讀】如今的電子系統變得越來越復雜,電源軌和電源數量都在不斷增加。為了實現最佳電源解決方案密度、可靠性和成本,系統設計師常常需要自己設計電源解決方案,而不是僅僅使用商用磚式電源。設計和優化高性能開關模式電源正在成為越來越頻繁、越來越具挑戰性的任務。
電源環路補償設計常常被看作是一項艱難的任務,對經驗不足的電源設計師尤其如此。在實際補償設計中,為了調整補償組件的值,常常需要進行無數次迭代。對于一個復雜系統而言,這不僅耗費大量時間,而且也不夠準確,因為這類系統的電源帶寬和穩定性裕度可能受到幾種因素的影響。本應用指南針對開關模式電源及其環路補償設計,說明了小信號建模的基本概念和方法。本文以降壓型轉換器作為典型例子,但是這些概念也能適用于其他拓撲。本文還介紹了用戶易用的 LTpowerCAD™ 設計工具,以減輕設計及優化負擔。
確定問題
一個良好設計的開關模式電源 (SMPS) 必須是沒有噪聲的,無論從電氣還是聲學角度來看。欠補償系統可能導致運行不穩定。不穩定電源的典型癥狀包括:磁性組件或陶瓷電容器產生可聽噪聲、開關波形中有抖動、輸出電壓震蕩、功率 FET 過熱等等。
不過,除了環路穩定性,還有很多原因可能導致產生不想要的震蕩。不幸的是,對于經驗不足的電源設計師而言,這些震蕩在示波器上看起來完全相同。即使對于經驗豐富的工程師,有時確定引起不穩定性的原因也是很困難。圖 1 顯示了一個不穩定降壓型電源的典型輸出和開關節點波形。調節環路補償可能或不可能解決電源不穩定問題,因為有時震蕩是由其他因素引起的,例如 PCB 噪聲。如果設計師對各種可能性沒有了然于胸,那么確定引起運行噪聲的潛藏原因可能耗費大量時間,令人非常沮喪。

圖 1:一個 “不穩定” 降壓型轉換器的典型輸出電壓和開關節點波形
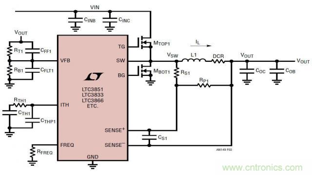
對于開關模式電源轉換器而言,例如圖 2 所示的 LTC3851 或LTC3833 電流模式降壓型電源,一種快速確定運行不穩定是否由環路補償引起的方法是,在反饋誤差放大器輸出引腳 (ITH) 和 IC 地之間放置一個 0.1μF 的大型電容器。(或者,就電壓模式電源而言,這個電容器可以放置在放大器輸出引腳和反饋引腳之間。) 這個 0.1μF 的電容器通常被認為足夠大,可以將環路帶寬拓展至低頻,因此可確保電壓環路穩定性。如果用上這個電容器以后,電源變得穩定了,那么問題就有可能用環路補償解決。

圖 2:典型降壓型轉換器 (LTC3851、LTC3833、LTC3866 等)
過補償系統通常是穩定的,但是帶寬很小,瞬態響應很慢。這樣的設計需要過大的輸出電容以滿足瞬態調節要求,這增大了電源的總體成本和尺寸。圖 3 顯示了降壓型轉換器在負載升高 / 降低瞬態時的典型輸出電壓和電感器電流波形。圖 3a 是穩定但帶寬 (BW) 很小的過補償系統的波形,從波形上能看到,在瞬態時有很大的 VOUT 下沖 / 過沖。圖 3b 是大帶寬、欠補償系統的波形,其中 VOUT 的下沖 / 過充小得多,但是波形在穩態時不穩定。圖 3c 顯示了一個設計良好的電源之負載瞬態波形,該電源具備快速和穩定的環路。

(a) 帶寬較小但穩定

(b) 帶寬較大但不穩定

(c) 具快速和穩定環路的最佳設計
圖 3:典型負載瞬態響應 ━ (a) 過補償系統;(b) 欠補償系統;(c) 具快速和穩定環路的最佳設計
PWM 轉換器功率級的小信號建模
開關模式電源 (SMPS),例如圖 4 中的降壓型轉換器,通常有兩種工作模式,采取哪種工作模式取決于其主控開關的接通 / 斷開狀態。因此,該電源是一個隨時間變化的非線性系統。為了用常規線性控制方法分析和設計補償電路,人們在 SMPS 電路穩態工作點附近,應用針對 SMPS 電路的線性化方法,開發了一種平均式、小信號線性模型。

圖 4:降壓型 DC/DC 轉換器及其在一個開關周期 TS 內的兩種工作模式
建模步驟 1:通過在 TS 平均,變成不隨時間變化的系統
所有 SMPS 電源拓撲 (包括降壓型、升壓型或降壓/升壓型轉換器) 都有一個典型的 3 端子 PWM 開關單元,該單元包括有源控制開關 Q 和無源開關 (二極管) D。為了提高效率,二極管 D 可以用同步 FET 代替,代替以后,仍然是一個無源開關。有源端子 “a” 是有源開關端子。無源端子 “p” 是無源開關端子。在轉換器中,端子 a 和端子 p 始終連接到電壓源,例如降壓型轉換器中的 VIN 和地。公共端子 “c” 連接至電流源,在降壓型轉換器中就是電感器。
為了將隨時間變化的 SMPS 變成不隨時間變化的系統,可以通過將有源開關 Q 變成平均式電流源、以及將無源開關 (二極管) D 變成平均式電壓源這種方式,應用 3 端子 PWM 單元平均式建模方法。平均式開關 Q 的電流等于 d • iL,而平均式開關 D 的電壓等于 d • vap,,如圖 5 所示。平均是在一個開關周期 TS 之內進行的。既然電流源和電壓源都是兩個變量的乘積,那么該系統仍然是非線性系統。

圖 5:建模步驟 1:將 3 端子 PWM 開關單元變成平均式電流源和電壓源
建模步驟 2:線性AC 小信號建模
下一步是展開變量的乘積以得到線性 AC 小信號模型。例如,變量
,其中 X 是 DC 穩態的工作點,而
是 AC 小信號圍繞 X 的變化。因此,兩個變量 x • y 的積可以重寫為:

圖 6:為線性小信號 AC 部分和 DC 工作點展開兩個變量的乘積
圖 6 顯示,線性小信號 AC 部分可以與 DC 工作點 (OP) 部分分開。兩個 AC 小信號變量
的乘積可以忽略,因為這是更加小的變量。按照這一概念,平均式 PWM 開關單元可以重畫為如圖 7 所示的電路。

圖 7:建模步驟 2:通過展開兩個變量的乘積給 AC 小信號建模
通過將上述兩步建模方法應用到降壓型轉換器上 (如圖 8 所示),該降壓型轉換器的功率級就可以建模為簡單的電壓源
,其后跟隨的是一個 L/C 二階濾波器網絡。

圖 8:將降壓型轉換器變成平均式、AC 小信號線性電路
以圖 8 所示線性電路為基礎,既然控制信號是占空比 d,輸出信號是 vOUT,那么在頻率域,該降壓型轉換器就可以用占空比至輸出的轉移函數 Gdv(s) 來描述:

其中,



函數 Gdv(s) 顯示,該降壓型轉換器的功率級是一個二階系統,在頻率域有兩個極點和一個零點。零點 sZ_ESR 由輸出電容器 C 及其 ESR rC 產生。諧振雙極點 由輸出濾波器電感器 L 和電容器 C 產生。
既然極點和零點頻率是輸出電容器及其 ESR 的函數,那么函數 Gdv(s) 的波德圖隨所選擇電源輸出電容器的不同而變化,如圖 9 所示。輸出電容器的選擇對該降壓型轉換器功率級的小信號特性影響很大。如果該電源使用小型輸出電容或 ESR 非常低的輸出電容器,那么 ESR 零點頻率就可能遠遠高于諧振極點頻率。功率級相位延遲可能接近 –180°。結果,當負壓反饋環路閉合時,可能很難補償該環路。

圖 9:COUT 電容器變化導致功率級 Gdv(s) 相位顯著變化
升壓型轉換器的小信號模型
利用同樣的 3 端子 PWM 開關單元平均式小信號建模方法,也可以為升壓型轉換器建模。圖 10 顯示了怎樣為升壓型轉換器建模,并將其轉換為線性 AC 小信號模型電路。

圖 10:升壓型轉換器的 AC 小信號建模電路
升壓型轉換器功率級的轉移函數 Gdv(s) 可從等式 5 中得出。它也是一個二階系統,具有 L/C 諧振。與降壓型轉換器不同,升壓型轉換器除了 COUT ESR 零點,還有一個右半平面零點 (RHPZ) 。該 RHPZ 導致增益升高,但是相位減小 (變負)。等式 6 也顯示,這個 RHPZ 隨占空比和負載電阻不同而變化。既然占空比是 VIN 的函數,那么升壓型轉換器功率級的轉移函數 Gdv(s) 就隨 VIN 和負載電流而變。在低 VIN 和大負載 IOUT_MAX 時,RHPZ 位于最低頻率處,并導致顯著的相位滯后。這就使得難以設計帶寬很大的升壓型轉換器。作為一個一般的設計原則,為了確保環路穩定性,人們設計升壓型轉換器時,限定其帶寬低于其最低 RHPZ 頻率的 1/10。其他幾種拓撲,例如正至負降壓 / 升壓、反激式 (隔離型降壓 / 升壓)、SEPIC 和 CUK 轉換器,所有都存在不想要的 RHPZ,都不能設計成帶寬很大、瞬態響應很快的解決方案。



圖 11:升壓型轉換器功率級小信號占空比至 VO 轉移函數隨 VIN 和負載而改變
用電壓模式控制閉合反饋環路
輸出電壓可以由閉合的反饋環路系統調節。例如,在圖 12 中,當輸出電壓 VOUT 上升時,反饋電壓 VFB 上升,負反饋誤差放大器的輸出下降,因此占空比 d 下降。結果,VOUT 被拉低,以使 VFB = VREF。誤差運算放大器的補償網絡可以是 I 型、II 型或 III 型反饋放大器網絡。只有一個控制環路調節 VOUT。這種控制方法稱為電壓模式控制。凌力爾特公司的 LTC3861 和 LTC3882 就是典型的電壓模式降壓型控制器。

圖 12:具閉合電壓反饋環路的電壓模式降壓型轉換器方框圖
為了優化電壓模式 PWM 轉換器,如圖 13 所示,通常需要一種復雜的 III 型補償網絡,以憑借充足的相位裕度設計一個快速環路。如等式 7 和圖 14 所示,這種補償網絡在頻率域有 3 個極點和兩個零點:低頻積分極點 (1/s) 提供高的 DC 增益,以最大限度減小 DC 調節誤差,兩個零點放置在系統諧振頻率 f0 附近,以補償由功率級的 L 和 C 引起的 –180° 相位延遲,在 fESR 處放置第一個高頻極點,以消除 COUT ESR 零點,第二個高頻極點放置在想要的帶寬 fC 以外,以衰減反饋環路中的開關噪聲。III 型補償相當復雜,因為這種補償需要 6 個 R/C 值。找到這些值的最佳組合是個非常耗時的任務。

圖 13:用于電壓模式轉換器的 III 型反饋補償網絡

其中


圖 14:III 型補償 A(s) 提供 3 個極點和兩個零點,以實現最佳的總體環路增益 TV(s)
為了簡化和自動化開關模式電源設計,凌力爾特開發了 LTpowerCAD 設計工具。這工具使環路補償設計任務變得簡單多了。LTpowerCAD 是一款可在 www.linear.com.cn/LTpowerCAD 免費下載的設計工具。該軟件幫助用戶選擇電源解決方案、設計功率級組件以及優化電源效率和環路補償。如圖 15 例子所示,就給定的凌力爾特電壓模式控制器而言 (例如 LTC3861),其環路參數可用該設計工具建模。對于一個給定的功率級,用戶可以確定極點和零點位置 (頻率),然后按照該軟件的指導,帶入真實的 R/C 值,實時檢查總體環路增益和負載瞬態性能。之后,設計方案還可以輸出到一個 LTspice® 仿真電路上,進行實時仿真。

(a) LTpowerCAD 功率級設計頁面

(b) LTpowerCAD 環路補償和負載瞬態設計頁面
圖 15:LTpowerCAD 設計工具減輕了電壓模式轉換器 III 型環路設計的負擔
為電流模式控制增加電流環路
單一環路電壓模式控制受到一些限制。這種模式需要相當復雜的 III 型補償網絡。環路性能可能隨輸出電容器參數及寄生性變化而出現大幅改化,尤其是電容器 ESR 和 PCB 走線阻抗。一個可靠的電源還需要快速過流保護,這就需要一種快速電流檢測方法和快速保護比較器。對于需要很多相位并聯的大電流解決方案而言,還需要一個額外的電流均分網絡 / 環路。
給電壓模式轉換器增加一個內部電流檢測通路和反饋環路,使其變成一個電流模式控制的轉換器。圖 16 和 17 顯示了典型峰值電流模式降壓型轉換器及其工作方式。內部時鐘接通頂端的控制 FET。之后,只要所檢測的峰值電感器電流信號達到放大器 ITH 引腳電壓 VC,頂端的 FET 就斷開。從概念上來看,電流環路使電感器成為一個受控電流源。因此,具閉合電流環路的功率級變成了 1 階系統,而不是具 L/C 諧振的 2 階系統。結果,功率級極點引起的相位滯后從 180° 減少為約 90°。相位延遲減少使補償外部電壓環路變得容易多了。相位延遲減少還降低了電源對輸出電容器或電感變化的敏感度,如圖 18 所示。

圖 16:具內部電流環路和外部電壓反饋環路的電流模式轉換器方框圖

圖 17:峰值電流模式控制信號波形

圖 18:具閉合電流環路的新功率級轉移函數 GCV(s)
電感器電流信號可以直接用一個附加的 RSENSE 檢測,或者間接地通過電感器繞組 DCR 或 FET RDS(ON) 檢測。電流模式控制還提供其他幾項重要的好處。如圖 17 所示,既然電感器電流以逐周期方式、通過放大器輸出電壓檢測和限制,那么系統在過載或電感器電流飽和時,就能夠更準確和更快速地限制電流。在加電或輸入電壓瞬態時,電感器浪涌電流也受到了嚴格控制。當多個轉換器 / 相位并聯時,通過將放大器 ITH 引腳連到一起,憑借電流模式控制,可以在多個電源之間非常容易地均分電流,從而實現了一個可靠的多項 (PolyPhase®) 設計。典型電流模式控制器包括凌力爾特公司的 LTC3851A、LTC3833 和 LTC3855 等。
峰值與谷值電流模式控制方法
圖 16 和 17 所示的電流模式控制方法是峰值電感器電流模式控制。轉換器以固定開關頻率 fSW 工作,從而非常容易實現時鐘同步和相位交錯,尤其是對于并聯轉換器。然而,如果在控制 FET 柵極關斷后,緊接著就發生負載升壓瞬態,那么轉換器就必須等待一段時間,這段時間等于 FET 斷開時間 TOFF,直到下一個時鐘周期響應該瞬態為止。這個 TOFF 延遲通常不是問題,但是對于一個真正的快速瞬態系統,它卻很重要。此外,控制 FET 的最短接通時間 (TON_min) 不可能非常短,因為電流比較器需要噪聲消隱時間以避免錯誤觸發。對于高 VIN/VOUT 降壓比應用而言,這限制了最高開關頻率 fSW。此外,峰值電流模式控制還需要一定的斜率補償,以在占空比超過 50% 時保持電流環路穩定。對于凌力爾特公司的控制器而言,這不是個問題。凌力爾特的控制器通常有內置自適應斜率補償,以在整個占空比范圍內確保電流環路穩定性。LTC3851A 和 LTC3855 是典型的峰值電流模式控制器。
谷值電流模式控制器產生受控 FET 接通時間,并一直等待直到電感器谷值電流達到其谷值限制 (VITH) 以才再次接通控制 FET。因此,電源可以在控制 FET 的 TOFF 時間響應負載升高瞬態。此外,既然接通時間是固定的,那么控制 FET 的 TON_min 可以比峰值電流模式控制時短,以允許更高的 fSW,實現高降壓比應用。谷值電流模式控制不需要額外的斜率補償就能實現電流環路穩定性。然而,使用谷值電流模式控制時,因為允許開關周期 TS 變化,所以在示波器上,開關節點波形可能出現更大的抖動。LTC3833 和 LTC3838 是典型的谷值電流模式控制器。
為具備閉合電流環路的新功率級建模
圖 19 顯示,通過僅將電感器作為受放大器 ITH 引腳電壓
控制的電流源,產生了一個簡化、具內部電流環路的降壓型轉換器功率級的一階模型。類似方法也可用于其他具電感器電流模式控制的拓撲。這個簡單的模型有多好? 圖 20 顯示了該一階模型和一個更復雜但準確的模型之間轉移函數 GCV(s) = vOUT/vC 的比較結果。這是一個以 500kHz 開關頻率運行的電流模式降壓型轉換器。在這個例子中,一階模型直到 10kHz 都是準確的,約為開關頻率 fSW 的 1/50。之后,一階模型的相位曲線就不再準確了。因此這個簡化的模型僅對于帶寬較小的設計才好用。

圖 19:電流模式降壓型轉換器的簡單一階模型

圖 20:電流模式降壓型轉換器的一階模型和準確模型之間的 GCV(s) 比較
實際上,針對電流模式轉換器,在整個頻率范圍內開發一個準確的小信號模型相當復雜。R. Ridley的電流模式模型 [3] 在電源行業是最流行的一種模型,用于峰值電流模式和谷值電流模式控制。最近,Jian Li 為電流模式控制開發了一種更加直觀的電路模型 [4],該模型也可用于其他電流模式控制方法。為了簡便易用,LTpowerCAD 設計工具實現了這些準確模型,因此,即使一位經驗不足的用戶,對 Ridley 或 Jian Li 的模型沒有太多了解,也可以非常容易地設計一個電流模式電源。
電流模式轉換器的環路補償設計
在圖 16 和圖 21 中,具閉合電流環路的功率級 Gcv(s) 由功率級組件的選擇決定,主要由電源的 DC 規格 / 性能決定。外部電壓環路增益 T(s) = GCV(s) • A(s) • KREF(s) 因此由電壓反饋級 KREF(s) 和補償級 A(s) 決定。這兩個級的設計將極大地決定電源的穩定性和瞬態響應。

圖 21:反饋環路設計的控制方框圖
總之,閉合電壓環路 T(s) 的性能由兩個重要參數決定:環路帶寬和環路穩定性裕度。環路帶寬由交叉頻率 fC 量化,在這一頻點上,環路增益 T(s) 等于1 (0dB)。環路穩定性裕度一般由相位裕度或增益裕度量化。環路相位裕度 33333 的定義是在交叉頻率點上總體 T(s) 相位延遲和 –180° 之差。通常需要 45° 或 60° 最小相位裕度以確保穩定性。對于電流模式控制而言,為了衰減電流環路中的開關噪聲,環路增益裕度定義為在 ½ • fSW 處的衰減。一般而言,希望在 ½ • fSW 處有最小 8dB 衰減 (-8dB 環路增益)。
選擇想要的電壓環路交叉頻率 fC
更大的帶寬有助于實現更快的瞬態響應。不過,增大帶寬通常會降低穩定性裕度,使控制環路對開關噪聲更加敏感。一個最佳設計通常在帶寬 (瞬態響應) 和穩定性裕度之間實現了良好的平衡。實際上,電流模式控制還通過在 1/2 • fSW 處電流信號的采樣效應 [3],而引入了一對雙極點 2222 。這些雙極點在 ½ • fSW 附近引入了不想要的相位延遲。一般而言,要獲得充足的相位裕度并充分衰減 PCB 噪聲,交叉頻率就要選為低于相位開關頻率 fSW 的 1/10 至 1/6。

用 R1、R2、C1 和 C2 設計反饋分壓器網絡 Kref(s)
在圖 16 中,DC 增益 KREF 的 Kref(s) 是內部基準電壓 VREF 和想要的 DC 輸出電壓 Vo 之比。電阻器 R1 和 R2 用來設定想要的輸出 DC 電壓。

其中

可以增加可選電容器 C2,以改進反饋環路的動態響應。從概念上來說,在高頻時,C2 為輸出 AC 電壓信號提供低阻抗前饋通路,因此,加速了瞬態響應。但是 C2 還有可能給控制環路帶來不想要的開關噪聲。因此,可以增加一個可選 C1 濾波器電容器,以衰減開關噪聲。如等式 11 所示,包括 C1 和 C2 的總體電阻器分壓器轉移函數 KREF(s) 有一個零點和一個極點。圖 22 顯示了 KREF(s) 的波德圖。通過設計成 fz_ref < fp_ref,C1 和 C2 與 R1 和 R2 一起,導致在以 fCENTER 為中心的頻帶中相位增大,相位增大量在等式 14 中給出。如果 fCENTER 放置在目標交叉頻率 fC 處,那么 Kref(s) 使相位超前于電壓環路,提高了相位裕度。另一方面,圖 22 還顯示,C1 和 C2 提高了高頻時的分壓器增益。這種情況是不想要的,因為高頻增益提高使控制環路對開關噪聲更加敏感。C1 和 C2 導致的高頻增益提高在等式 15 中給出。


其中

和



圖 22:電阻器分壓器增益 KREF(s) 的轉移函數波德圖
就給定的 C1 和 C2 而言,分壓器網絡導致的相位增大量 φREF 可以用等式 16 計算。此外,在 C2 >> C1 的情況下,就給定輸出電壓而言,最大相位增大量由等式 17 給出。從該等式中也可以看出,最大相位增大量 φREF_max 由分比 KREF = VREF/VO 決定。既然 VREF 就給定控制器而言是固定的,那么用更高的輸出電壓 VO 可以得到更大的相位增大量。


選擇φREF、C1 和 C2 時,需要在想要的相位增大量與不想要的高頻增益提高量之間做出權衡。之后,需要檢查總體環路增益以實現最佳值。
設計電壓環路 ITH 誤差放大器的 II 型補償網絡
ITH 補償 A(s) 是環路補償設計中最關鍵的一步,因為這一步決定 DC 增益、交叉頻率 (帶寬) 和電源電壓環路的相位 / 增益裕度。就一個電流源輸出、gm 跨導型放大器而言,其轉移函數 A(s) 由等式 18 給出:

其中,gm 是跨導誤差放大器的增益。Zith(s) 是放大器輸出 ITH 引腳上補償網絡的阻抗。
從圖 21 所示的控制方框圖中可以看出,電壓環路調節誤差可由以下等式量化:

因此,為了最大限度降低 DC 調節誤差,大的 DC 增益 A(s) 是非常想要的。為了最大限度提高 DC 增益 A(s),首先要將電容器 Cth 放在放大器輸出 ITH 引腳處以形成一個積分器。在這種情況下,A(s) 傳輸增益為:

圖 23 顯示了 A(s) 的原理圖及其波德圖。如圖所示,電容器 Cth 以無限高的 DC增益在 A(s) 中產生了一個積分項。不幸的是,除了初始的 –180° 負反饋,Cth 又增加了 –90° 的相位滯后。將一階系統功率級 GCV(s) 的 –90° 相位包括進來以后,在交叉頻率 fC 處的總體電壓環路相位接近 –360°,該環路接近不穩定狀態。
實際上,電流源 gm 放大器的輸出阻抗不是一個無限大的值。在圖 24 中,Ro 是 gm 放大器 ITH 引腳的內部輸出阻抗。凌力爾特公司控制器的 Ro 通常較高,在 500kΩ 至 1MΩ 范圍。因此,單個電容器的 A(s) 轉移函數變成了等式 21。該轉移函數有一個低頻極點 fpo (由 RO · Cth 決定)。因此 A(s) 的 DC 增益實際上是 gm · RO。如圖 24 所示,在預期的交叉頻率 fc_exp 處,A(s) 仍然有 –90° 的相位滯后。

其中


圖 23:步驟 1:簡單的電容器補償網絡 A(s) 及其波德圖

圖 24:包括 gm 放大器輸出阻抗 RO 的單極點 A(s)
為了提高 fC 處的相位,增加一個與 Cth 串聯的電阻器 Rth 以產生一個零點,如等式 23 和圖 25 所示。該零點貢獻高至 +90° 超前相位。如圖 25 所示,如果零點 sthz 放置在交叉頻率 fC 之前,那么 A(s) 在 fC 處的相位可以顯著地增大。因此,這樣做提高了電壓環路的相位裕度。

其中

不幸的是,增加這個零點 sthz 也有害處,增益 A(s) 在 fC 以外的高頻范圍內顯著地提高。因此,由于在開關頻率處 A(s) 衰減較少,所以開關噪聲更有可能進入控制環路。為了補償這一增益提高并衰減 PCB 噪聲,在 ITH 引腳至 IC 信號地之間有必要增加另一個小型陶瓷電容器 Cthp,如圖 26 所示。一般情況下,選擇 Cthp << Cth。在 PCB 布局中,濾波器電容器 Cthp 應該放置在盡可能靠近 ITH 引腳的地方。通過增加 Cthp,最終補償轉移函數 A(s) 由等式 25 和 26 給出,其波德圖如圖 26 所示。Cthp 引入一個高頻極點 sthp,該極點應該位于交叉頻率 fC 和開關頻率 fS 之間。Cthp 降低了 fS 處的 A(s) 增益,但是也有可能減小 fC 的相位。sthp 的位置是相位裕度和電源 PCB 抗噪聲性能之間權衡的結果。

圖 25:步驟 2:增加 RTH 零點以增大相位 —— 單極點、單零點補償 A(s)

圖 26:步驟 3:增加高頻去耦 Cthp —— 雙極點、單零點補償 A(s)

其中

既然電流模式功率級是一個準單極點系統,那么圖 26 所示的雙極點和單零點補償網絡一般足夠提供所需的相位裕度了。
放大器 ITH 引腳上這個雙極點、單零點補償網絡也稱為 II 型補償網絡。總之,有兩個電容器 CTH 和 CTHP 和一個電阻器 RTH。這個 R/C 網絡與放大器輸出電阻 Ro 一起,產生了一個如圖 27 所示的典型轉移函數,一個零點位于 fz1 處,兩個極點位于 fpo 和 fp2 處。

圖 27:II 型補償網絡轉移函數的概念圖
補償 R/C 值與負載階躍瞬態響應
前一節講述了 II 型補償網絡在頻率域的表現。在一個閉合環路電源設計中,一個重要的性能參數是負載升高 (負載下降) 瞬態時電源的輸出電壓下沖 (或過充),這個參數通常直接受環路補償設計的影響。
1)CTH 對負載階躍瞬態的影響。CTH 影響低頻極點 fpo 和零點 fz1 的位置。如圖 28 所示,CTH 越小,轉移函數 A(s) 的低至中頻增益能越高。結果,這有可能縮短負載瞬態響應達到穩定的時間,而對 VOUT 下沖 (或過沖) 幅度沒有很大影響。另一方面,CTH 越小,意味著 fz1 頻率越高。這有可能在目標交叉頻率 fC 處因 fz1 升高而減少增加的相位。

圖 28:CTH 對轉移函數和負載瞬態的影響
2)RTH 對負載階躍瞬態的影響。圖 29 顯示,RTH 影響零點 fz1 和極點 fp2 的位置。更重要的是,RTH 越大,fz1 和 fp2 之間的 A(s) 增益就越高。因此 RTH 增大會直接提高電源帶寬 fc,并在負載瞬態時降低 VOUT 的下沖 / 過沖。然而,如果 RTH 太大,電源帶寬 fc 可能過高,相位裕度就不夠了。

圖 29:RTH 對轉移函數和負載瞬態的影響
3) CTHP 對負載階躍瞬態的影響。圖 30 顯示,CTHP 影響極點 fp2 的位置。CTHP 用作去耦電容器,降低 ITH 引腳的開關噪聲,以最大限度減小開關抖動。如果電源帶寬 fc > fp2,那么 CTHP 對負載瞬態影響就不太大。如果 CTHP 設計過度,導致 fp2 靠近 fc,那么它就可能減小帶寬和相位裕度,導致瞬態下沖 / 過沖增大。

圖 30:CTHP 對轉移函數和負載瞬態的影響
用 LTpowerCAD 設計工具設計一個電流模式電源
通過 LTpowerCAD 設計工具,用戶可以非常容易地設計和優化凌力爾特電流模式電源的環路補償及負載瞬態性能。很多凌力爾特產品都可用其環路參數準確地建模。首先,用戶需要先設計功率級,在這一步,他們需要設計電流檢測網絡,確保為 IC 提供足夠的 AC 檢測信號。之后,在環路設計頁面,用戶可以通過簡便地移動滑動條,觀察總體環路帶寬、相位裕度和相應的負載瞬態性能,依此調節環路補償 R/C 值。就一個降壓型轉換器而言,用戶通常需要設計低于 1/6 fSW 的帶寬,有至少 45° (或 60°) 的相位裕度,在 ½ fSW 處至少有 8dB 的總體環路增益衰減。就一個升壓型轉換器而言,由于存在右半平面零點 (RHPZ),所以用戶需要設計低于最差情況 RHPZ 頻率 1/10 的電源帶寬。LTpowerCAD 設計文件可以輸出到 LTspice 進行實時仿真,以檢查詳細的電源動態性能,例如負載瞬態、加電 / 斷電、過流保護 … 等等。

圖 31:LTpowerCAD 設計工具減輕了環路補償設計和瞬態優化負擔
測量電源環路增益
LTpowerCAD 和 LTspice 程序不是用來取代真實電源的最終工作臺環路增益測量。在將設計投入最終生產之前,總是有必要進行測量。盡管電源模型理論上是正確,但是這些模型不可能全面考慮到電路寄生性和組件非線性,例如輸出電容器的 ESR 變化、電感器和電容器的非線性 … 等等。另外,電路 PCB 噪聲和有限的測量準確度還可能引起測量誤差。這就是為什么有時理論模型和測量結果可能相差很大的原因。如果發生這種情況,負載瞬態測試就可以用來進一步確認環路穩定性。
圖 32 顯示了用頻率分析儀系統測量一個非隔離式電源的典型電源環路增益的測量配置。為了測量環路增益,在電壓反饋環路中插入了一個 50Ω 至 100Ω 的電阻,并給這個電阻器加上了一個 50mV 隔離式 AC 信號。通道 2 連接到輸出電壓,通道 1 連接到這個電阻器的另一側。環路增益由頻率分析儀系統通過 Ch2/Ch1 計算。圖 33 顯示了測得的和 LTpowerCAD 計算得出的典型電流模式電源 LTC3851A 之環路波德圖。在關鍵的 1kHz 至 100kHz 頻率范圍內,兩條曲線吻合得非常好。

圖 32:測量電源環路增益的測試配置

圖 33:測得的和 LTpowerCAD 建模得到的電流模式降壓型轉換器之環路增益
其他導致不穩定性的因素
工作條件:
如果在示波器上電源開關或輸出電壓波形看起來不穩定或有抖動,那么首先,用戶需要確保電源是在穩態條件下工作的,沒有負載或輸入電壓瞬態。對于非常小或非常大的占空比應用而言,如果進入脈沖跳躍工作模式,就要檢查是否達到了最短接通時間或斷開時間限制。對于需要外部同步信號的電源而言,要確保信號干凈并位于控制器數據表給定的線性范圍之內。有時還有必要調整鎖相環 (PLL) 濾波器網絡。
電流檢測信號和噪聲:
在電流模式電源中,為了最大限度地降低檢測電阻器的功率損耗,最大電流檢測電壓一般非常低。例如,LTC3851A 可能有 50mV 最大檢測電壓。PCB 噪聲有可能干擾電流檢測環路,并導致開關表現不穩定。為了通過調試以確定是否確實是環路補償問題,可以在 ITH 引腳到 IC 地之間放置一個大型 0.1µF 電容器。如果有了這個電容器電源仍然不穩定,那么下一步就是檢查設計方案。一般而言,電感器和電流檢測網絡應該設計成,在 IC 電流檢測引腳上至少有 10mV 至 15mV 峰值至峰值 AC 電感器電流信號。另外,電流檢測走線可以用一對扭絞跨接線重新布設,以檢查這樣是否能解決問題。
對于 PCB 布局而言,有一些重要考慮因素 [6]??傊ǔP枰靡粚o挨著布設、返回 SENSE+ 和 SENSE- 引腳的電流檢測走線實現開爾文檢測。如果某個 PCB 通孔用在 SENSE- 網中,那么要確保這個通孔不接觸到其他 VOUT 平面。跨接 SENSE+ 和 SENSE- 的濾波器電容器應該通過直接走線連接,放置在盡可能靠近 IC 引腳的地方。有時需要濾波器電阻器,而且這些電阻器也必須靠近 IC。
控制芯片組件放置與布局:
控制 IC 周圍組件的放置和布局也是至關重要的 [6]。如果可能,所有陶瓷去耦電容器都應該靠近其引腳。尤其重要的是,ITH 引腳電容器 Cthp 要盡可能靠近 ITH 及 IC 信號地引腳。控制 IC 應該從供電電源地 (PGND) 有一個單獨的信號地 (SGND)。開關節點 (例如 SW、BOOST、TG 和 BG) 應該遠離敏感的小信號節點 (例如電流檢測、反饋和 ITH 補償走線)。
總結
對于開關模式電源而言,人們常常認為環路補償設計是一項富有挑戰性的任務。對于具快速瞬態要求的應用而言,設計具大帶寬和充足穩定性裕度的電源是非常重要的。這通常是一個非常耗時的過程。本文講述了一些關鍵概念,以幫助系統工程師了解這項任務,使用 LTpowerCAD 設計工具可將電源環路設計和優化變得簡單得多。
推薦閱讀:
推薦閱讀:





