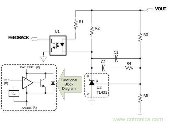
【導讀】TL431 并聯穩壓器或許是隔離式開關電源中最常見的 IC,其可提供低成本的簡單方式精確調節輸出電壓。圖 1 是 TL431 及典型應用電路(用于調節隔離式電源輸出)的方框圖。TL431 在單個三端器件中整合一個內部參考和一個放大器。R3 和 R5 電阻分壓器以及 TL431 的內部參考電壓可設定輸出電壓。在 TL431 內部,誤差放大器輸出可驅動晶體管的基極。晶體管集電器不僅可連接 TL431 的 K (陰極)引腳,而且還可驅動一個光耦合器,其可將隔離邊界的誤差信號發送至主控制器。反饋環路的頻率響應由位于 TL431 陰極與 REF 引腳之間的補償組件形成。

圖 1. 常用于調節隔離式電源輸出電壓的 TL431 電路。
在轉換器輸出電壓小于 5V 時,該電路開始出現一些局限性。陰極的最小推薦工作電壓等于參考電壓,標準版 TL431 為 2.5V。光耦合器內部光電發射器支持約 1.5V 的最大正向壓降。如果輸出電壓小于 4V,則光耦合器可能無法完全正向偏置。此外,還需要為偏壓電阻器 (R1) 分配額外的電壓裕度。這可將標準 TL431 實際使用輸出電壓限定在 4.5V 以上。TL431 有 TLV431 等低電壓版本,可提供 1.25V 參考。這可為采用 3.3V 輸出驅動光耦合器提供充足的性能空間。使用該部件調節更低的輸出電壓,需要對標準電路進行修改。
如圖 2 所示,只要添加一個 PNP 晶體管,就可使用低電壓 TLV431 調節小于 3.3V 的輸出電壓。在該電路中,TLV431 的陰極可驅動 PNP 晶體管的基極,其可配置為射極跟隨器。這允許光耦合器在 PNP 晶體管集電極與接地之間移動,在這里可為光電發射器正向壓降提供足夠的空間。由于最低陰極電壓為 1.25V,基極至發射極典型電勢為 0.7V,因此 Q1 發射極的最低電壓約為 1.95V。這可使用 2.5V 輸出為偏壓電阻器留 0.5V 壓降。
這種簡單修改可擴展 TLV431 穩壓電路范圍,使其包含 2.5V 電軌。然而對于低于 2.5V 的輸出電壓而言,標準穩壓電路所需的修改就要復雜得多。最終,必須專門生成一個更高電壓的輔助電源軌為 TLV431 供電并驅動光耦合器。
圖 2. 添加晶體管有助于 TLV431 驅動光耦合器為 2.5V 輸出接地。
如欲獲得本博客所述 TL431 及 TLV431 器件的電源實例,敬請查看 PowerLab 中的以下設計方案:
● PMP6886 — 3 類 36V-72V 輸入 2.5V/5A 有源鉗位正向;1/16 磚型;
● PMP8790 — 有源鉗位正向,四分之一磚型(18Vdc-60Vdc 輸入、3.3V/12A);
● PMP9203 — 通用 AC 輸入;支持固定頻率工作的 5V/2A USB 適配器。
推薦閱讀:



