【導讀】針對智能手機和平板電腦等移動設備的快速充電是消費電子行業中增長最快和規模最大的市場之一,相應電源適配器每年全球使用量達數億件以上。其中涉及一系列新興技術和挑戰,包括USB Power Delivery(PD)。本文將探討一些目前與快充相關的AC/DC功率變換關鍵技術,重點討論對USB PD的支持、技術的發展,以及Dialog在這方面提供的最新產品和解決方案。
移動設備AC/DC電源適配器之大趨勢
大多數移動設備(包括智能手機和平板電腦)都需要AC/DC開關電源適配器/充電器為電池充電。我們先來看一下大趨勢。如圖1所示,大約15年前,插在墻頭的充電器看上去簡單且略顯笨重,其功率通常為5W或更低,具有固定的5V輸出電壓。
大約10年前,隨著智能手機的推出,整個行業過渡到了基于USB Type-A的便攜式電源適配器(Travel Adaptor)。功率增加到了7.5W和10W,輸出電壓仍固定在5V左右。
大約7到8年前,業內開始開發快速充電解決方案,輸出電壓不再是固定的5V。它可以配置為9V、12V、或其他具有不同輸出電流的電壓水平,并且功率通常增加到15W、18W、或至25W。這一進步主要是由多家手機端芯片組解決方案提供商和智能手機制造商共同推動的。
近年來,使用USB Type-C和USB PD技術來支持更高功率級別的快充成為新趨勢。市場上也相應地出現了各種基于USB PD的便攜式電源適配器。它們支持的功率達到45W、65W及以上,具有較寬的輸出電壓和電流范圍(3.3V至21V,0至5A等)。盡管功率級別增加了,但電源適配器的大小并沒有成比例地增加。消費者喜歡將電源適配器放在口袋里,沒人愿意攜帶一個笨重的電源適配器。這就意味著功率密度變得更高了。

圖 1:針對移動設備的AC/DC電源適配器發展趨勢
快充的工作原理
今天的智能手機(如5G手機)具備更強的性能,例如更快的處理速度和更大的屏幕,這些需要由更大容量的電池來供電,目前已達到4000mAh至5000mAh或更高。但是,電池容量的增大不能以延長充電時間為代價,因為消費者不愿意在電池充電上等待太長時間。所以,市場需要快充,這意味著需要快速地將電能從墻壁插座通過充電器和線纜傳輸到手機內部的電池中。要提高充電速度,則需要更高的功率。
大多數智能手機和平板電腦通過USB線充電,默認電壓為5V。通常,線纜和連接器有著可通過的最大電流限制,因此電源適配器需要增加其輸出電壓才能提高充電功率。這樣一來,快充電源適配器便不再僅僅以5V電壓工作。新的適配器設計使其可以動態地配置輸出電壓和電流。當電源適配器初次插入墻壁插座時,其輸出電壓仍為5V,之后智能手機將根據手機端的操作條件通過某些通信協議協商并請求不同的輸出電壓,電源適配器則可以相應地調整其輸出電壓。
快充除了配置電壓外,還可以配置電流限制。有一種稱為“直接充電”的方法,可以繞過手機內部基于DC/DC開關電源變換器的電池充電電路,直接使用外部的AC/DC開關電源為電池充電。這就需要以精細的步長(例如20mV /步、50mA /步)對AC/DC電源適配器的輸出電壓和電流進行更精確、更嚴格的調節,以匹配電池的不同工作范圍和運行狀況(例如:1S電池典型電壓范圍為3.7V至4.2V;2S典型電壓范圍為7.4V至8.4V)。
為什么使用Type-C和USB PD?
實現快充需要適當的通信協議。到目前為止,業界還沒有統一的快充協議,基于D+/D- 的協議(例如高通Quick Charge QC2.0/3.0和某些OEM專有協議)和USB PD并存,而USB PD正成為一種新趨勢。USB PD是建立在USB Type-C連接器之上的通信協議,而USB Type-C是一種新的連接器技術,它提供了各種擴展的功能,比現有的A型/B型連接器具有更多的引腳,可支持高達100W的功率以及5A的更大電流。它的目標是實現真正的通用性、正反可用性和便利性,實現線纜兩端都可以插,接口正反都可以用。它的尺寸小于A型/B型連接器,有助于實現小型化設計。它不僅適用于移動設備,還適用于計算機、電視和其他消費電子應用,并得到所有主要OEM的支持。借助Type-C連接器,USB PD協議可以在一根線纜中組合、協商和傳輸電源、數據、視頻和音頻信息。USB PD協議涵蓋面廣,其標準也在不斷發展演變中。USB PD 2.0的標準數據結構允許多達7個電壓檔位,每檔都有相應的電流限制;而支持可編程電源(PPS)協議的USB PD 3.0標準還涵蓋了“直接充電”。這些功能和特性都為消費者帶來了很多便利。
常規USB PD解決方案的局限性
常規的USB PD解決方案盡管功能齊全靈活,但對于移動設備快充應用來說,它們仍存在一些局限性。它們通常沒有針對AC/DC功率變換進行優化,還具備一些電源適配器并不需要或不適用的功能,比如視頻和音頻模式;它們通常基于DSP或MCU,具有較高的固有控制器成本;它們需要諸多外部元件,從而導致較高的系統BOM成本;它們可能需要電源硬件工程師編寫軟件或firmware,從而導致復雜的系統設計流程和較長的產品設計周期。移動設備快充,尤其是智能手機快充,占據了龐大消費電子市場相當份額,有必要對此應用領域進行細分優化。
應對功率變換的挑戰
除了通信協議之外,在功率變換方面,如圖2所示, 快充電源適配器設計還面臨許多挑戰,例如嚴格的多級恒定電壓和恒定電流(CVCC)控制調節、高效率、低待機損耗、快速動態負載響應、高功率密度、小型化、更低的EMI/EMC、強大的保護功能、滿足全球各種電源標準和不同OEM的特定要求、提供很好的用戶體驗 (例如無聽覺噪聲)、實現大批量生產中成本低廉等等。其中,在高功率(45W及以上)應用中實現高功率密度已成為學術界和工業界的熱門話題。當然,高功率密度需要更高的效率和更低的功耗;此外,它要求將各種元件尺寸做到最小,并將包括變壓器在內的所有功率器件和元件緊湊而恰當地封裝到小體積的適配器外殼中,且不會出現過熱或其他問題。

圖2:快充電源適配器設計面臨的挑戰

在高功率密度領域有多種技術和方法,例如更高的開關頻率、諧振拓撲、軟開關、數字化智能控制、GaN器件的恰當使用等。通常,對于AC/DC反激式拓撲,通過開關頻率的提升可以減小變壓器的體積并降低傳導損耗,有助于實現更小的外形尺寸。但是更高的開關頻率也會帶來更高的 變壓器磁芯損耗和功率器件開關損耗。作為軟開關技術的一個重要部分,零電壓開關(ZVS)技術可降低開關損耗并改善功率開關器件的工作條件,從而在高開關頻率運行下實現良好的效率,在滿足尺寸和散熱要求的同時,使總體功率損耗保持在可接受的范圍內。
Dialog的最新ZVS高功率密度AC/DC USB PD解決方案
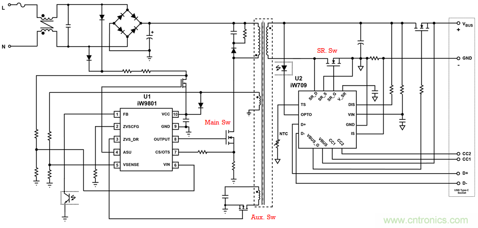
Dialog致力于AC/DC功率變換技術和產品開發已超過15年。近年來,Dialog與行業合作伙伴和客戶緊密合作,在快充解決方案開發和市場培育中處于領先地位,發布了多代產品和解決方案。最近,為了滿足行業和市場需求,Dialog推出了最新的ZVS高功率密度USB PD解決方案。該方案基于iW9801和iW709芯片組,如圖3所示。

圖3:采用iW9801和iW709的ZVS高功率密度USB PD解決方案的典型應用電路
作為一個顯著特點,該解決方案使用了具有輔助繞組和低側輔助開關(Aux. Sw)的ZVS反激式拓撲。在打開主開關(Main Sw)之前,輔助開關(Aux. Sw)會短暫導通一小段時間,使變壓器的電感和線路中的寄生電容產生諧振運行,從而降低主開關的電壓。通過Dialog的自適應ZVS專利控制技術,在線路輸入交流電壓、輸出直流電壓和負載電流的全范圍運行條件下為主開關創建一個優化的ZVS導通條件。在主開關關斷時ZVS輔助繞組還部分回收了變壓器漏感上的能量,并降低了關斷損耗。與有源鉗位反激式(ACF)拓撲相比,這種ZVS拓撲可以降低成本,因為它不需要高側驅動器和高壓輔助開關器件(通常600V或更高),而測試結果表明它可以達到與ACF拓撲幾乎同等的效率。
該解決方案將iW9801用作初級側控制器,iW709用作次級側控制器。iW9801使用先進的數字控制技術來實現自適應ZVS和其他高性能功能,適用于45W及以上功率的快充應用。電源適配器的體積取決于滿載效率和開關頻率。為了滿足各種能效標準,實現在全負載范圍的高效率而不帶來聽覺噪聲等問題,iW9801采用了一種Dialog的自適應多模式專利控制策略,在滿載和重載時采用高頻的PWM模式,從重載到輕載開關頻率則相應降低,其調制方式依次為PWM、PFM、DPWM(Deep PWM)和Burst模式。iW9801內置了主開關和輔助開關的驅動器。其自適應ZVS 根據適配器實時運行信息,采用準確的數字算法,逐個開關周期動態地調整ZVS控制時序。因此,無論輸入輸出電壓及負載如何變化或者更換何種主MOSFET,自適應ZVS都可以靈活應對,并保證ZVS的優化實現,從而大大降低開關損耗并可實現較低的EMI。在上述功能基礎上iW9801還提供了一系列內置的強大保護功能。
iW709集成了三種次級側的控制功能:USB PD 3.0協議支持、MOSFET同步整流器(SR)的驅動控制、反激式拓撲次級側調節(SSR)。iW709已通過USB-IF 對PD3.0 (含 PPS)的權威認證測試,實現了以精細的步長(20mV /步、50mA /步)支持3.3V至21V寬范圍輸出。iW709協議功能同時支持高通Quick Charge QC4+,針對快充電源的要求和特性進行了優化,并集成了USB VBUS開關驅動控制,為外部設備提供保護。iW709的SR控制單元針對高頻應用優化了SR MOSFET開/關時序,并使用專利技術針對ZVS或ACF進行實時優化控制。它具有自適應的驅動電壓,可以保證快速的關斷,從而對CCM控制提供更好的支持。它的智能化精準電壓檢測可以防止同步整流管誤導通。自適應時序控制使芯片應用于更寬的頻率范圍,接受更大的系統容差。在電壓電流閉環控制方面,iW9801/iW709芯片組能以非常精細的步長實現準確的多級電壓電流CVCC調節,并在典型的45W設計中滿足低于20mW的空載待機損耗要求。借助芯片內置的SSR數字補償,該芯片組消除了對外部環路補償元件的需求,同時在所有工作條件下保持穩定性。
與常規的USB PD控制器相比,iW709特別針對AC/DC功率變換進行了優化, 包括:
● 專門為便攜式電源適配器應用進行了簡化設計,去掉了電源不適用或不需要的功能(例如:視頻和音頻模式)。
● 使用基于狀態機的數字邏輯,并進行了優化處理,降低了自身成本。
● 需要較少的外部元件和系統BOM成本。
● 無需編寫軟件或firmware,簡化了系統設計流程,加快了產品設計周期。
圖4顯示了一個采用iW9801/iW709解決方案的65W ZVS USB PD便攜式電源適配器設計樣品照片。它完全支持PD3.0協議以及PPS,包含多種輸出:5V3A、9V3A、15V3A、20V3A、20V3.25A、15V_prog(3.3V-16V/3A)和20V_prog(3.3V-21V/3A)。對于15V輸出,在115V AC下測得的滿載效率為93.23%,在230V AC下測得為94.02%;對于20V輸出,在115V AC下測得的滿載效率為93.08%,在230V AC下測得為93.93%。該65W設計使用Silicon MOSFET 作為功率開關器件,全部元器件裝在單塊PCB上,并已經過全面測試,滿足所有電氣、散熱和安全要求。

圖4:采用了 iW9801和iW709的65W ZVS USB PD便攜式電源適配器設計樣品照片
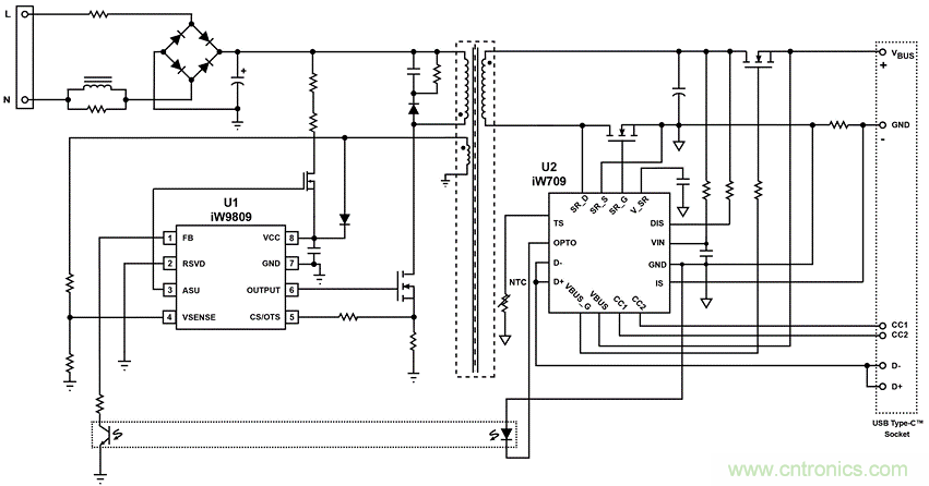
除了支持高功率(45W及以上)及高功率密度的基于iW9801的ZVS解決方案之外,Dialog還推出了以iW9809為初級側控制器的準諧振(QR)解決方案,目標應用是低成本低功率(40W及以下)的場合(圖5)。iW9809控制反激式電路中的單個功率開關,不使用ZVS輔助開關。它的準諧振方式采用Dialog的恒定開關頻率QR專利技術,與自適應多模式開關調制策略(PWM、PFM、 DPWM和Burst)無縫對接共同運行,可為目標應用實現最佳的尺寸、高效率、低EMI共模噪聲和低聽覺噪聲等良好性能。與iW9801相似,iW9809可以與iW709配合使用,實現優化的低成本USB PD解決方案,同時空載待機損耗低于20mW。

圖5:采用iW9809和iW709的低成本USB PD 解決方案典型應用電路圖
小結
當前,AD/DC快充領域正迅速地向高功率等級、高功率密度、小型化、全面支持多種通訊協議(包括USB PD)、高性能、低成本等方向發展。本文探討了一些相關的發展趨勢、關鍵技術和挑戰,并介紹了Dialog最新的基于iW9801和iW709芯片組的ZVS高功率密度USB PD解決方案。沿著這個方向,在業界人士不懈努力不斷創新中,下一代的快充技術必將更上一個臺階,以更優異的產品和方案滿足廣大消費者的需求。
推薦閱讀: