【導讀】反激式轉換器在連續導通模式 (CCM) 和非連續導通模式 (DCM)下都可以工作。但對許多低功耗和低電流應用而言,DCM反激式轉換器更加緊湊而且成本更低。本文將詳細介紹此類轉換器的設計步驟。
反激式轉換器在連續導通模式 (CCM) 和非連續導通模式 (DCM)下都可以工作。但對許多低功耗和低電流應用而言,DCM反激式轉換器更加緊湊而且成本更低。本文將詳細介紹此類轉換器的設計步驟。
DCM操作的特點是轉換器的整流器電流在下一個開關周期開始之前即減小至零。在切換前將電流降至零將減少場效應晶體管 (FET) 的耗散并降低整流器損耗,而且通常也會降低變壓器的尺寸要求。
而CCM操作則直到整個開關周期結束時仍保持整流器的電流傳導。我們在“關于反激式轉換器的幾大關鍵設計考量因素”和 “CCM反激式轉換器的設計細節及損耗計算”這兩篇文章中曾介紹了反激式轉換器的設計考量和CCM 反激式轉換器的功率級公式。CCM操作最適合中高功率應用,但如果是低功率應用,則可以使用DCM 反激式轉換器,請繼續閱讀下文。
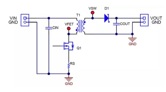
圖1顯示了一個簡化的反激原理圖,它可以在DCM 或 CCM 模式下運行,并根據時序在模式之間進行切換。為了保持電路在DCM 模式下操作,如本文將要評估的,關鍵組件的開關波形應具有圖 2所示的特性。
在占空比周期D內,FET Q1導通,電路開始工作。T1原邊繞組中的電流始終從零開始,上升至由原邊繞組電感、輸入電壓和導通時間t1決定的峰值。在此 FET 導通時間內,二極管 D1因T1 的副邊繞組極性而反向偏置,迫使所有輸出電流在t1和t3期間由輸出電容器 COUT 提供。

圖 1:可在DCM或CCM模式下運行的簡化反激式轉換器原理圖
當 Q1 在周期 1-D 期間關斷時,T1的副邊電壓極性反轉,使D1 將電流傳導至負載并對 COUT進行充電。D1中的電流在t2期間從其峰值線性下降至零。一旦T1存儲的能量耗盡,在剩余時間段 t3 中只會剩余振鈴。這種振鈴主要是由于T1 的磁化電感以及 Q1、D1 和 T1 的寄生電容造成的。這在 t3 期間通過Q1的漏極電壓很容易看出來,該電壓從 VIN 加反射輸出電壓下降回VIN,因為一旦電流截止,T1就無法支持電壓。(注意:t3 中若沒有足夠的死區時間,將可能進入CCM操作。)CIN 和 COUT 中的電流與Q1和D1中的電流相同,但沒有直流偏移。
圖 2 中的陰影區域A和B突出顯示了變壓器在t1和t2期間的伏微秒積,它們必須保持平衡以防止飽和。區域“A”代表 (Vin/Nps)×t1 ,而“B”代表 (Vout+Vd)×t2,均以副邊為參考。Np/Ns是變壓器原邊與副邊的匝數比。

圖2:DCM反激式轉換器的關鍵電壓和電流開關波形以及設計人員須指定的幾個關鍵參數。
表1詳細說明了DCM相對于CCM的特性。DCM的一個關鍵屬性是,無論變壓器的匝數比如何,具有較低的原邊電感都會降低占空比。它讓您可以限制設計的最大占空比。如果想要使用特定控制器或保持在特定的導通或關斷時間限制之內,這一點可能很重要。較低的電感需要較低的平均能量存儲(盡管具有較高的峰值FET電流),與CCM設計相比,通常也允許使用更小的變壓器。
DCM 的另一個優點是這種設計消除了標準整流器中的 D1 反向恢復損耗,因為電流在 t2 結束時為零。反向恢復損耗通常表現為 Q1 中耗散的增加,因此消除它們會降低開關晶體管上的應力。輸出電壓越高,該優勢愈加明顯,因為整流器的反向恢復時間也隨著二極管額定電壓的增大而增加。

表1:DCM 反激式設計相對于CCM設計的優缺點
開始設計之前,開發人員需要了解幾個關鍵參數以及基本的電氣規范。首先要選擇開關頻率 (fsw)、所需的最大占空比 (Dmax)以及估計的目標效率。然后根據公式1計算出時間t1:

接下來,用公式 2 估算變壓器的峰值原邊電流 Ipk。對于公式 2 中的 FET 導通電壓 (Vds_on) 和電流采樣電阻電壓 (VRS),先假設較小的0.5 V壓降比較適合,稍后可以更新壓降值。

根據圖2中A和B面積相等,通過公式3計算所需的變壓器匝數比Np/Ns:

其中 x 是t3所需的最小空閑時間(從x = 0.2開始)。
如果想要改變Np/Ns,則調整 Dmax并再次迭代計算。
接下來,用公式 4 和 5 來計算 Q1 (Vds_max) 和 D1 (VPIV_max) 的最大“平頂”電壓:

這些組件常常會因變壓器漏電感而產生振鈴,根據經驗,實際值預計要比通過公式4和5得出的值高10-30%。如果Vds_max高于預期,減少Dmax可以降低它,但VPIV_max會增加。此時需要確定哪個組件電壓更關鍵,并在必要時再次迭代計算。
用公式 6 計算 t1_max,其值應與公式1接近:

用公式 7 計算所需的最大原邊電感:

如果選擇的電感低于公式 7 算出的電感,則根據需要進行迭代計算,增加x并減少Dmax,直到Np/Ns和Lpri_max 等于所需要的值。
然后,利用公式 8來計算 Dmax:

并分別利用公式9 和 10 計算最大Ipk及其最大均方根 (RMS) 值:

根據所選控制器的電流采樣輸入最小電流限制閾值 Vcs(公式 11),計算允許的最大電流采樣電阻值:

使用公式 9得到的Ipkmax值和RS來驗證假設的FET Vds壓降和公式2中的采樣電阻器VRS 是否接近;如果差別較大,則再次迭代。
利用公式 12 和 13以及公式10 的結果,來計算RS的最大耗散功率和Q1的傳導損耗:

FET 開關損耗通常在Vinmax處最高,因此最好利用公式14計算整個VIN范圍內的Q1開關損耗:

其中Qdrv是FET總柵極電荷,Idrv是預期的峰值柵極驅動電流。
公式 15 和 16 用于計算FET非線性Coss電容充電和放電的總功率損耗。公式15中的被積函數應與0 V至實際工作Vds之間的實際FET Coss數據表曲線嚴格匹配。Coss損耗通常在高壓應用或使用極低RDS(on) FET時最大,其Coss 值也較大。

通過將公式 13、14和16的結果相加來估算總的FET 損耗。
公式17表明該設計中的二極管損耗將大大簡化。請確保選擇額定副邊峰值電流遠大于 IOUT的二極管。

輸出電容通常選擇公式 18 或 19 中值較大的那一個,這兩個公式根據紋波電壓和等效串聯電阻(公式 18)或負載瞬態響應(公式 19)來計算電容:

其中 ?IOUT 是輸出負載電流的變化,?VOUT 是允許的輸出電壓偏移,而fBW 是估計的轉換器帶寬。
用公式 20 計算輸出電容器 RMS 電流:

用公式 21 和 22 估計輸入電容器的參數:

公式 23、24 和 25 總結了三個關鍵的波形時間間隔及其關系:

如果需要額外的副邊繞組,公式 26 可以輕松計算出額外的繞組 Ns2:

其中 VOUT1 和 Ns1 是穩壓輸出電壓。
變壓器原邊RMS 電流與公式 10 中的 FET RMS 電流相同;變壓器副邊RMS 電流如公式 27 所示。變壓器磁芯必須能夠在不飽和的情況下處理 Ipk。當然還要考慮磁芯損耗,但這不在本文討論范圍之內。

從上述步驟中可以看出,DCM 反激式設計是一個迭代過程。開關頻率、電感或匝數比等初始假設可能會根據后面的計算結果(例如功耗)改變。別怕麻煩,根據需要多次迭代執行設計步驟,以實現您需要的設計參數。只要付出努力,就可以實現最佳的DCM反激設計,提供低功耗、緊湊和低成本的解決方案,滿足電源轉換器的需求。
(參考原文:Designing a DCM flyback converter)
(來源: 電子工程專輯,作者:John Betten )
免責聲明:本文為轉載文章,轉載此文目的在于傳遞更多信息,版權歸原作者所有。本文所用視頻、圖片、文字如涉及作品版權問題,請電話或者郵箱editor@52solution.com聯系小編進行侵刪。
推薦閱讀:




