【導讀】無論是在建筑物中還是在生產車間,如今到處都需要可編程控制器來調節各種過程、機器和系統。這涉及設備所連接的可編程邏輯控制器(PLC)或分布式控制系統(DCS)模塊。為了控制這些設備,PLC 和 DCS 模塊通常具有具有電流輸出、電壓輸出或兩者組合的輸出模塊。
無論是在建筑物中還是在生產車間,如今到處都需要可編程控制器來調節各種過程、機器和系統。這涉及設備所連接的可編程邏輯控制器(PLC)或分布式控制系統(DCS)模塊。為了控制這些設備,PLC 和 DCS 模塊通常具有具有電流輸出、電壓輸出或兩者組合的輸出模塊。工業控制模塊涵蓋 ±5 V、±10 V、0 V 至 5 V、0 V 至 10 V、4 mA 至 20 mA 和 0 mA 至 20 mA 的標準模擬輸出電壓和電流范圍。特別是在工業領域,通常需要對微控制器和輸出外設進行電氣隔離。
經典解決方案提供分立設計,將來自微控制器的數字信號轉換為模擬信號,或提供不同的模擬輸出,并實現電流隔離。然而,與集成解決方案相比,分立式設計表現出許多缺點。例如,大量元件會導致系統復雜性高、電路板尺寸大、成本高。短路能力甚至故障診斷等附加特性突出了這些缺點。
更好的解決方案是在單個芯片上集成盡可能多的功能,例如與Inc.(ADI)所做的那樣。除了數模轉換外,它還提供完全集成的可編程電流源和可編程電壓輸出,從而滿足工業過程控制應用的要求。
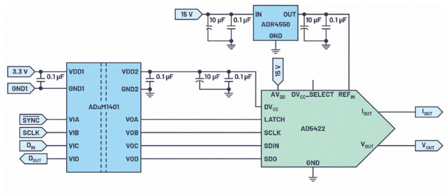
圖1所示為對輸出模塊的模擬輸出級進行完全隔離控制的示例電路。它特別適用于需要 4 mA 至 20 mA 標準電流輸出和單極性或雙極性輸出電壓范圍的過程控制應用中的 PLC 和 DCS 模塊。本電路基于ADI公司的高精度16位DACAD5422和ADuM1401四通道數字隔離模塊。
16位DAC的輸出可通過串行外設接口(SPI)進行配置。該模塊還具有集成的診斷功能,可用于工業環境。微控制器和DAC之間所需的絕緣電阻由隔離模塊提供,隔離模塊的四個通道用于與DAC的SPI連接:三個通道(鎖存器、SCLK和SDIN)發送數據,第四個通道(SDO)接收數據。
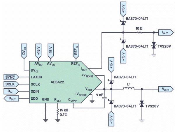
特別是在工業應用中,必須提供耐高干擾電壓的魯棒輸出。IEC 61000等標準規定了魯棒性要求,例如,該標準規定了電磁兼容性(EMC)方面的要求。為了符合這些標準,必須在輸出端安裝額外的外部保護電路。保護電路的一種可能性如圖2所示。

圖1.使用AD5422和ADuM1401對模擬輸出級進行隔離控制的簡化示例電路。

圖2.AD5422輸出符合IEC 61000標準的保護電路。
電流輸出(I外) 可以在 4 mA 至 20 mA 或 0 mA 至 20 mA 范圍內選擇性編程。電壓輸出通過單獨的V提供外引腳,可配置為 0 V 至 5 V、0 V 至 10 V、±5 V 或 ±10 V 的電壓范圍。所有電壓范圍的超量程為10%。兩個模擬輸出均具有短路和開路保護,可驅動高達1 μF的容性負載和高達50 mH的感性負載。
DAC需要一個模擬電源(AVDD)范圍為 10.8 V 至 40 V。對于數字電源電壓(DV抄送),需要 2.7 V 至 5.5 V。或者,DV抄送可用作系統中其他元件的電源引腳或上拉電阻的端接。為此,DV抄送_SELECT引腳應浮動,內部4.5 V LDO穩壓器電壓應施加到DV抄送針。最大可用電源電流為5 mA。在所示電路中,DV抄送用于為ADuM1401的電氣隔離側供電。
使用ADR4550外部基準電壓從16位DAC獲得高精度轉換結果。這是一款高精度、低功耗、低噪聲基準電壓源,最大初始精度為0.02%,具有出色的溫度穩定性和低輸出噪聲。此處所示的電路特別適用于提供電流和電壓輸出的PLC或DCS模塊的輸出模塊,并且必須符合IEC 61000等EMC標準。
(作者:Thomas Brand)
免責聲明:本文為轉載文章,轉載此文目的在于傳遞更多信息,版權歸原作者所有。本文所用視頻、圖片、文字如涉及作品版權問題,請聯系小編進行處理。
推薦閱讀:
艾邁斯歐司朗推出全球合作伙伴網絡計劃,激勵創新并加速客戶設計進程




