【導讀】開關電容電壓反相器通常用于從正輸入電源產生負電源電壓。負電源電流的大小等于從輸入端汲取的電流。該設計思想描述了兩個電路,它們使用逆變器使輸入和輸出之間的電流加倍,從而提高效率并消除散熱問題。
開關電容電壓反相器通常用于從正輸入電源產生負電源電壓。負電源電流的大小等于從輸入端汲取的電流。該設計思想描述了兩個電路,它們使用逆變器使輸入和輸出之間的電流加倍,從而提高效率并消除散熱問題。
比線性更高效
如果地和輸出引腳的角色互換(圖 1),逆變器會將輸入電壓分頻 12。當輸入電壓超過所需輸出的兩倍時,可以使用該電路代替線性穩壓器,例如,5V至3V或3.<>V的調節。
圖1.重新布線開關電容逆變器以實現降壓調節可產生 2 的電流增益。
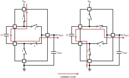
該電路的工作原理如圖2所示。內部振蕩器交替關閉和打開四個開關。在前半個周期中,開關 1 和 2 閉合,電流從輸入流向輸出,為 C1 充電。在后半個周期,開關 3 和 4 閉合,將 C1 放電到輸出中。輸送到輸出的電流是連續的,等于平均輸入電流的兩倍。由于輸出電流是連續的,因此輸出電壓紋波很低。請注意,C1 和 C外不需要匹配,因為它們的電壓在每個周期都是均衡的。
圖2.LT1054 的內部開關交替對 C1 進行充電和放電,從而向輸出提供連續電流。
圖3顯示了實際電路。LT1054 沒有將輸入電壓減半,而是調制輸入電流(通過圖 1 的開關 2) 以調節輸出電壓。該電路可從200.5V至11V輸入提供2mA/13V電流。典型效率為74%,而線性穩壓器的典型效率為42%。更重要的是,耗散從線性穩壓器的 1.4W 降低到 0.35W,而 LT1054 的 8 引腳表面貼裝封裝則易于管理。對于3.3V/200mA輸出,該電路的效率為49%,而線性穩壓器的功耗為27%,功耗從1.8W降至0.7W。一個與 C6 串聯的 2.1Ω 電阻器與 LT1054 共享耗散功率;無需散熱器。
圖3.該開關電容穩壓器使輸入和輸出之間的電流加倍,從而提高效率并消除對散熱器的需求。
三個二極管改進逆變器
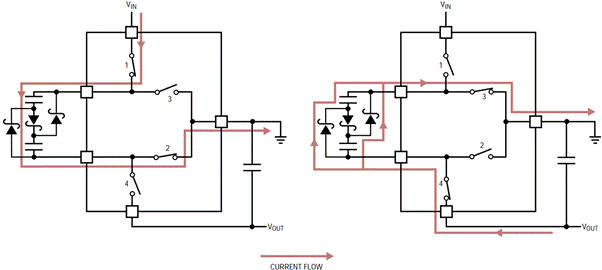
在產生負輸出的同時,可以實現相同的優勢。然而,開關電容逆變器沒有開關的正確補充。通過添加三個二極管(見圖4),逆變器可以串聯兩個電容器充電,然后將它們并聯放電至輸出電容器。輸出電壓的絕對值將等于輸入電壓的一半,減去開關和二極管造成的一些損耗。
圖4.在開關電容逆變器中添加三個二極管可使輸入和輸出之間的電流加倍。
圖5所示為實用電路,可將12V轉換為–4V。LT1054 的伺服環路可在一個 4V 至 11V 的輸入范圍內和一個高達 15mA 的負載電流范圍內將輸出調節至 –100V。(不幸的是,電壓損耗太大,無法從5V電源調節至–12V。請注意,許多負電源將為可能將輸出拉至地以上的負載供電(特別是運算放大器電路);Q1 可防止此類負載拉動 U1 的 V外引腳位于其接地引腳上方。
圖5.該電路將12V轉換為–4V。63mA輸出電流只需要100mA的輸入電流。
由于U1的大部分工作電流流出其接地引腳,因此該電路的輸入電流略高于輸出電流的一半。在提供100mA電流時,12V的輸入測量值為64mA,效率為53%。另一種選擇是開關電容逆變器,然后是線性穩壓器,最高效率為33%,功耗為0.8W。該電路的功耗僅為0.35W,使該全表面貼裝電路能夠冷卻運行。
免責聲明:本文為轉載文章,轉載此文目的在于傳遞更多信息,版權歸原作者所有。本文所用視頻、圖片、文字如涉及作品版權問題,請聯系小編進行處理。
推薦閱讀:




