【導讀】現代鐵路系統中的車載電子設備越來越多,例如乘客互聯網接入點、衛星鏈路、對講機和公共廣播 (PA) 系統、導航子系統、應急無線電設備、告示牌、LED 照明系統、信息系統、座椅充電插座和其他配件。另外還有電池充電子系統,因為在瞬時斷電或長時間斷電時,很多功能還需要供電。所有這些功能都有獨特的電壓要求,因而需要部署很多 DC/DC 轉換器,用于將較高直流電壓轉換成多個低電壓。
現代鐵路系統中的車載電子設備越來越多,例如乘客互聯網接入點、衛星鏈路、對講機和公共廣播 (PA) 系統、導航子系統、應急無線電設備、告示牌、LED 照明系統、信息系統、座椅充電插座和其他配件。另外還有電池充電子系統,因為在瞬時斷電或長時間斷電時,很多功能還需要供電。所有這些功能都有獨特的電壓要求,因而需要部署很多 DC/DC 轉換器,用于將較高直流電壓轉換成多個低電壓。
然而,設計人員在指定用于鐵路的 DC/DC 轉換器時,必須確保這些轉換器能夠耐受惡劣的電氣、機械和熱應力條件,并在狹小空間內可靠運行。這些轉換器還必須滿足一系列的嚴格行業和法規要求,而且易于部署,從而節省時間。
本文簡要探討了鐵路應用對 DC/DC 電源轉換器的要求。然后介紹了 TRACO Power 的 DC/DC 轉換器,并展示了如何應用這些轉換器來滿足各種要求。
鐵路配電
電力機車或有軌電車的典型配電路徑有很多較低的電壓,它們來自初級直流架空接觸網電源。與任何關鍵應用一樣,鐵路也有強制執行的行業標準,從多個角度定義了性能要求。
鐵路電子設備的主要法定規范是 EN 50155 鐵路應用 - 機車車輛上使用的電子設備。該標準定義了環境和服務條件、可靠性預期、安全性、設計和施工方法。另外還包括文檔和測試。
其他重要規范包括:
· EN 61373,鐵路應用 - 機車車輛設備沖擊和振動試驗
· EN 61000-4,電磁兼容性 (EMC)
· EN 45545-2,歐洲鐵路消防安全標準
· 英國鐵路工業協會標準 RIA 12,拖動及運載設備的直流控制系統中瞬態浪涌保護的通用規范
即便自己動手 (DIY) 的電源轉換器設計在仿真中和作為試驗樣機能夠達到預期效果,滿足這些法規要求仍然是一個重大的設計挑戰。幸運的是,我們沒有必要自己動手設計轉換器。符合鐵路要求的現成專用標準 DC/DC 轉換器已經面世。
例如,TEP 150UIR/TEP 200UIR 系列是兩個類似的半磚貼裝型轉換器系列,額定功率分別為 150 W 和 200 W。它們提供增強的 3,000 VAC 輸入/輸出 (I/O) 隔離,以及內置的短路、過壓和過溫保護功能。
這兩個系列的所有成員均具有相同的連接配置,且封裝尺寸均為 60 mm × 60 mm × 13 mm(圖 1)。它們的效率約為 90%。
圖 1:TEP 150UIR 和 TEP 200UIR 系列的所有成員具有相同的外殼尺寸和外形。(圖片來源:TRACO Power)
TEP 150UIR 系列具有極寬的輸入電壓范圍,從 14 到 160 VDC,并提供五種輸出配對,從 5 V/30 A 到 48 V/3.2 A(圖 2)。
圖 2:TEP 150UIR 系列的額定電壓/電流范圍為 5 V/30 A 至 48 V/3.2 A(圖片來源:TRACO Power)
該系列中電壓最低/電流最大的是 TEP 150-7211UIR,在 5 V 電壓下可提供高達 30 A 的電流。
TEP 200UIR 系列的輸入和輸出電壓范圍相同,但電流更大,額定電壓/電流范圍為 5 V/40 A 至 48 V/4.2 A(圖 3)。
圖 3:TEP 200UIR 系列的功率提高了 33%,輸出電壓值相同,但輸出電流更大。(圖片來源:TRACO Power)
該系列中電壓最高/電流最小的產品是 TEP 200-7218UIR,在 48 V 電壓下可提供最高 4.2 A 的電流,而 150 W 的同類產品在該電壓下的電流為 3.2 A。
通過保持相同的尺寸和基底面,用戶可以輕松升級電路,以滿足不同的需求或使用不同的電路板,同時最大程度地減少布線和布局問題。它們還可以減少獨特型號的庫存量,從而簡化庫存。
三大重要特性
TEP 150UIR 和 TEP 200UIR 設備具有三個突出特點:寬輸入電壓范圍、延長的保持時間和主動涌流限制。
1) 寬輸入電壓范圍:典型的工業級電子設備可能滿足一般的電壓/電流要求,但用于此應用的 DC/DC 電源轉換器必須能夠耐受更寬范圍的輸入電壓變化和一系列可能的標稱值(圖 4)。
圖 4:不同軌道應用的直流輸入范圍跨度非常大,特別是在分析中考慮了與標稱值的允許偏差時。(圖片來源:TRACO Power)
其中包括輸入電壓在每個標稱值周圍的允許變化:
· 連續范圍 = 0.7 至 1.25,× VNOM
· 欠壓 = 0.6 × VNOM,持續 100 ms
· 浪涌 = 1.4 × VNOM,持續 1 秒
要設計一個可以故障穿越 100 ms 斷電的電源轉換器非常困難,而持續一秒鐘的浪涌會產生太多能量,無法鉗位。因此,轉換器必須在圖 4 所示的整個范圍內工作,同時留出一些安全余量。實際上,這意味著輸入范圍超過 2.33:1。
標稱電壓可能是 24 VDC 至 110 VDC 的任何值,這使得問題變得更為復雜。很多 DC/DC 轉換器制造商提供更寬的 4:1 輸入范圍轉換器(通常為 43 至 160 V),以涵蓋大多數應用,從而滿足這些需求,但單個轉換器通常無法滿足所有需求。
為了解決這個問題,TRACO 設備支持 14 至 160 VDC 的超寬 12:1 輸入。由于輸入范圍寬,系統應用工程師能夠使用單個電源,提供一系列的標稱系統電壓。
2) 延長的保持時間:該直流線路需要承受 ±2 kV 的快速瞬態電壓,上升時間為 5 ns,下降時間為 50 ns,重復頻率為 5 kHz。此外,還有 ±2 kV 的線對地浪涌和 ±1 kV 的線對線浪涌,上升時間為 1.2 μs,下降時間為 50 μs,來自指定的交流耦合源阻抗。
有些要求超出了 EN 50155 標準,要求抗浪涌能力達到 1.5 x VNOM(持續 1 秒)和 3.5 x VNOM(持續20 ms),浪涌源阻抗極低,僅為 0.2 Ω。對于 110 VDC(標稱值)的系統來說,這相當于 385 VDC 的峰值,超出了轉換器的正常范圍,尤其是當轉換器需要在 66 VDC 的最小欠壓電壓下工作時。
這種低阻抗源產生很大能量,意味著瞬態電壓抑制器 (TVS) 無法鉗位電壓。根據功率水平,需要在電源輸入端使用預調節器,或者使用在浪涌期間關閉輸入端的電路。DC/DC 轉換器必須具備保持功能,以便在此期間維持輸出。
為了解決這個問題,TRACO 設備提供了一個重要功能,即總線引腳輸出。該輸出提供一個固定電壓,為電容器充電,使電容器能夠提供更長的保持時間所需的能量(圖 5)。與在傳統前端電容器保持方案中使用的電容器相比,這些電容器體積更小,成本更低。
圖 5:這是建議與母線電容器 CBUS 一起使用的輸入電路,可以簡化長保持時間的實現。(圖片來源:TRACO Power)
請注意,無需為輸入電路添加串聯二極管,因為這些轉換器帶有集成二極管,可以避免短路并讓電容器的能量持續流入電源。
當電源電壓中斷時,輸入電壓將降至母線電壓,然后電容器開始放電,為電源模塊提供能量。由于功率密度相對較高,TEP 150UIR 系列和 TEP 200UIR 系列可在最高 80 V 的輸入電壓下提供固定的母線電壓。在更高的輸入電壓下,母線電壓隨實際輸入電壓線性增長(圖 6)。
圖 6:在最高 80 V 的輸入電壓下,這些轉換器提供固定的母線電壓;在更高的輸入電壓下,母線電壓隨實際輸入電壓線性增長。(圖片來源:TRACO Power)
3) 主動涌流限制:這解決了電源轉換器的一個常見問題:當輸入電壓開始升高時,輸入端的保持電容器會導致高涌流。這可能會燒斷保險絲或讓電路跳閘,并導致連接設備出現錯誤和故障。
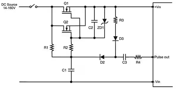
為避免這種情況,TEP 150UIR 和 TEP 200UIR 系列的脈沖引腳提供 12 V、1 kHz 的方波信號,可在涌流限制電路上使用(圖 7)。
圖 7:TEP 150UIR 和 TEP 200UIR 系列提供了一種簡單的方法,利用脈沖引腳和方波信號來限制啟動時的涌流。(圖片來源:TRACO Power)
通過將主動涌流限制電路連接到脈沖引腳,可以有效地限制涌流(圖 8)。不限制時,涌流大約為 120 A(左圖),有限制時,涌流降至大約 24.5 A(右)。
圖 8:利用脈沖引腳來驅動轉換器的主動涌流限制電路,將涌流減小至五分之一。在顯示的示例中,Vin 為 72 V。左圖的水平刻度為 50 V/格,右圖為 10 V/格,傳感器比例系數為 1 V = 1 A。(圖片來源:TRACO Power)
總結
用于低電壓鐵路應用的 DC/DC 轉換器不僅要提供可靠穩定的電源性能,還必須具備更多特性。這些器件必須結構緊湊、易于管理和部署、適應各種不同的應用、能夠在惡劣環境下工作,并能滿足很多具有挑戰性的電氣、熱力、機械監管標準和強制要求。如上所述,TRACO Power 的TEP 150UIR 和 TEP 200UIR 系列滿足所有這些要求,特性包括:14 至 160 VDC 的 12:1 寬輸入電壓范圍、保持引腳可為電容器充電以在電壓降低時提供能量、耐受浪涌的能力、多種輸出電壓/電流配對,所有這些產品均采用單一外形尺寸。
免責聲明:本文為轉載文章,轉載此文目的在于傳遞更多信息,版權歸原作者所有。本文所用視頻、圖片、文字如涉及作品版權問題,請聯系小編進行處理。
推薦閱讀:
貿澤電子聯手NXP Semiconductors推出全新電子書



