【導讀】電動汽車的電池管理系統(BMS)是電動汽車中用于監測和管理電池系統性能的關鍵組件,它有助于平衡電池電量,防止過度充電和過度放電,從而確保鋰離子電池的安全、可靠和有效運行,同時優化電池的整體效率和壽命。
電動汽車電池管理系統
電動汽車的電池管理系統(BMS)是電動汽車中用于監測和管理電池系統性能的關鍵組件,它有助于平衡電池電量,防止過度充電和過度放電,從而確保鋰離子電池的安全、可靠和有效運行,同時優化電池的整體效率和壽命。
電動汽車BMS分為兩類,即低壓(LV)和高壓(HV)。低壓電池管理系統(LVBMS)主要用于≤30VAC和≤60VDC的兩輪和三輪電動車輛中。高壓電池管理系統(HVBMS)則是針對≤600VAC和≤900VDC或者≤1,000VAC和≤1,500 VDC的四輪電動汽車(EV)的電池監測需求而設計,尤其是在快速充電過程中,在確保電池的健康和安全方面起著至關重要的作用。通過主動監測和評估電動汽車電池的SOC(充電狀態)、SOH(健康狀態)和溫度狀態(SOT),HVBMS可有效防止電池出現熱失控,并極大限度地提高效率和性能。
電動汽車四個常用BMS拓撲結構
汽車BMS必須具有電壓、溫度、電流、電池充電狀態監測以及鋰離子電池的電量平衡等關鍵功能。按照體系結構劃分,市場上常用的電動汽車BMS主要有以下四種類型:
BMS的主要類型
集中式BMS 單個控制器管理所有電池單元和模塊。雖然這種設計簡化了管理,但它可能會限制更大電池系統的可擴展性,并有引入單點故障的可能性。
分布式BMS 多個控制器跨特定模塊或電池組運行,這種可擴展的設計通過內置冗余增強了系統的可靠性,對需要單獨監控的大型電池非常有效。 模塊化BMS 系統中的每個單元都是獨立的,都能夠自主操作。這種可擴展的配置非常有助于電池尺寸的靈活變化,設計者可根據需要輕松添加或移除部分BMS模塊。 混合式BMS 將集中式和分布式兩種結構相結合,混合式BMS采用中央控制器進行全面管理,同時采用模塊化的本地控制器進行詳細的電池監測和控制,這種結構可提供全面的系統管理和細粒度控制功能。
特斯拉Model S采用的是集中式BMS拓撲結構,并帶有一個處理電池數據的控制器,這種模式確保了高效的充電和放電循環以及極大的行駛里程和電池的完整性。特斯拉的Model 3和Model Y電動汽車同樣采用了先進的BMS設計來優化電池組性能。而Model Y電動汽車因包含一個帶有4680電芯的結構化電池包,意味著它正在向更集成的CTB(電池到車身)目標過渡。
日產汽車的Leaf采用分布式BMS拓撲結構,每個電池模塊由單獨的控制器管理。與集中式BMS相比,這種設置通過在模塊級別提供精確的管理,提高了整個系統的效率和安全性。
寶馬i3采用的是模塊化BMS架構,電池組被分為不同的模塊,每個模塊都有自己的BMS,這些單獨的模塊可以獨立維修。
快速增長的BMS芯片需求量
汽車電動化正在全球主要市場加速發展。用于車載充電器、逆變器和直流-直流轉換器的硅(Si)和碳化硅(SiC)器件在電動汽車的運行中發揮著關鍵作用,并在汽車的半導體價值中占很大比例。逆變器等大功率電子元件在制造電動汽車的價值中占據了相當大的份額。但IDTechEx在“2023-2033年自動駕駛和電動汽車用半導體”報告中將視角深入到了單個芯片和晶圓的層面,他們從中發現,BMS正在成為當下電動汽車中半導體元器件需求量的主要貢獻者。
在電池管理系統中,有兩種主要類型的芯片,一種是做出重大決策的主控制器,另一種就是負責電池組中電池監測和平衡的芯片(BMB IC)。這些BMB IC從電池組的傳感器中收集信息,并將信息發送到主控制器,然后由主控制器發出采取行動的指令,比如在電池過熱時打開冷卻器。通常,每個BMB IC可監測10-20個電芯,一輛電動汽車的電池組往往由數千個電芯組成,因此,整個電池組中將包含數量可觀的BMB IC。
為此,IDTechEx在其研究報告中指出,電池管理系統現在能占到電動汽車電力系統中硅需求量的約三分之一。這一點同樣可從Mordor Intelligence的分析報告中得到印證。Mordor Intelligence認為,電動汽車電池管理系統市場規模預計將從2023年的88.1億美元快速增長到2028年的377.1億美元,2023年-2028年的復合年增長率預期高達33.76%。
另據Yole Intelligence的分析和預測,2028年,全球乘用車和輕型商用車市場將達到9,300萬輛,其中xEV的市場份額為53.5%。2022年至2028年,純電動汽車的復合年增長率達到22.1%。伴隨著這一巨大增長,包括純電動汽車和PHEV在內的電動汽車BMS實現了快速擴張,BMS的市場總額將從2022年的50億美元增至2028年的119億美元,復合年增長率為15.6%。增長預期雖然沒有Mordor Intelligence預測的那么高,但同樣雙位數的增長讓人們對這一市場充滿了期待。
具體細分到BMS的關鍵組件,AFE(模擬前端)市場將從2022年的9.3億美元增長到2028年的22.4億美元,微控制器市場將從2020年的5.8億美元增長到2028的13.4億美元,各種傳感器包括溫度、電流、壓力、加速度等市場將由2022年的14.6億美元增長至2028年的35億美元。
目前,電動汽車電池管理系統市場的參與者眾多,主要由Renesas、NXP、Infineon、Keihin、TE Connectivity、ADI等幾家關鍵公司主導。
如何打造高效優質的BMS方案?
為了確保電動汽車中整個電池系統在使用壽命內的安全性和高性能,選擇正確的BMS組件至關重要。它可以極大限度地提高鋰離子電池的續航里程和使用壽命,使得汽車制造商在激烈的市場競爭中脫穎而出。 在實際應用中,我們很難說哪一款HVBMS架構或參考設計能夠適合所有應用,滿足所有汽車制造商的需求。不過,在方案選擇過程中有一點應作為重點來考慮,那就是任何參考設計都必須足夠靈活,以適應所有可能的未來架構。比如,需要解決從400V到1,000+V的不同系統電壓,以及即將推出的用于可切換800V充電和400V驅動的2 x 400V混合動力配置等。 BMS由電池管理單元(BMU)、電池監測單元(CMU)和電池接線盒(BJB)3個模塊組成,如何在作為系統大腦的BMU、CMU和BJB子系統之間建立BMS內部通信也需要設計人員在選擇方案時做出仔細評估。 NXP的可擴展高壓電池管理系統(HVBMS)參考設計,包含了BMU、CMU和BJB全部三個模塊。
BMU 其中,BMU采用符合ASIL D安全標準的 S32K3微控制器(MCU)系列。BMU中的MCU和其他組件由FS26 SBC供電,以實現系統級的強大電源管理。RD-K344 BMU開發板包含了S32K344、FS26、MC33665A、HB2000、TJA1145A、PCA2131、NBP8和MC40XS6500等多個NXP的器件,有助于HVBMS硬件和軟件的快速成型;對于電池內部通信,該參考設計提供了兩種可能的架構:隔離電氣傳輸協議鏈路(ETPL)或CAN/CAN FD。 CMU CMU的參考設計板中具有四個新ASIL D兼容電池控制器(BCC),可共同監測和平衡多達56個電池。因使用了電容耦合來隔離板載通信,故多個板可通過菊花鏈連接,以將電池單元數擴展到高達800V的系統,具有極強的可擴展性。RD33775ACNTEVB是具有ETPL通信的集中式CMU參考設計,該評估板還包含以菊花鏈形式連接的4個MC33775A模擬前端(AFE)。 BJB BJB的設計中采用了兩個新MC33772C IC,這是一款面向電動汽車應用的6通道鋰離子電池控制器IC,可冗余測量電池組電流和幾個高電壓。BJB還可以在沒有MCU交互的情況下執行庫侖計數,以實現高精度的電荷狀態和函數狀態計算。
圖4:HVBMS 400V ETPL架構方框圖 (圖源:NXP)
盡管目前道路上的大多數純電動汽車使用的是400V電池,但總體趨勢將逐漸轉向800V電池架構。在800V高電壓下運行的純電動汽車,其充電時間要短得多,更滿足消費者的需求。未來5年,越來越多的汽車制造商將推出800V架構車型。 NXP的RD-HVBMSCT800BUN是800V高壓電池管理系統(HVBMS)的參考設計套件。它提供了完整的硬件解決方案,包括RD-K358 BMU、RD33774CNT3EVB電芯監測單元(CMU)和RD772BJBTPL8EVB電池接線盒(BJB)以及軟件驅動程序和可擴展的功能安全文檔。汽車制造商、供應商和軟件生態體系合作伙伴可以使用該套件直接進行開發、測試和展示。

圖5:800V高壓電池管理系統RD-HVBMSCT800BUN設計套件包含BMU、CMU和BJB全部三個子模塊
(圖源:NXP)
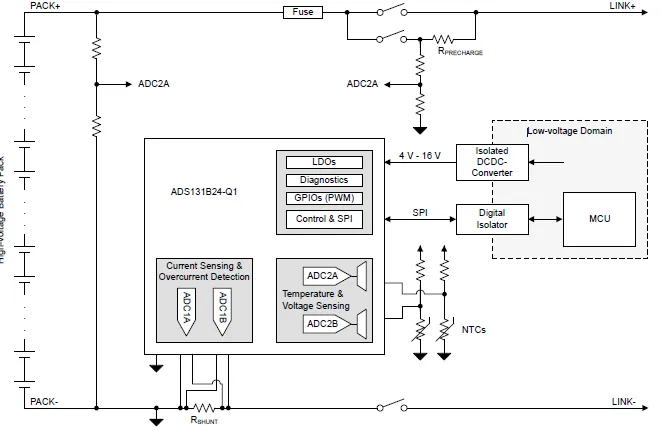
德州儀器(TI)ADS131B24-Q1是一款可用于電動汽車HVBMS的電壓、電流和溫度檢測的產品,有很高的集成度,包括:兩個同步采樣、高精度的24位ADC 通道(ADC1A、ADC1B),可使用外部分流電阻以高分辨率和高精度測量電池電流;兩個獨立的數字比較器,可與兩個ADC并聯來實現快速過流檢測;還集成了兩個多路復用的16位ADC通道(ADC2A、ADC2B),可使用外部高壓電阻分壓器來測量分流器溫度和系統中的其它電壓,例如電池組電壓。分流器溫度通過熱敏電阻或模擬輸出溫度傳感器等外部溫度傳感器進行測量。 此外,每個ADC都配備了一個通道序列發生器,后者會自動逐步調試配置的多路復用器輸入,以減少串行外設接口(SPI)上的通信。ADS131B24-Q1集成的多種監測和診斷功能,可緩解和檢測隨機硬件故障,非常有助于開發安全高效的電動汽車BMS。
圖6:基于ADS131B24-Q1的電動汽車電池組監測系統方框圖(圖源:TI)
展望HVBMS的未來
在全球范圍內,汽車電氣化的趨勢不斷加速。到2028年,全球輕型汽車市場預計將達到9,300萬輛,xEV占據53.5%的市場份額。其中,純電動汽車在市場增長中處于領先地位,2022年至2028年的復合年增長率達到22.1%,而同期xEV的整體年增長率則為16.7%。
文章來源:貿澤電子
免責聲明:本文為轉載文章,轉載此文目的在于傳遞更多信息,版權歸原作者所有。本文所用視頻、圖片、文字如涉及作品版權問題,請聯系小編進行處理。
推薦閱讀:
6個技術點,帶您理解用于電池儲能系統的 DC-DC 功率轉換拓撲結構




