中心議題:
- 阻抗匹配的基本原理
- 負載阻抗匹配方法
- 各匹配電路的比較和分析
解決方案:
- 集總參數匹配電路
- 分布式參數元件電路匹配
- 噪聲匹配電路
信號或廣泛電能在傳輸過程中,為實現信號的無反射傳輸或最大功率傳輸,要求電路連接實現阻抗匹配。阻抗匹配關系著系統的整體性能,實現匹配可使系統性能達到最優。阻抗匹配的概念應用范圍廣泛,阻抗匹配常見于各級放大電路之間,放大電路與負載之間,信號與傳輸電路之間,微波電路與系統的設計中,無論是有源還是無源,都必須考慮匹配問題,根本原因是在低頻電路中是電壓與電流,而高頻中是導行電磁波不匹配就會發生嚴重的反射,損壞儀器和設備。本文介紹阻抗匹配電路的原理及其應用。
1 阻抗匹配的基本原理
阻抗匹配是使微波電路或是系統的反射,載行波盡量接近行波狀態的技術措施。阻抗匹配分為兩大類:
(1)負載與傳輸線之間的阻抗匹配,使負載無反射。方法是接入匹配裝置使輸入阻抗和特性阻抗相等。
(2)信號源與傳輸線之間匹配,分為兩種情況:1)使信號源無反射,方法是接入信號源與傳輸線之間接人匹配裝置。2)信號源共軛匹配,方法是信號源與被匹配電路之間接入匹配裝置,這種情況下多屬于有源電路設計。
2 負載阻抗匹配方法
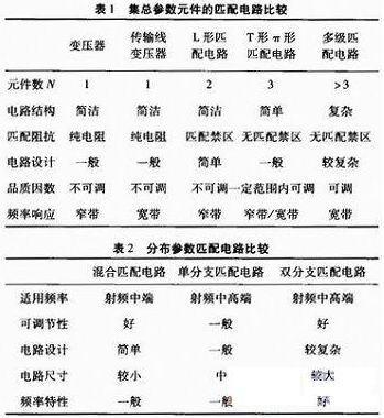
2.1 集總參數匹配電路
通常情況下,使用電容電感實現阻抗匹配,在比較低的頻段使用變壓器實現匹配,也可以采用L形、π形、T形實現匹配電路,這類電路體積小、結構簡單、應用廣泛。
變壓器:主要實現低頻段,隨著工作頻段的升高,這類電路的應用越來越少。傳輸線變壓器可以實現寬帶阻抗變換,實現4:1和1:4工作模式如圖1和圖2所示。可以實現平衡和非平衡的變換,尤其在電視機外接天線到同軸線輸入端口的連接中得到應用。

[page]
L形匹配電路:這類電路具有線路簡潔和成本較低的優點,缺點是窄帶電路。由于要考慮匹配和功率的損耗,盡量使用電感和電容性的元件,因此共有8種基本的電路可供選擇。要設計合理的匹配電路就要選擇合適的電容電抗元件參數,計算元件參數有兩類方法:通過阻抗直接計算和通過史密斯圓圖。前者的優點是計算精確且適合計算機計算,后者是一種直觀有效的設計,可以充分合理地選擇最優性能。現在可以通過使用計算機和功能強大的軟件直接設計。

T形和丌形電路:這類電路可以實現電路的品質因數的調節,靈活性更高。多元件的匹配電路設計能降低電路的品質因數,卻可以提高頻帶寬度。

2.2 分布式參數元件電路匹配
(1)混合型匹配電路(中低頻)這類電路設計中盡量的少用電感元件,因為它有較高的電阻損耗且寄生參數也很嚴重。設計中多使用電容元件的并聯和傳輸線可以完成設計要求。
(2)單分支匹配電路并聯單分支電路由一段串聯的傳輸線和一段并聯的終端開路或短路傳輸線構成,設計時通常取恒定的傳輸線的特性阻抗,通過調節傳輸線的長度,進行阻抗匹配設計。
(3)雙分支匹配電路這類匹配電路更易于實現匹配阻抗的調節,只是設計有點復雜。
[page]
2.3 噪聲匹配電路
熱噪聲:在電阻中電子的無規律波動將隨溫度的上升而增加

可以看出第一級噪聲的影響最大。當Rs=Rs0時,F=Fmin噪聲電路匹配。

3 各匹配電路分析

4 結束語
無論是精心設計的集總參數電路還是微波電路,需認清特征,如果阻抗值要提高,用串聯方式。如果阻抗值要降低,則使用并聯方式,兩個電抗要有相反的類型,且要產生諧振。14頻率低端,多采用集總參數匹配電路,L形匹配電路是最簡潔的設計,也是低端的首選。
如果電路設計中要求品質因數,可以使用T形或者丌形匹配電路,因為這類電路的品質因數可調,不過也要考慮多級匹配電路,達到電路的頻率響應。使用多級匹配電路設計更靈活,可以滿足電路的寬帶需要。分布參數匹配電路,使用在中高頻段,若介于集總和分布之間的話,最好采用混合匹配電路。若使用雙分支電路不能滿足要求,可以考慮多級匹配電路。電路的匹配設計不是單一的,要綜合考慮偏置電路、反饋電路和頻率調節電路的相互連接,要反復進行設計和修改,最終達到滿意效果。






