【導讀】在雷達系統等電子設備中,往往需要一種能夠按需產生正弦波的電路——它不是持續運行,而是在特定時間窗口內短暫開啟,完成任務后立即停止。這種受控的振蕩電路就是脈沖振蕩器(又稱振鈴振蕩器)。與傳統的持續振蕩器不同,脈沖振蕩器通過門控信號精確控制其工作時段,其核心原理是利用諧振電路在激勵移除后的自由振蕩特性,產生一段逐漸衰減的正弦波輸出。這種“按需振蕩”的特性使它在定時測距、脈沖雷達等需要精確定時信號的場合發揮著不可替代的作用。
目標
本實驗活動的目標是研究振蕩器的特性。振蕩器可產生脈沖輸出(短周期脈沖)并由輸入方波控制。
背景知識
在雷達系統等電子設備中,往往需要一種能夠按需產生正弦波的電路——它不是持續運行,而是在特定時間窗口內短暫開啟,完成任務后立即停止。這種受控的振蕩電路就是脈沖振蕩器(又稱振鈴振蕩器)。與傳統的持續振蕩器不同,脈沖振蕩器通過門控信號精確控制其工作時段,其核心原理是利用諧振電路在激勵移除后的自由振蕩特性,產生一段逐漸衰減的正弦波輸出。這種“按需振蕩”的特性使它在定時測距、脈沖雷達等需要精確定時信號的場合發揮著不可替代的作用。
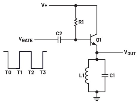
圖1.脈沖振蕩器
要了解此電路的工作原理,假設LC諧振電路的Q值足夠高,能夠防止阻尼。當輸入門控脈沖呈負跳變時(T0到T1和T2到T3期間),電路會產生輸出。其余時間(T1到T2)晶體管深度導通,電路無輸出。輸入門控脈沖的寬度用于控制輸出信號的持續時間。門控脈沖越寬,輸出振蕩或振鈴的時間越長。
LC諧振電路的諧振頻率由公式1得出:
脈沖振蕩器有多種類型,適用于不同的應用場景。圖1所示為發射極負載式脈沖振蕩器的原理圖。諧振電路也可以放在集電極中,這種情況稱為集電極負載式脈沖振蕩器。發射極負載式振蕩器和集電極負載式振蕩器的區別在于輸出信號。發射極負載式NPN脈沖振蕩器的第一個周期是負周期。集電極負載式脈沖振蕩器的第一個周期是正周期。如果使用PNP,則發射極負載式振蕩器和集電極負載式振蕩器的第一個周期均會反向。
您可能已經注意到,我們的討論中沒有提到反饋。請記住,正反饋是振蕩器維持振蕩的必要條件。針對脈沖振蕩器,它僅在極短時間內產生振蕩。但請注意,當增加輸入門控脈沖(用于關斷晶體管)的寬度時,由于缺乏反饋,正弦波的幅度在門控周期快要結束時會開始減小(阻尼)。如果某個特定應用需要較長的振蕩周期,則振蕩器電路需要使用反饋。在這種情況下,工作原理保持不變,只是反饋網絡會讓振蕩周期維持所需的時間。
材料
? ADALM2000主動學習模塊
? 無焊試驗板
? 跳線
? 一個小信號NPN晶體管(2N3904)
? 一個470 kΩ電阻
? 一個100 μH電感
? 一個100 pF電容
? 一個0.1 μF電容
說明
在無焊試驗板上構建圖2所示的脈沖振蕩器電路。方塊表示連接ADALM2000模塊AWG、示波器通道和電源的位置。確保在反復檢查接線之后,再打開電源。
圖2.脈沖振蕩器電路
硬件設置
將AWG1設置為方波,峰峰值幅度為1.4 V,偏移為零。將頻率設置為50 kHz,占空比設置為50%(方波在周期的50%時間內為高電平)。將兩個示波器輸入均設置為500 mV/div,并將時基設置為2 μs/div。將觸發信號設置為通道1的下降沿。試驗板連接參見圖3。
圖3.脈沖振蕩器電路試驗板連接
程序步驟
打開+5 V電源,并啟動AWG。觀察輸出波形。它應該由若干周期的正弦波脈沖組成,從AWG 1方波的下降沿開始,到上升沿結束。參見圖4。
圖4.脈沖振蕩器電路Scopy截圖
請注意,輸出正弦波以地(0 V)為中心,在正負方向上擺動。測量輸出正弦波的頻率。測量輸出正弦波脈沖的第一個和最后一個周期的峰峰值幅度。從脈沖開始到結束,幅度下降了多少?
推薦閱讀:
光學傳感再獲認可,艾邁斯歐司朗榮耀本年度唯一獲獎傳感器供應商





