【導讀】本文介紹了基本霍爾原理的電流傳感器在光伏匯流箱中的應用,對匯流箱前端的所有電池板發電情況進行監測的趨勢越來越明顯,霍爾電流傳感器可以很好的對每個電池板,或者對每個陣列的電池板發電情況進行實時在線監測。
引言
伴隨著地球可開發資源的不斷減少,人口的增加,人類面臨的資源危機越來越嚴重,在這種條件下,人類尋在新資源的渴望也在不斷增加,核能、水電、火電、風電、光伏,在近些年不斷的出現在我們的視野中,為我們的生活源源不斷的提供電力服務,但是,目前的發電方式均存在著二次或者三次污染,如:核輻射、二氧化碳等。光伏作為一種清潔的寶貴資源,具有二次污染小、利用率高等特點,不過鑒于光伏發電的區域內的環境,氣候等諸多原因,電流傳感器對光伏發電的監測應運而生。
圖1:霍爾電流傳感器
電流傳感器的原理
1)霍爾電流傳感器的原理
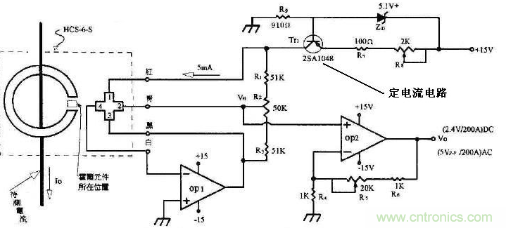
霍爾電流傳感器基于磁平衡式霍爾原理,即閉環原理,當原邊電流IP產生的磁通通過高品質磁芯集中在磁路中,霍爾元件固定在氣隙中檢測磁通,通過繞在磁芯上的多匝線圈輸出反向的補償電流,用于抵消原邊IP產生的磁通,使得磁路中磁通始終保持為零。經過特殊電路的處理,傳感器的輸出端能夠輸出精確反映原邊電流的電流變化。
圖2:霍爾電流傳感器的應用電路圖
2)霍爾原理傳感器的特點
霍爾傳感器不論是開環還是閉環原理,基本的性能區別不大,基本的優點在于:
響應時間快
低溫漂
精度高
體積小
頻帶寬
抗干擾能力強
過載能力強
圖3:匯流箱
霍爾電流傳感器的應用方式
我公司生產的霍爾電流傳感器種類較多,且光伏行業使用傳感器的類型也不一致,基本是HIA-C01和HIB-C15兩種閉環原理的霍爾電流傳感器較多,基本應用方式是HIA-C01霍爾電流傳感器檢測前端每一塊電池板的發電情況,輸出信號給信號采集裝置,由信號采集裝置經過采集、信號轉換等步驟,有線傳輸至控制中心,由控制中心統一對各個陣列的發電情況進行監控。
圖4:匯流箱內部電路
霍爾電流傳感器在選擇和使用時需要注意的問題:
1)電流傳感器的選型問題:
A、選擇電流傳感器時需要注意穿孔尺寸是否能夠保證電線可以穿過傳感器;
B、選擇電流傳感器時需要注意現場的應用環境是否有高溫、低溫、高潮濕、強震等特殊環境;
C、選擇電流傳感器時需要注意空間結構是否滿足;
2)電流傳感器的使用問題:
A、接線時注意接線端子的裸露導電部分,盡量防止ESD沖擊,需要有專業施工經驗的工程師才能對該產品進行接線操作。電源、輸入、輸出的各連接導線必須正確連接,不可錯位或反接,否則可能導致產品損壞。
B、產品安裝使用環境應無導電塵埃及腐蝕性
C、劇烈震動或高溫也可能導致產品損壞,必須注意使用場合。
結束語
隨著社會的發展,節能減排作為目前發展的重點,對于各行行業的設備進行統一監控,減少人員成本、電力浪費、延長設備的使用壽命等,傳統的電流互感器、分流器等產品已經不能再勝任更多的工作,在此條件下,霍爾電流傳感器的產生,可以使更多的行業設備在監控下正常工作,減少人員及設備維護的投入成本。



