電路功能與優勢
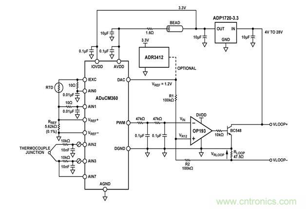
圖1所示電路是一款完整的環路供電型熱電偶溫度測量系統,使用精密模擬微控制器的PWM功能控制4 mA至20 mA 輸出電流。

圖1. ADuCM360控制4 mA至20 mA基于環路的溫度監控電路 (原理示意圖:未顯示所有連接和去耦)
本電路將絕大部分電路功能都集成在精密模擬微控制器 ADuCM360上,包括雙通道24位Σ-Δ型ADC、ARM Cortex ™-M3處理器內核以及用于控制環路電壓高達28 V的4 mA至 20 mA環路的PWM/DAC特性,提供一種低成本溫度監控解決方案。
其中, ADuCM360連接到一個T型熱電偶和一個100Ω鉑電阻溫度檢測器(RTD)。RTD用于冷結補償。低功耗Cortex-M3 內核將ADC讀數轉換為溫度值。支持的T型熱電偶溫度范圍是−200°C至+350°C,而此溫度范圍所對應的輸出電流范圍是4mA至20mA。
本電路具有以更高分辨率的PWM驅動4mA至20mA環路的優勢。基于PWM的輸出提供14位分辨率。
電路描述
電路采用線性穩壓器 ADP1720 供電,可將環路加電源調節至3.3 V,為 ADuCM360、運算放大器 OP193和可選基準電壓源 ADR3412提供電源。
[page]
溫度監控器
本部分電路與 CN-0300中描述的溫度監控器電路相似,使用 ADuCM360的下列特性:
24位Σ-Δ型ADC內置PGA,在軟件中為熱電偶和RTD設置32的增益。ADC1在熱電偶與RTD電壓采樣之間連續切換。
可編程激勵電流源驅動受控電流流過RTD。雙通道電流源可在0μA至2mA范圍內以一定的階躍進行配置。本例使用200μA設置,以便將RTD自熱效應引起的誤差降至最小。
ADuCM360中的ADC內置了1.2 V基準電壓源。內部基準電壓源精度高,適合測量熱電偶電壓。
ADuCM360中ADC的外部基準電壓源。測量RTD電阻時,我們采用比率式設置,將一個外部基準電阻(RREF) 連接在外部VREF+和VREF−引腳上。由于該電路中的基準電壓源為高阻抗,因此需要使能片內基準電壓輸入緩沖器。片內基準電壓緩沖器意味著無需外部緩沖器即可將輸入泄漏影響降至最低。
偏置電壓發生器(VBIAS)。VBIAS功能用于將熱電偶共模電壓設置為AVDD_REG/2 (900 mV)。同樣,這樣便無需外部電阻,便可以設置熱電偶共模電壓。
ARM Cortex-M3內核。功能強大的32位ARM內核集成了 126 KB閃存和8 KB SRAM存儲器,用來運行用戶代碼,可配置和控制ADC,并利用ADC將熱電偶和RTD輸入轉換為最終的溫度值。它還可控制PWM輸出,驅動4 mA至 20 mA環路。出于額外調試目的,它還可以控制UART/USB 接口上的通信。
通信
使用 OP193對16位PWM輸出進行外部緩沖,并控制外部 NPN晶體管BC548。通過控制此晶體管的VBE電壓,可將經過47.5Ω負載電阻的電流設置為所需的值。這樣就針對 4 mA至20 mA輸出提供優于±0.5°C的精度(–200°C至+350°C,參考測試結果)。
使用內部DAC為 OP193提供1.2 V基準電壓。或者,也可以使用1.2 V精密基準電壓源 ADR3412,獲得溫度范圍內更高的精度。該外部基準電壓源功耗與內部DAC相近 (~50 μA)。參見“功耗測量測試”部分。
通過 ADuCM360片上16位PWM(脈沖寬度調制)控制4 mA至 20 mA環路。通過軟件可配置PWM的占空比,以便控制47.5 Ω RLOOP電阻上的電壓,進而設置環路電流。請注意,RLOOP的頂端連接ADuCM360的地。RLOOP的底端連接環路的地。由于這個原因,ADuCM360、ADP1720、ADR3412和OP193的輸出電流,加上濾波PWM輸出設置的電流,一同流過RLOOP。
R1和R2的結點電壓可表示為:
VR12 = (VRLOOP + VREF) × R2/(R1 + R2) − VRLOOP
環路建立后:
VIN = VR12
由于R1 = R2:
VIN = (VRLOOP + VREF)/2 − VRLOOP = VREF/2 − VRLOOP /2
VRLOOP = VREF − 2VIN
當VIN = 0時流過滿量程電流,此時VRLOOP = VREF。因此,滿量程電流為VREF/RLOOP,或者≈24 mA。當VIN = VREF/2時,無電流流過。
VIN處的 OP193 放大器阻抗非常高,并且不會加載PWM濾波輸出。放大器輸出僅發生少許變化,約為0.7 V。
范圍邊界處(0 mA至4 mA以及20 mA至24 mA)的性能不重要,因此供電軌處的運算放大器性能要求不高。
R1和R2的絕對值不重要。但是,R1和R2的匹配很重要。
ADC1用于溫度測量,因此本電路筆記直接適用于只有一個ADC的ADuCM361。 EVAL-CN0319-EB1Z 評估板包括標記為VR12點的電壓測量選項,測量時使用ADuCM360上的 ADC0輸入通道。該ADC測量可用于PWM控制軟件的反饋,調節4 mA至20 mA電流設置。
[page]
編程、調試和測試
UART用作與PC主機的通信接口。這用于對片內閃存進行編程。它還可作為調試端口,用于校準濾波PWM輸出。
兩個外部開關用來強制該器件進入閃存引導模式。使 SD處于低電平,同時切換RESET按鈕, ADuCM360 將進入引導模式,而不是正常的用戶模式。在引導模式下,通過UART接口可以對內部閃存重新編程。
代碼說明
用于測試本電路的源代碼可從 ADuCM360和ADuCM361產品頁面下載(zip壓縮文件)。源代碼使用示例代碼隨附的函數庫。

圖2顯示了利用KeilμVision4工具查看時項目中所用的源文件列表。
溫度監控器
ADC1用于熱電偶和RTD上的溫度測量。本節代碼拷貝自電路筆記CN-0300。詳情請參見該電路筆記。
通信部分
需調節PWM濾波輸出,以便確保最小溫度時的4mA輸出以及最大溫度時的20mA輸出。提供校準程序,使用#define CalibratePWM參數可輕松包含或移除該程序。
若需校準PWM,接口板(USB-SWD/UART)必須連接至J1和 PC上的USB端口。可使用“超級終端”等COM端口查看程序來查看校準菜單并逐步執行校準程序。
校準PWM時,應將VLOOP+和VLOOP–輸出端連接至精確的電流表。PWM校準程序的第一部分調整DAC以設置20mA 輸出,第二部分則調整PWM以設置20mA輸出。用于設置 4mA和20mA輸出的PWM代碼會存儲到閃存中。
UART配置為波特率19200、8數據位、無極性、無流量控制。如果本電路直接與PC相連,則可以使用HyperTerminal或CoolTerm等通信端口查看程序來查看該程序發送給UART的結果,如圖3所示。
要輸入校準程序所需的字符,請在查看終端中鍵入所需字符,然后 ADuCM360UART端口就會收到該字符。

圖3. 校準PWM時的“超級終端”輸出
校準后,演示代碼關斷UART時鐘,進一步節省功耗。
校準系數保存在閃存內,因此不必每次在電路板上電時運行校準程序,除非VLOOP電平發生改變。
[page]
代碼流程圖見圖4。

圖4. 代碼流程圖
常見變化
該電路包括HART通信尺寸以及外部基準電壓源尺寸。
相關閱讀:
提高熱電偶抗干擾能力的方法
http://www.shuilikongzhifa.com/sensor-art/80020368
詳解熱電偶溫度傳感器工作原理
http://www.shuilikongzhifa.com/sensor-art/80019551
五招教你如何正確選擇熱電偶
http://www.shuilikongzhifa.com/cp-art/80019242




