【導讀】我們的世界正變得更加智能且緊密相連,樓宇和工廠正以前所未有的方式實現自動化。為了確保這些新系統有效運行,可靠的信息通信至關重要——這不僅體現在工業控制面板內部,也包括遍布整個場所的各種設備之間的通信。
我們的世界正變得更加智能且緊密相連,樓宇和工廠正以前所未有的方式實現自動化。為了確保這些新系統有效運行,可靠的信息通信至關重要——這不僅體現在工業控制面板內部,也包括遍布整個場所的各種設備之間的通信。
直到最近,工業網絡還很復雜,可能需要使用各種協議和網關。這可能既昂貴又不可靠,難以確保應有的互聯互通能力。
然而,隨著10BASE-T1S以太網的出現,一場變革正在發生。這一創新標準取代了傳統的現場總線技術,為現代網絡環境提供了多種優勢,并消除了對網關的需求。
支持新標準的一系列設備,如安森美的工業 10BASE- T1S 以太網控制器,為連接雙絞線 (TP) 提供了可靠有效的單芯片解決方案。
工業應用中的可靠連接
雖然工業機柜內的距離相對較短,但要在工業應用中提供可靠的連接卻極具挑戰性,特別是由于存在大量的電氣噪聲。大型配電盤、電機和許多其他大電流/高電壓設備都會產生一定程度的電磁干擾,從而破壞網絡通信。
在辦公應用中,由于中斷造成的數據傳輸緩慢會令人沮喪或不便。然而,在工業應用中,數據的及時傳輸至關重要,尤其是來自控制機器運行的遠程傳感器數據。如果數據延遲或不正確,可能會違反流程參數,更有甚者會損壞生產設備。
出于同樣的原因,及時傳輸數據變得尤為重要。這就不適用于那些基于隨機超時來協商總線訪問權限的協議。
10BASE-T1S 如何應對最新的工業連接挑戰
網絡基礎設施常被形容為一個 "堆棧",最底層是物理實現(布線/媒體),其上是日益復雜的軟件。在工廠 4.0 應用中,人工智能 (AI)、機器學習 (ML)、規劃、執行、自動化、跟蹤、庫存控制、監督控制等位于頂層。最底層(物理層)是工廠車間,包括機器人、執行器、運動傳感器和閥門在內的邊緣節點在這里執行實體制造工作,通常覆蓋多條裝配線。
圖 1 - 10BASE-T1S 消除了對非以太網協議和相關網關的需求
堆棧頂層的通信通常是通過多千兆位以太網局域網進行的。然而,工廠車間的通信往往是由多點網絡現場總線協議(包括 HART、RS-485、Mod-bus、DeviceNet、Profi-Bus 和 CAN)組成的零散網絡,通過一對雙絞線(可能是屏蔽線或非屏蔽線)以兆位或更低的速率運行。
為了使其成為一個統一的網絡來工作,需要在以太網部分和其他協議之間安裝網關,這會導致通信碎片化,增加了成本和復雜性。 一種新型以太網將顯著增強智能樓宇和工廠應用中的邊緣連接。
2019年IEEE 802.3cg規范的批準帶來了10BASE-T1S。該標準基于標準以太網,但有幾點重要差異,提供了10Mb/s的吞吐量、具有確定性沖突處理機制的多點操作。該標準能在非屏蔽單對雙絞線(SPE)上運行,從而極大簡化了安裝過程并降低了成本。
確定性操作對于實時系統至關重要,因為實時系統必須在已知時間內傳輸信息。傳統以太網使用的 CSMA/CD (載波監聽多路訪問/沖突檢測),采用隨機時間周期,因此無法保證通信時間的確定性。
10BASE-T1S 使用一種稱為 PLCA(物理層沖突避免)的新系統,可避免總線上的數據沖突。在 PLCA 下,由節點0(協調器)發送2.0μs信標同步網絡中的各個節點。然后,節點0獲得傳輸機會。如果沒有傳輸數據,則在默認標準 3.2 微秒內將機會傳遞給節點 1。如此循環往復,每個節點依次獲得一次發送機會。循環結束后,協調器發出信標信號,新的循環開始。如果某個節點試圖傳輸的數據超過允許的幀大小,那么 "jabber "功能就會中斷傳輸并將傳輸機會傳遞給下一個節點,從而確保總線不會被阻塞。
通過使用PLCA,最壞情況下的媒體訪問延遲可以通過當前節點數量與最大網絡幀大小的乘積來計算,這是可以調整的。
許多工業應用都處于惡劣的電磁環境中,開關設備、電機和其他大型設備會產生輻射和傳導噪聲。盡管使用的是非屏蔽雙絞線,但與現有的以太網協議相比,10BASE-T1S提供了出色的電磁兼容性(EMC)性能。
這部分歸功于 PLCA 的應用。由于總線已知是無沖突的,當環境中存在高水平噪聲時,物理層接收器能夠使用復雜的算法來檢測或恢復信號。
安森美的以太網控制器:增強連接性
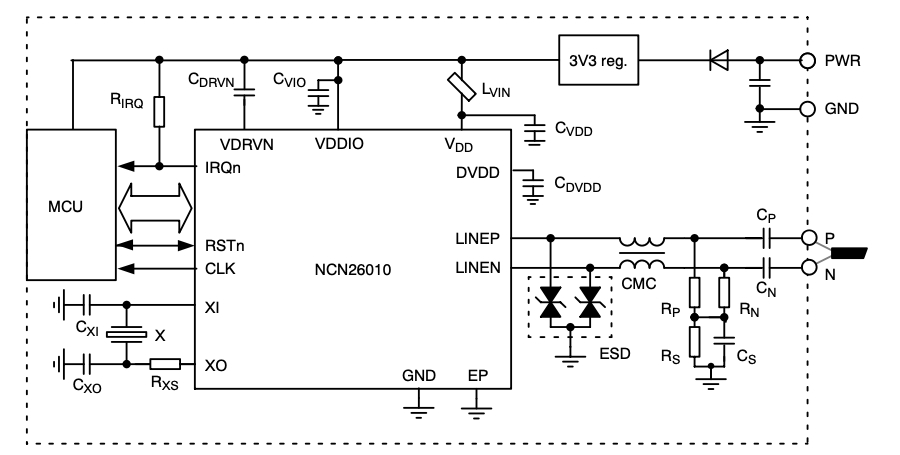
隨著 10BASE-T1S 協議的推出,新器件針對 10BASE-T1S 進行了優化,使設計人員能夠充分利用新特性。例如,安森美的 NCN26010 是一款符合 IEEE 802.3cg 標準的以太網收發器,它集成了媒體訪問控制器 (MAC)、PLCA 調和子層 (PLCA-RS) 和適用于工業多點以太網的 10BASE-T1S 物理層。該器件內置了通過單根非屏蔽雙絞線收發數據所需的所有物理層功能。
圖2——NCN26010基本框圖,標示了外部元器件
盡管集成了MAC、PLCA和PHY(包括TX+RX),該器件卻可封裝在一個小巧的4mm x 4mm QFN32封裝內,并且僅需單一的3.3V電源供電。其時序是由外部25MHz晶體振蕩器或外部25MHz時鐘源驅動。與主機的通信則通過Open Alliance定義的OA SPI接口進行。
此外,NCN26010 還具有增強抗噪(ENI)功能,可將抗噪能力提高到高于 10BASE-T1S 規范要求的水平。這大大提高了嘈雜工業環境中的網絡性能。
安森美于 2024 年 4 月發布了專為工業以太網設計的 NCN26000 10BASE-T1S 以太網收發器 (PHY)。它與早期的 NCN26010 有很多相同之處,包括符合 IEEE802.3cg 標準,可通過 SPE 實現多點、半雙工 10 Mb/s 數據傳輸速率。
圖 3 - NCN26000 詳細內部框圖
這兩款器件的主要區別在于,NCN26000 在一個 5mm x 5mm QFN 封裝中僅包含 PLCA-RS 和 PHY(TX + RX)。NCN26000 還需要 3.3 V 電源和 25MHz 外部時鐘。
NCN26000具有符合IEEE802.3標準的媒體獨立接口(MII),能夠連接至任何具有CRS和COL引腳的CSMA/CD半雙工功能的MAC,MII 還可用于配置和監測器件(稱為 MDIO)。
這兩款器件都集成了安森美的 ENI 功能,可顯著提高 10BASE-T1S 多點應用在電噪聲環境中的性能。在實驗室進行測試時,這兩款器件輕松超過了 25 米內 8 個節點的最低要求。事實上,進一步的測試表明,ENI 可在 25 米處支持約 40 個節點,在 50 米處支持 16 個節點,在 60 米處支持 6 個節點,輕松超過了 IEEE 規范的要求。
應用和部署場景
10BASE-T1S 不僅具有確定性工作的特點,其基于非屏蔽單對以太網(SPE)線纜,部署成本相對較低。10BASE-T1S 的更低成本和更簡單的集成有助于為以前受預算或封裝限制的應用帶來廣泛的可能性。其中一個例子是,在復雜的工業自動化中,通過將以前獨立的傳感器節點進行升級,連接到集中的網絡系統。以前可用的連接方法可能過于昂貴或難以集成,而 10BASE-T1S 則克服了這些障礙。在新的機器人或自動化解決方案的設計過程中,也會遇到類似的成本和封裝挑戰,10BASE-T1S 可以再次幫助實現更高的互連性,而不會影響性能或增加預算。
隨著樓宇自動化領域的不斷發展,10BASE-T1S 可用于控制面板、人機界面 (HMI)、傳感器、執行器和照明等應用,為整個樓宇提供高速可靠的主干網。
在工業應用中,性能和成本很重要,而抗噪聲能力則尤為重要。在這里,10BASE-T1S 可用于連接從控制柜到可編程邏輯控制器 (PLC)、傳感器、接觸器和其他任何適當配備 10BASE-T1S 接口的器件。
結論
直到最近,由于邊緣設備常用的各種協議相互之間不兼容,自動化工廠的網絡需要在邊緣設備和主以太網網絡之間安裝許多網關。通常情況下,這些現場總線協議包括 HART、RS-485、Mod-bus、DeviceNet、Profi-Bus 和 CAN,每種協議都需要各自的網關。這就增加了成本和復雜性,尤其是每個網關都需要軟件更新和維護。
隨著 10BASE-T1S 的出現,工業網絡得以簡化,同時性能也得到了提高。不再需要網關的存在,邊緣連接也從低于 1Mb/s 的現場總線協議轉變為10Mb/s 的確定性以太網。
安森美擁有一系列適用于新協議的產品,其中包括兩款符合 IEEE 802.3cg 標準的控制器。憑借其獨特的 ENI 功能,它們能夠成功地部署在噪音最大的環境中,甚至可以在 25 米的線路上連接多達 40 個節點,是標準要求的四倍。
(作者:安森美模擬與混合信號事業部 (AMG) ,產品營銷工程師,Arndt Schübel)
免責聲明:本文為轉載文章,轉載此文目的在于傳遞更多信息,版權歸原作者所有。本文所用視頻、圖片、文字如涉及作品版權問題,請聯系小編進行處理。
推薦閱讀:






