
本期,我們將聚焦于DCM 反激式轉換器的設計探討為何在低功耗、低電流應用中DCM 反激式轉換器是一種結構更緊湊、成本更低的選擇并講解完成此類設計的分步方法。反激式轉換器可在連續導通模式 (CCM) 或不連續導通模式 (DCM) 下運行。不過,對于許多低功耗、低電流應用而言, DCM 反激式轉換器是一種結構更緊湊、成本更低的選擇。以下是指導您完成此類設計的分步方法。 詳細閱讀>>
干貨
反激式轉換器可在連續導通模式 (CCM) 或不連續導通模式 (DCM) 下運行。不過,對于許多低功耗、低電流應用而言, DCM 反激式轉換器是一種結構更緊湊、成本更低的選擇。以下是指導您完成此類設計的分步方法。
反激式轉換器有很多優點,例如它是成本最低的隔離式電源轉換器,可以輕松提供多個輸出電壓,它是簡單的原邊控制器,可以提供高達300W的功率輸出。反激式轉換器可用于許多離線應用,從電視到手機充電器,以及電信和工業應用。 詳細閱讀>>
?
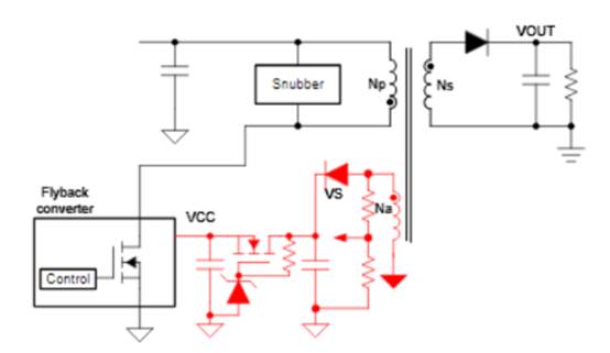
在傳統的隔離式高壓反激式轉換器中,使用光耦合器將穩壓信息從副邊基準電壓源電路傳輸到初級側,從而實現嚴格的穩壓。問題在于,光耦合器大大增加了隔離設計的復雜性:存在傳播延遲、老化和增益變化,所有這些都使電源環路補償復雜化,并可能降低可靠性。此外,在啟動期間,需要泄放電阻... 詳細閱讀>>
?
隨著USB-C電源傳輸(PD)充電技術的日益普及,整個消費市場對兼容性強的充電器的需求也在增加。如今,用戶需要功能強大而又設計緊湊的適配器。英飛凌科技股份公司(FSE代碼:IFX / OTCQX代碼:IFNNY)推出的次級側受控ZVS反激式轉換器芯片組...詳細閱讀>>
?
人們對更小、更高效電源的需求不斷增長,進而推動著基于氮化鎵 (GaN) 的功率級快速普及。在交流/直流適配器市場中,制造商正在迅速利用 GaN 反激式轉換器,通過功能越來越強大但尺寸越來越小的適配器,幫助擴大 USB Type-C? 接口的市場規模。 詳細閱讀>>
?
接下來將進入實際設計絕緣型反激式轉換器。首先,先貼出使用例題所選擇的控制IC"BM1P061FJ:AC/DC用 PWM 控制器IC"的電路圖。 詳細閱讀>>
?
本系列文章的第 5 和第 6 部分[1-7] 介紹有助于抑制非隔離 DC-DC 穩壓器電路傳導和輻射電磁干擾 (EMI) 的實用指南和示例。當然,如果不考慮電隔離設計,DC-DC 電源 EMI 的任何處理方式都不全面,因為在這些電路中,電源變壓器的 EMI 性能對于整體 EMI 性能至關重要。 詳細閱讀>>
經典案例
?
我們將研究CCM反激式轉換器于電壓模式下被漏電感影響的小信號響應。我們將從大信號模型逐步邁向逐漸簡化的小信號電路原理圖,以建立最簡單的線性版本。從這最終的電路,我們將提取控制-輸出傳遞函數,并顯示漏電感...詳細閱讀>>
?
所有PWM轉換器都有寄生元件,可導致必須適當抑制的振鈴波形。不這樣做,半導體元件就可能失效,噪聲水平將比要求的更高。本文將介紹用于備受青睞的反激式轉換器的最常用的RCD箝位電路,及其設計公式。 詳細閱讀>>
?
電氣隔離電源被廣泛用于各種應用的原因有很多。在某些電路上,出于安全考慮,必須實施電氣隔離。在其他電路中,則會使用功能性隔離來攔截信號受到的干擾。 詳細閱讀>>
隨著 USB Type-C 生態系統在我們日常生活中的快速普及,人們對創建更小巧、更強大且更高效的交流/直流適配器的需求不斷增長。借助 UCG28826 無輔助繞組 GaN 反激式轉換器等器件,您可以創建此類電源,同時降低系統成本和復雜性。
關于我們 | About Us | 聯系我們 | Contact Us | 隱私政策 | 版權申明 | 投稿信箱 | 網站地圖
Copyright ? www.shuilikongzhifa.com? All Rights Reserved
電子元件技術網 版權所有 ??粵ICP備10202284號??粵ICP證B2-20090022
未經版權所有人明確的書面許可,不得以任何方式或媒體翻印或轉載本網站的部分或全部內容。