【導讀】今天,防止電子產品出現電路故障以及管理上電浪涌電流的方法都得到了長足發展,簡單的保險絲以及不確定 P 通道 FET 演變成了高級程度大大提升的解決方案。這些高度集成的解決方案不僅可管理進入系統的浪涌電流,而且還可使導通元件(通常是 FET)處于安全工作范圍 (SOA) 內,由此為系統診斷提供了更優異的控制及故障遙測技術。本文將針對增強型系統保護解決方案和幾個重要關注點展開討論。
簡單的系統保護
最簡單的電子電路保護形式是具有恰當額定值的保險絲。為應用開發適當解決方案時,有各種保險絲可供選擇,包括但不僅限于快熔斷、慢熔斷、多狀態以及智能保險絲等。保險絲之所以種類繁多,是因為每一款都有其自身問題。
快熔斷保險絲的特點正如其名,熔斷速度快,這意味著故障跳變的可能性很高,會導致產品召回。因此,如果要選擇這種保險絲,應當對其進行優于 50% 的調降,也就是說 5A 的電軌應選擇額定值超過 10A 的保險絲,以避免應用中出現假故障。
慢熔斷保險絲斷開所需時間較長,但仍會出現故障跳變。因此這里也建議執行至少 50% 的調降。
多狀態保險絲有一個非常好的特性,即錯誤清除后能夠以極低的成本進行高效恢復。每次跳變后,后續跳變點閥值就會降低,也就是說更容易發生跳變。因此,誤跳變幾率會隨時間的推移而升高。
智能保險絲或三端保險絲是既可通過指令熔斷,也可因過流而熔斷的器件。通常,這種保險絲不但成本比以上方案高很多,而且還需要電源電壓保持在一定的高度,才能真正熔斷保險絲。否則,在出現故障時所有部件都會變得很熱,而且可能不會引起安全關斷。
所有這四種方案都具有會導致故障跳變的兩大主要問題。首先,它們無法限制上電時或掉電后進入系統的浪涌電流。其次,由于它們都需要調降,因此可能會允許充足的電流通過系統故障部位,使故障電路進一步發熱,導致更嚴重的故障。例如,一個額定5A 的 12V 系統可能會試圖使用 10A 甚至更高額定值的保險絲。在短路且電源工作良好的情況下,這可能會為故障電路輸入高達 120W 的功率。
浪涌管理
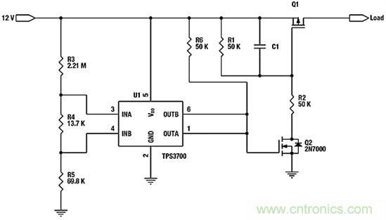
大部分故障跳變都是由浪涌電流導致的。最大限度降低浪涌電流的低成本方法可能是采用一個 P 通道 FET 和幾個電阻器電容器實施(圖 1)。

圖 1. 簡單的浪涌管理解決方案
當然,該電路在開始工作時,就會出現輸入電壓。因此通常要等到檢測到輸入電源良好的信號后才能啟動電路。圖 2 給出了一種可行的實施方案,即采用一個視窗壓縮器 (compactor) 來確保 12V AC 適配器電壓處于 10.8 與 13.2V 之間。只要TPS3700 等寬泛電源電壓視窗壓縮器能看到適配器處于有效電壓視窗范圍內,就可啟用通過 Q1 的電源路徑。

圖 2. 將 TPS3700 用作 AC 適配器檢測器
這可能適用于一部分設計,但這些方案也有幾個固有的問題:
取決于負載電容的大小,這兩種方案都可能會超出 FET 的安全工作范圍 (SOA);
一旦啟用就無法限制進入負載的電流;
如果負載短路,FET 很可能啟動失敗。這種情況可能發生在保險絲之前,因此最好的緩解方法是使用額定值遠遠高于應用所需功率耗散的 FET,因此,這也是一個更高成本的解決方案。
肯定有更好的方法能夠在啟動或出現系統級故障時有效保護系統。
推薦閱讀:



