【導讀】在高端MOS的柵極驅動電路中,自舉電路因技術簡單、成本低廉得到了廣泛的應用。然而在實際應用中,MOS常莫名其妙的失效,有時還伴隨著驅動IC的損壞。如何破?一個合適的電阻就可搞定問題。
【問題分析】

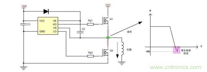
上圖為典型的半橋自舉驅動電路,由于寄生電感的存在,在高端MOS關閉后,低端MOS的體二極管鉗位之前,寄生電感通過低端二極管進行續流,導致VS端產生負壓,且負壓的大小與寄生電感與成正比關系。該負壓會把驅動的電位拉到負電位,導致驅動電路異常,還可能讓自舉電容過充電導致驅動電路或者柵極損壞。由于IC的驅動端通常都有寄生二極管,當瞬間的大電流流過驅動口的二極管時,很可能引發寄生SCR閉鎖效應,導致驅動電路徹底損壞。
【解決方法】

如上圖所示,在自舉驅動芯片VS端與Q1的源極之間增加一個電阻Rvs,該電阻不僅是自舉限流電阻,同時還是導通電阻和關斷電阻。由于占空比受自舉電容影響,該電阻值一般不能取得較大,推薦值為3~10Ω較為適宜。電阻和自舉電容的容值與其充電時間可以由以下公式得出:

其中C是自舉電容容值,D為最大占空比。
致遠電子的PV系列光伏電源,內部的MOS驅動技術就幫助此款產品解決了很多高端MOS的疑難怪癥,最終成就了產品的高可靠性。200~1200VDC超寬輸入電壓范圍,長壽命、高效率、低紋波噪聲、高可靠性等特點。
【其它注意事項】
對于減小高端MOS驅動的寄生振蕩,除通過增加驅動端的電阻發揮作用外,在印制電路板的設計中,還可注意以下一些細節,將寄生振蕩降到最低。如:自舉二極管應緊靠自舉電容,功率布線盡量短且走線圓滑,直插器件應緊貼PCB以減小寄生電感等。怎么樣?趕快試試吧!





