【導讀】相鄰或共用導電回路的電子器件容易受到電磁干擾 (EMI) 的影響,使其工作過程受到干擾。要確保各電氣系統在同一環境中不干擾彼此的正常運行,就必須最大限度地減少輻射。通常,由于硅 (Si) IGBT 和碳化硅 (SiC) MOSFET 等功率半導體器件在工作期間需要進行快速開關,因此通常會產生傳導型 EMI。在開關狀態轉換過程中,器件兩端的電壓和流經器件的電流會迅速改變狀態。開、關狀態間變化會產生 dv/dt 和 di/dt,從而在開關頻率的諧波頻率上產生 EMI。
由于功率模塊的設計和幾何形狀可以實現 EMI 建模,從而使設計人員能夠在設計流程的早期預測和了解其系統中的 EMI 反應。
這就需要電力電子設計人員在開關頻率、邊延速率和所產生的 EMI 之間進行一系列權衡。為了提高密度,設計人員可能會選擇提高開關頻率。這將減少低次諧波,但由于頻譜包絡向高頻移動而可能導致輻射增加。此外,開關頻率升高會增加開關損耗。為了彌補總體損耗的增加,設計人員可能會選擇提高邊延速率(di/dt 和 dv/dt),以減少開關損耗。遺憾的是,提高邊延速率會進一步增加系統在更高頻率下的輻射。因此,隨著在應用場景中提高開關頻率和采用高性能、寬禁帶器件(如 SiC),設計人員必須考慮 EMI 的影響。
圖 2:流經模塊基板的 CM 電流
緩解方法
系統的整體輻射不僅取決于電力電子設備的開關行為,而且還取決于所產生的噪聲與其他系統的耦合方式。我們的目標是將開關設備產生的頻譜含量控制在系統之內,或將輻射移離關鍵元件。為此,常用方法是在電力電子設備的輸入和輸出端增加 EMI 濾波器,這些濾波器允許所需頻率自由通過,同時重新定向或吸收掉不需要的頻率。然而,EMI 濾波器體積大且價格昂貴,因此必須縮小其尺寸以優化成本和功率密度。一種更有效的方法是在設計初期就考慮耦合問題。通過策略性地優化系統內的小的寄生耦合參數,或通過在系統內的寄生耦合周圍平衡布置無源元件,可在不使用 EMI 濾波器的情況下大幅減少輻射。這樣,設計人員就能通過另一種方法來優化系統并最大限度地減少輻射,同時還能利用碳化硅在提升效率和功率密度方面的優勢。不過,這種方法要求設計人員對元件和系統有著深入的了解,但并不總是能直觀獲取。
散熱器耦合的影響
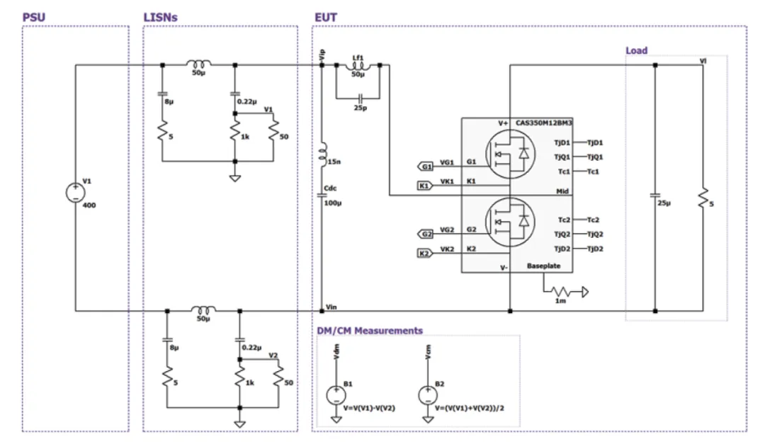
寄生電容是電力電子系統中普遍采用的一種重要寄生耦合,位于半導體和散熱器之間。通常,會在半導體和散熱器之間放置一種電絕緣的導熱材料。然而,這實際上是在絕緣體上形成一個小平行板電容,高頻共模電流可在此流動,從而提供了向系統輻射的額外路徑。圖 2 舉例說明了這一概念。被測設備 (EUT) 是指完整的變換器或逆變器系統,而線路阻抗穩定網絡 (LISN) 是用于 EMC 規范測試的元件,為系統提供已知的輸入阻抗。在運行過程中,EUT 產生的高頻共模噪聲會通過半導體的絕緣電容流向基板,然后流向散熱器,再流向 LISN 等其他系統元件。這可能會使頻譜輻射升高,從而導致 EUT 無法通過輻射規范測試。這種情況與許多實際系統相吻合,在這些系統中,通常出于安全性和易實施性因素而將散熱器接地。因此,在設計應用時必須考慮這一 CM 噪聲路徑,以滿足規范要求。
功率模塊的優勢
與分立式器件相比,功率模塊在電氣和熱特性方面更具優勢,可提供更高的功率密度,并且在某些情況下還可簡化裝配過程。其中一個優勢是,使用陶瓷絕緣體將半導體器件的高壓導體與模塊的金屬基板隔開。這樣,模塊就可以直接連接到接地散熱器或其他熱管理系統,而無需使用額外的絕緣材料。此外,由于陶瓷特性和厚度受到嚴格控制,功率模塊對于不同樣品具有恒定的電容。因此,模塊設計中的電容耦合可以量化,并且獨立于所采用的系統。這與分立式器件形成鮮明對比,后者通常使用絕緣硅膠墊,它們:
可能會產生因樣品或安裝扭矩而異的電容耦合
取決于系統結構而非半導體元件,使得只能在實現整個系統之后才能進行量化
功率模塊具有恒定的耦合值,因此可以在功率轉換器的設計階段進行仿真并減少 EMI。對于功率模塊,半導體和基板之間的絕緣體電容稱為基板電容 (BPC)。
圖 3:CAS175M12BM3 功率模塊中基板電容的分布以及典型電路
電容分布
此外,還很有必要了解寄生基板電容分布情況對 EMI 的影響。除各基板電容的總和值外,這些電容之間的比率也對整體共模輻射有著決定性影響。在某些情況下,甚至可以將這些電容調整為特定的比率,從而在不使用濾波器的情況下大幅降低共模電流。圖 3 舉例說明了 Wolfspeed CAS175M12BM3 模塊中基板電容的分布情況。通過直連的各基板區域顯示為一種顏色,并應將其作為單個集中電容進行建模。由于開爾文源極走線連接到芯片頂部的相應源極引腳,因此它們與源極節點集中在一起。通常,基板區域的面積越大,電容耦合越高。對于半橋模塊,完整 BPC 模型包括五個基板電容:每個功率端子一個,每個柵極一個。分離各基板電容的這一邏輯也適用于任何模塊拓撲結構。
圖 4:LTspice EMC 升壓轉換器仿真
EMI 仿真
電路級仿真軟件(如 LTspice)有助于研究寄生效應和其他參數對 EMI 的影響。Wolfspeed 的功率模塊 SPICE 模型在速度和精度方面進行了優化,并在封裝模型中包含寄生基板電容,因此可有效地用于執行 EMI 仿真。應注意,由于系統和周圍環境之間的小的寄生耦合比較復雜,因此很難正確預測物理系統的輻射。不過,設計人員可通過仿真來研究寄生元件對輻射的影響,或者試驗各種濾波器設計。
圖 5:含基板電容和不含基板電容的升壓轉換器系統的輻射頻譜
為證明基板電容對 EMI 的影響,在封裝模型中含和不含基板電容的情況下評估了圖 4 中的 EMC 升壓轉換器仿真。含基板電容和不含基板電容時 V1 的頻譜波形如圖 5 所示。圖中疊加了 MIL-STD-461 CE102 的輻射限制條件;高于此線的任何頻譜含量都表示未滿足該標準。雖然在這兩種配置條件下系統都不符合 EMC 要求(考慮到未使用 EMI 濾波器,這并不奇怪),但含基板電容的系統在 100 kHz 至 10 MHz 范圍內的頻譜含量高于輻射譜限制線。而不含基板電容的系統在 2 MHz 以上頻率時符合標準。應注意,這只是一個理想化示例;在實際系統中,還會有其他共模路徑與基板電容并聯。
從該角度出發,設計人員可以利用仿真來應用濾波器、評估寄生耦合的影響、研究共模抑制技術,并進一步了解其系統然后再投入時間和資金進行實證 EMC 規范測試。但是,只有在功率模塊的基板電容已知并納入仿真中的情況下,仿真才有效。Wolfspeed 已對其所有功率模塊平臺進行測量,并公布了相關數據。
https://www.powersystemsdesign.com/print-archives-emb/613
關于 Wolfspeed, Inc.
(文章來源:WOLFSPEED,作者:Wolfspeed 模塊應用工程師 Brian DeBoi)
免責聲明:本文為轉載文章,轉載此文目的在于傳遞更多信息,版權歸原作者所有。本文所用視頻、圖片、文字如涉及作品版權問題,請聯系小編進行處理。
推薦閱讀:




