【導讀】共射極(CE)放大器的發射極電阻是設定放大器增益的重要組件之一。它通過限制對放大器級的負反饋量來實現這一功能。簡而言之,發射極旁路電容器通過抑制反饋來增加放大器的增益。
文章概述
本文首先介紹了一個典型的共射極放大器,然后探討了發射極旁路電容器的工作原理。我們將研究電容器對增益、失真和頻率響應的影響,同時探討部分旁路發射極電阻的優勢。
共射極(CE)放大器中的發射極旁路電容器的作用是什么?
共射極(CE)放大器的發射極電阻是設定放大器增益的重要組件之一。它通過限制對放大器級的負反饋量來實現這一功能。簡而言之,發射極旁路電容器通過抑制反饋來增加放大器的增益。
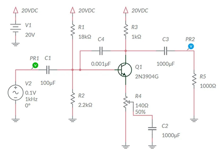
通過調整R4(圖1所示),可以改變被旁路的發射極電阻的比例來實現這些目標。
你可以在MultisimLive上加載此電路的交互式仿真。

圖1:典型的A類共射極放大器,使用2N3904晶體管。可變電阻R4設定發射極電阻的旁路比例。
增益演示
讓我們首先觀察發射極旁路電容器對放大器增益的影響。圖2顯示了在以10%的增量調整可變電阻R4時放大器的響應。可以看到,響應是非線性的,當C2直接連接到晶體管的發射極時,增益增加。該圖還表明更高的增益伴隨著更大的失真。
需要注意的是,圖2是使用Multisim live的“參數”功能自動生成的。這個工具允許用戶專注于某個組件并調整其數值。在此示例中,工具用于調整R4從0歐姆到140歐姆,且每個設置都會繪制相應的放大器輸出。

圖2:可變電阻R4調整后的放大器響應:綠色為輸入,藍色為輸出。每條曲線代表給定電位器設置下的輸出,每次增量為10%。最大增益和最大失真發生在C2直接連接到晶體管的發射極時。
技術貼士 :
直流偏置用于設定晶體管的工作點。R1、R2和R3設定了晶體管的靜態(無信號)工作點。在此示例中,數值被選為在R3和晶體管集電極的連接處有大約一半的源電壓。注意,直流偏置與C1、C2、C3和C4無關,這些組件僅與放大器的動態(交流)性能有關。
反饋的重要性
反饋和增益是本次討論中的核心概念。如圖2所示,發射極旁路電容器(圖1中的C2)直接影響這兩個參數。
負反饋的定義
負反饋對放大器性能有深遠的影響。它使放大器更線性(更好的保真度)、更穩定、增加帶寬,并減少噪聲。這個性能提升是以犧牲增益為代價的。如圖2所示,低增益(高反饋)配置將提供最佳的保真度。
技術貼士 :
作為一個設計練習,建議使用總諧波失真儀或簡單的方法來測量性能。注意,測量應從低失真的信號源(如維恩橋振蕩器)開始。
有關共射極放大器中的反饋機制及為什么需要發射極電阻,詳情查看 “閱讀全文”
一些想法
發射極旁路電容是決定放大器增益的幾個器件之一。共發射極放大器是基于負反饋原理運作的。與運算放大器不同的是,這里沒有“反饋線”。相反,反饋是通過晶體管中的電流實現的。當晶體管導通時,發射極電阻上產生的電壓會產生一個與此相反的(負反饋)反應,試圖關閉晶體管。發射極旁路電容在一定程度上可以調節反饋量,完全旁路發射極電阻時會得到最高增益。我們意識到電容電抗的重要性,當電容電抗相對于發射極電阻較低時,旁路電容開始起作用。
本文轉載自:DigiKey電子技術臺
免責聲明:本文為轉載文章,轉載此文目的在于傳遞更多信息,版權歸原作者所有。本文所用視頻、圖片、文字如涉及作品版權問題,請聯系小編進行處理。
推薦閱讀:
授權代理商貿澤電子供應Toshiba多樣化電子元器件和半導體產品



